电脑桌面
添加小米粒文库到电脑桌面
安装后可以在桌面快捷访问

电力线路施工工艺VIP免费

电力线路施工工艺_第1页
1/32
电力线路施工工艺_第2页
2/32
电力线路施工工艺_第3页
3/32
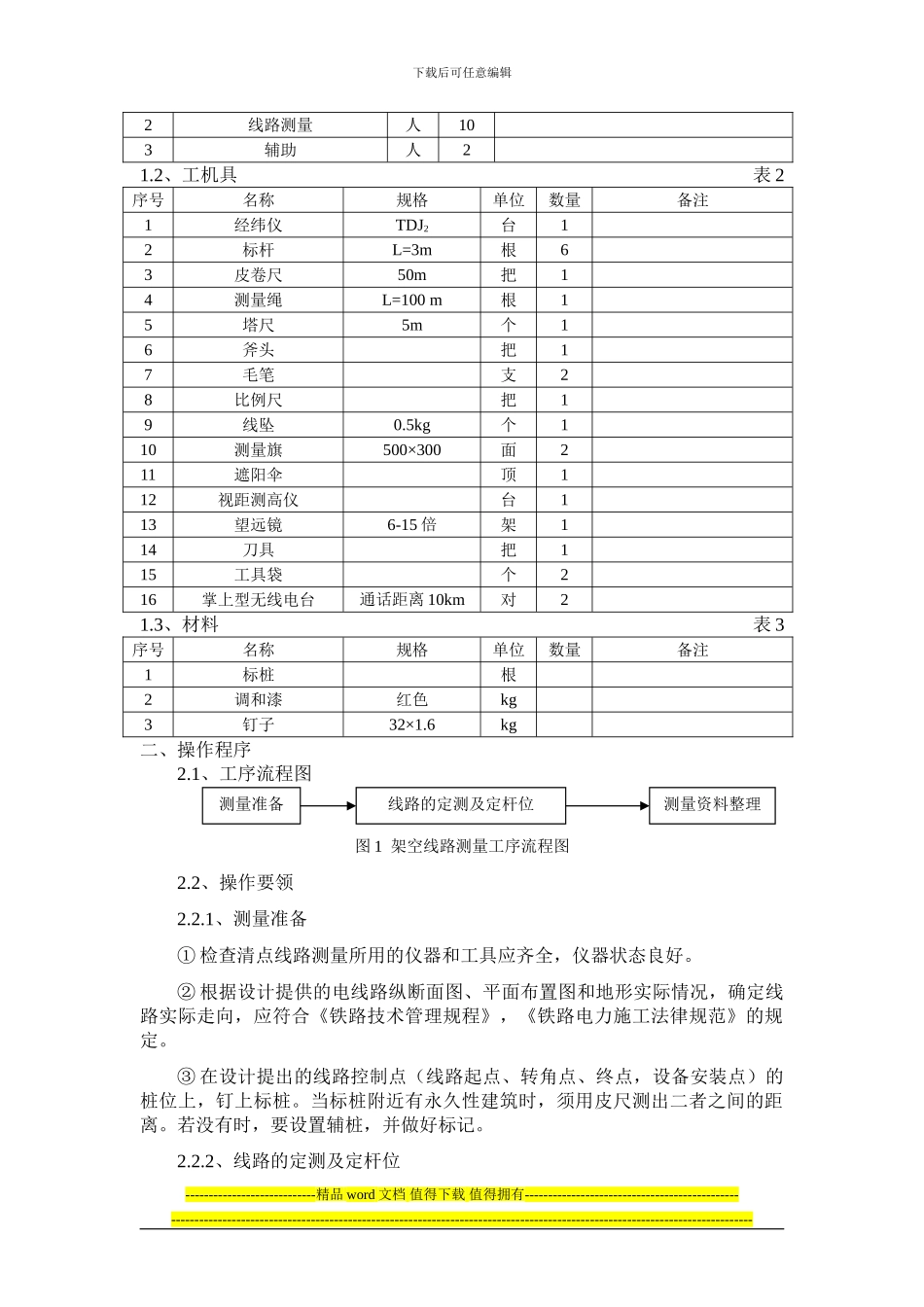
目 录一、架空线路测量施工工艺DY-1……………………………………………………………………………1二、土质坑开挖施工工艺DY-2-1…………………………………………………………………………3三、石质坑开挖施工工艺DY-2-2…………………………………………………………………………7四、立杆工艺DY-4-1…………………………………………………………………………11五、普通拉线安装工艺DY-5-1…………………………………………………………………………16六、弓型拉线安装工艺DY-5-2…………………………………………………………………………19七、水平拉线安装工艺DY-5-3…………………………………………………………………………24八、撑杆安装工艺DY-5-4…………………………………………………………………………28九、电力线路导线架设施工工艺DY-7-1…………………………………………………………………………31十、杆上变压器安装工艺DY-8-1A………………………………………………………………………40十一、越级变台安装工艺DY-8-1B………………………………………………………………………44十二、高压电缆冷缩型终端头制作工艺DY-9-4F………………………………………………………………………48十三、杆上设备接地施工工艺DY-10-1………………………………………………………………………54架空线路测量工艺一、施工准备1.1、劳动组织表 1序号项目单位数量备注1施工技术负责人人1下载后可任意编辑2线路测量人103辅助人21.2、工机具表 2序号名称规格单位数量备注1经纬仪TDJ2台12标杆L=3m根63皮卷尺50m把14测量绳L=100 m根15塔尺5m个16斧头把17毛笔支28比例尺把19线坠0.5kg个110测量旗500×300面211遮阳伞顶112视距测高仪台113望远镜6-15 倍架114刀具把115工具袋个216掌上型无线电台通话距离 10km对21.3、材料表 3序号名称规格单位数量备注1标桩根2调和漆红色kg3钉子32×1.6kg二、操作程序2.1、工序流程图图 1 架空线路测量工序流程图2.2、操作要领2.2.1、测量准备① 检查清点线路测量所用的仪器和工具应齐全,仪器状态良好。② 根据设计提供的电线路纵断面图、平面布置图和地形实际情况,确定线路实际走向,应符合《铁路技术管理规程》,《铁路电力施工法律规范》的规定。③ 在设计提出的线路控制点(线路起点、转角点、终点,设备安装点)的桩位上,钉上标桩。当标桩附近有永久性建筑时,须用皮尺测出二者之间的距离。若没...

1、当您付费下载文档后,您只拥有了使用权限,并不意味着购买了版权,文档只能用于自身使用,不得用于其他商业用途(如 [转卖]进行直接盈利或[编辑后售卖]进行间接盈利)。
2、本站所有内容均由合作方或网友上传,本站不对文档的完整性、权威性及其观点立场正确性做任何保证或承诺!文档内容仅供研究参考,付费前请自行鉴别。
3、如文档内容存在违规,或者侵犯商业秘密、侵犯著作权等,请点击“违规举报”。

碎片内容

电力线路施工工艺

您可能关注的文档

确认删除?
VIP
微信客服
  • 扫码咨询
会员Q群
  • 会员专属群点击这里加入QQ群
客服邮箱
回到顶部