电脑桌面
添加小米粒文库到电脑桌面
安装后可以在桌面快捷访问

2024计算机等级无纸化考试改革解读VIP免费

2024计算机等级无纸化考试改革解读_第1页
1/6
2024计算机等级无纸化考试改革解读_第2页
2/6
2024计算机等级无纸化考试改革解读_第3页
3/6
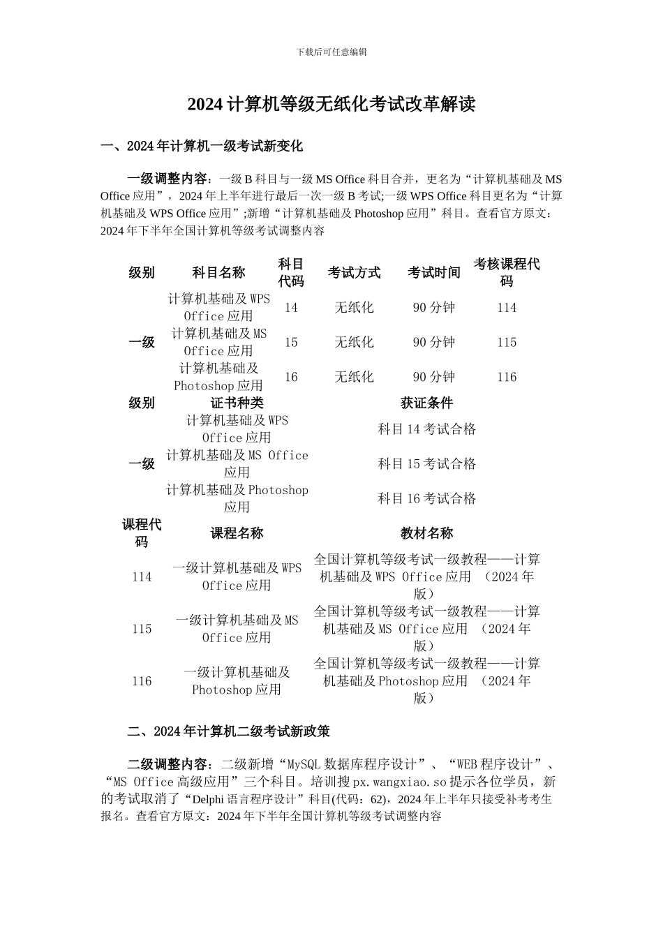
下载后可任意编辑2024 计算机等级无纸化考试改革解读一、2024 年计算机一级考试新变化 一级调整内容:一级 B 科目与一级 MS Office 科目合并,更名为“计算机基础及 MS Office 应用”,2024 年上半年进行最后一次一级 B 考试;一级 WPS Office 科目更名为“计算机基础及 WPS Office 应用”;新增“计算机基础及 Photoshop 应用”科目。查看官方原文:2024 年下半年全国计算机等级考试调整内容级别科目名称科目代码考试方式考试时间考核课程代码一级计算机基础及 WPS Office 应用14无纸化90 分钟114计算机基础及 MS Office 应用15无纸化90 分钟115计算机基础及Photoshop 应用16无纸化90 分钟116级别证书种类获证条件一级计算机基础及 WPS Office 应用科目 14 考试合格计算机基础及 MS Office应用科目 15 考试合格计算机基础及 Photoshop应用科目 16 考试合格课程代码课程名称教材名称114一级计算机基础及 WPS Office 应用全国计算机等级考试一级教程——计算机基础及 WPS Office 应用 (2024 年版)115一级计算机基础及 MS Office 应用全国计算机等级考试一级教程——计算机基础及 MS Office 应用 (2024 年版)116一级计算机基础及Photoshop 应用全国计算机等级考试一级教程——计算机基础及 Photoshop 应用 (2024 年版) 二、2024 年计算机二级考试新政策 二级调整内容:二级新增“MySQL 数据库程序设计”、“WEB 程序设计”、“MS Office 高级应用”三个科目。培训搜 px.wangxiao.so 提示各位学员,新的考试取消了“Delphi 语言程序设计”科目(代码:62),2024 年上半年只接受补考考生报名。查看官方原文:2024 年下半年全国计算机等级考试调整内容下载后可任意编辑级别科目名称科目代码考试方式考试时间考核课程代码二级C 语言程序设计24无纸化120 分钟201、224VB 语言程序设计26无纸化120 分钟201、226VFP 数据库程序设计27无纸化120 分钟201、227Java 语言程序设计28无纸化120 分钟201、228Access 数据库程序设计29无纸化120 分钟201、229C++语言程序设计61无纸化120 分钟201、261MySQL 数据程序设计63无纸化120 分钟201、263Web 程序设计64无纸化120 分钟201、264MS Office 高级应用65无纸化120 分钟201、265级别证书种类获证条件二级语言程序设计类C 语言程序设计科目 24 考试合格VB 语言程序设计科目 26 考试合格Java 语言程序设...

1、当您付费下载文档后,您只拥有了使用权限,并不意味着购买了版权,文档只能用于自身使用,不得用于其他商业用途(如 [转卖]进行直接盈利或[编辑后售卖]进行间接盈利)。
2、本站所有内容均由合作方或网友上传,本站不对文档的完整性、权威性及其观点立场正确性做任何保证或承诺!文档内容仅供研究参考,付费前请自行鉴别。
3、如文档内容存在违规,或者侵犯商业秘密、侵犯著作权等,请点击“违规举报”。

碎片内容

2024计算机等级无纸化考试改革解读

您可能关注的文档

确认删除?
VIP
微信客服
  • 扫码咨询
会员Q群
  • 会员专属群点击这里加入QQ群
客服邮箱
回到顶部