电脑桌面
添加小米粒文库到电脑桌面
安装后可以在桌面快捷访问

Linux文件权限VIP免费

Linux文件权限_第1页
1/9
Linux文件权限_第2页
2/9
Linux文件权限_第3页
3/9
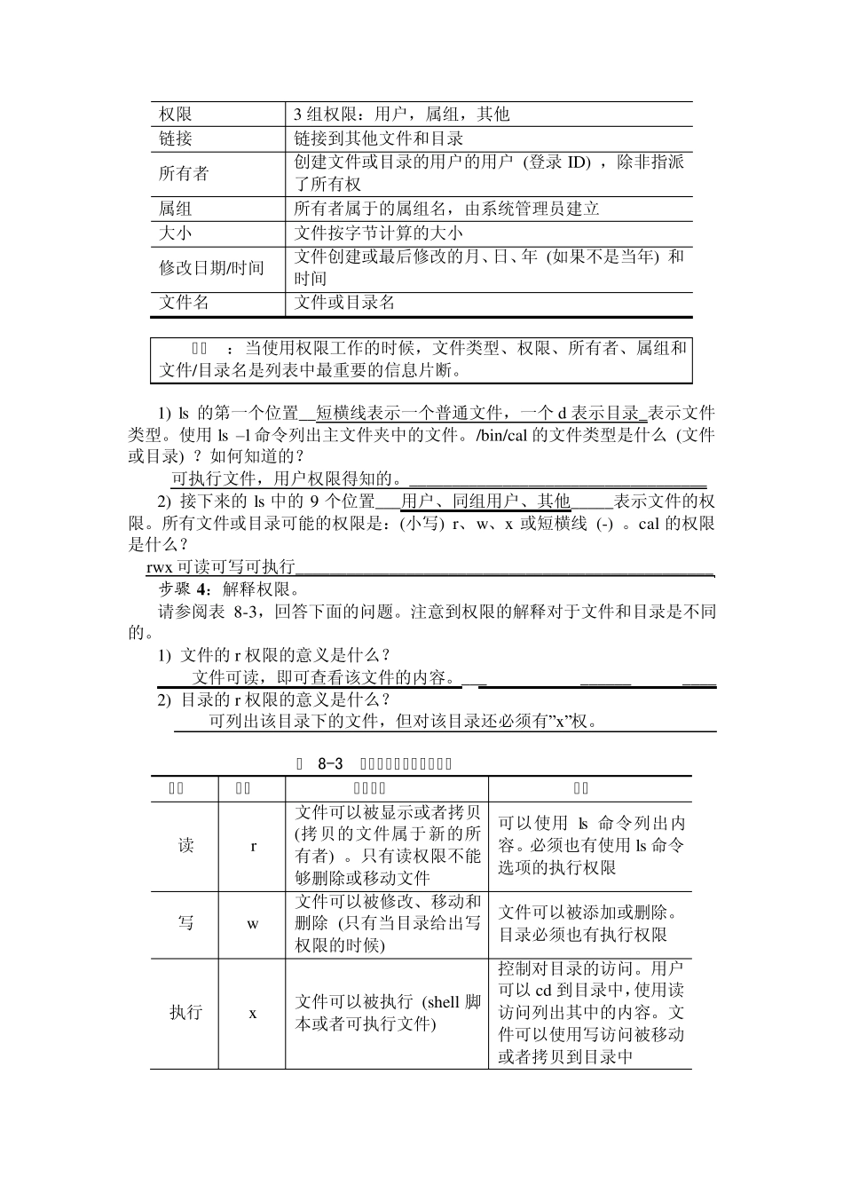
8.2 Linux 文件权限 实验目的 确定文件系统权限: 1) 显示文件系统权限。 2) 解释权限。 3) 确定文件的用户权限、属组权限或其他 (公共) 权限。 4) 确定对于一个可执行文件的文件权限。 5) 使用默认权限创建一个文件或目录。 从命令行中修改权限: 1) 使用文件系统来控制安全访问。 2) 回顾chmod 命令模式。 3) 使用符号模式修改文件或目录的权限。 4) 确定八进制模式权限。 5) 使用八进制模式修改文件或目录的权限。 6) 使用vi 编辑器创建一个脚本文件,并且使它可执行。 使用文件管理器修改权限: 1) 访问文件管理器,使用文件和目录权限工作; 2) 使用文件管理器确定文件或文件夹的权限; 3) 使用文件管理器修改文件或文件夹的权限。 实验内容与步骤 1. 确定文件系统权限及在命令行中修改权限 步骤 1:开机,登录进入GNOME。 在GNOME 登录框中填写指导老师分配的用户名和口令并登录。 步骤 2:访问命令行。 单击红帽子,在“GNOME 帮助”菜单中单击“系统工具”-“终端”命令,打开终端窗口。 步骤 3:显示权限。 权限控制着谁能够对文件系统中的文件和目录做什么。目录和文件权限可以使用带 –l (长列表) 选项的ls (列表) 命令来确定。ls -l 命令显示目录内容的长列表。如果同时给出 -a 选项,则所有文件,包括隐藏文件和目录 (那些以圆点打头的) 都被显示出来。 表 8-2 提供了检查使用ls -l 目录列出的信息。 表 8-2 文件类型 第一个位置的短横线表示一个普通文件。一个d 表示目录 权限 3 组权限:用户,属组,其他 链接 链接到其他文件和目录 所有者 创建文件或目录的用户的用户 (登录ID) ,除非指派了所有权 属组 所有者属于的属组名,由系统管理员建立 大小 文件按字节计算的大小 修改日期/时间 文件创建或最后修改的月、日、年 (如果不是当年) 和时间 文件名 文件或目录名 注意:当使用权限工作的时候,文件类型、权限、所有者、属组和文件/目录名是列表中最重要的信息片断。 1) ls 的第一个位置__短横线表示一个普通文件,一个 d 表示目录_表示文件类型。使用ls –l 命令列出主文件夹中的文件。/bin/cal 的文件类型是什么 (文件或目录) ?如何知道的? 可执行文件,用户权限得知的。___________________________________ 2) 接下来的ls 中的9 个位置___用户、同组用户、其他_____表示文件的权限。所有文件或目录可能的权...

1、当您付费下载文档后,您只拥有了使用权限,并不意味着购买了版权,文档只能用于自身使用,不得用于其他商业用途(如 [转卖]进行直接盈利或[编辑后售卖]进行间接盈利)。
2、本站所有内容均由合作方或网友上传,本站不对文档的完整性、权威性及其观点立场正确性做任何保证或承诺!文档内容仅供研究参考,付费前请自行鉴别。
3、如文档内容存在违规,或者侵犯商业秘密、侵犯著作权等,请点击“违规举报”。

碎片内容

Linux文件权限

小辰4+ 关注
实名认证
内容提供者

出售各种资料和文档

确认删除?
VIP
微信客服
  • 扫码咨询
会员Q群
  • 会员专属群点击这里加入QQ群
客服邮箱
回到顶部