电脑桌面
添加小米粒文库到电脑桌面
安装后可以在桌面快捷访问

MHT中学生心理健康综合测量结果解释VIP免费

MHT中学生心理健康综合测量结果解释_第1页
1/12
MHT中学生心理健康综合测量结果解释_第2页
2/12
MHT中学生心理健康综合测量结果解释_第3页
3/12
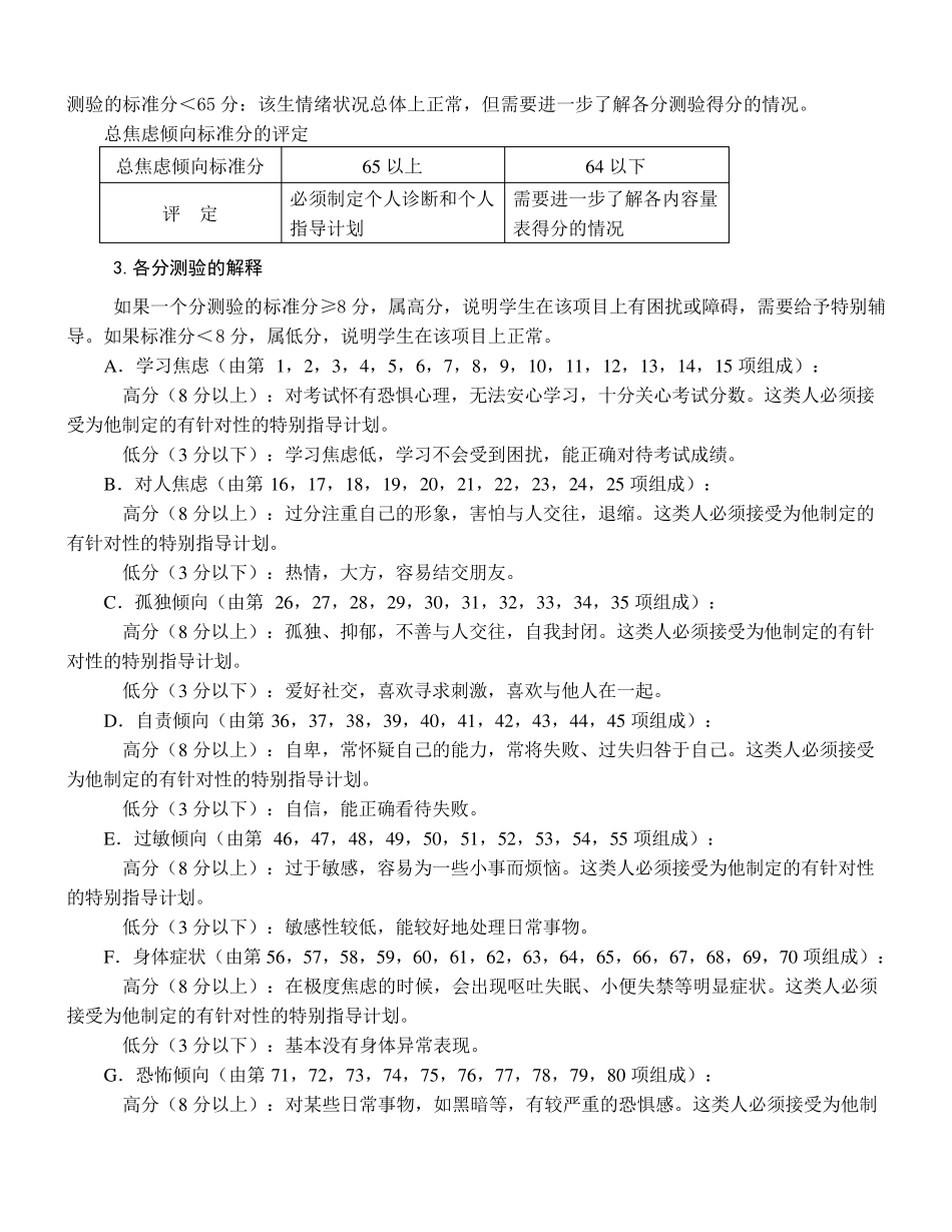
MHT 中学生心理健康综合测量(使用手册) 一、测验目的 人 的 健 康 包 括 身 体 健 康 、 心 理 健 康 和 良 好 的 社 会 适 应 。 小 学 高 年 级 和 中 学 生 正 处 在 身 心 迅 速 发 展的 时 期 , 他 们 所 面 临 的 内 外 压 力 普 遍 增 多 。 适 度 的 压 力 可 以 提 高 个 体 的 动 机 , 促 进 学 习 和 工 作 的 效 率 ,使 个 体 适 应 的 更 好 。 但 当 前 , 不 少 压 力 已 超 过 了 他 们 所 负 荷 的 程 度 , 常 常 会 引 发 过 强 的 焦 虑 , 紧 张 、不 安 、 抑 郁 、 恐 怖 、 孤 独 、 自 责 、 过 敏 、 冲 动 , 身 体 症 状 等 心 理 困 扰 和 适 应 问 题 , 甚 至 引 发 精 神 症 状 。通 过 本 测 验 , 就 是 帮 助 老 师 、 家 长 和 学 生 本 人 了 解 存 在 的 问 题 , 然 后 有 的 放 矢 的 从 认 知 和 行为等 层面上进 行辅导, 以 改善、 维护和 提 高 心 理 健 康 水平。 二、测验内容 心 理 健 康 诊断测 验 (MHT), 是 根据日本 铃木清等 人 编制的 “不 安 倾向诊断测 验 ”修订, 按焦 虑情绪 所 指 向的 对 象 和 由 焦 虑 情绪 而 产 生 的 行为两 方 面 测 定 , 由 8 个 内 容 量 表 构 成 。 这 是 按照 焦 虑 反 应的 表 现 方 式 和 场 合 来 分 类 的 : 1.学 习 焦 虑 近 年 来 , 随 着 升 学 考 试 和 就 业 考 试 的 难 度 的 增 加 , 学 生 和 父 母 都 很 关 心 学 习 , 每 天 把 学 习 挂 在 心上, 担 心 被 老 师 提 问 , 上课 时 一 直 不 放 心 , 一 有 考 试 就 怕 得 坏 分 数 而 无 法 安 心 学 习 , 这 些 就 是 学 习 焦虑 的 表 现 。 用 此 内 容 量 表 来 判 断其 强 弱 。 2.对 人 焦 虑 青 少 年 时 期 , 由 于 自 我 过 强 , 不 会 与 人 交 往 , 很 怕 生 人 , 所 以 , 与 他 人 讲 话 时 , 担 心 会 不 会 脸 红 , 受到 教 师 或 父 母 责 备 时 , 一 直 ...

1、当您付费下载文档后,您只拥有了使用权限,并不意味着购买了版权,文档只能用于自身使用,不得用于其他商业用途(如 [转卖]进行直接盈利或[编辑后售卖]进行间接盈利)。
2、本站所有内容均由合作方或网友上传,本站不对文档的完整性、权威性及其观点立场正确性做任何保证或承诺!文档内容仅供研究参考,付费前请自行鉴别。
3、如文档内容存在违规,或者侵犯商业秘密、侵犯著作权等,请点击“违规举报”。

碎片内容

MHT中学生心理健康综合测量结果解释

您可能关注的文档

确认删除?
VIP
微信客服
  • 扫码咨询
会员Q群
  • 会员专属群点击这里加入QQ群
客服邮箱
回到顶部