电脑桌面
添加小米粒文库到电脑桌面
安装后可以在桌面快捷访问

植筋技术交底表格VIP免费

植筋技术交底表格_第1页
1/6
植筋技术交底表格_第2页
2/6
植筋技术交底表格_第3页
3/6
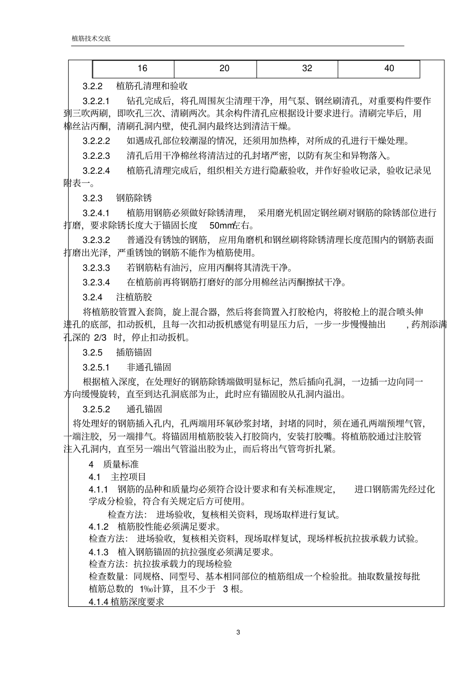
植筋技术交底1 技 术 交 底 记 录TJ1.5 工程名称施工单位交底部位工序名称二次结构植筋交底提要:本标准适用于建筑工程钢筋混凝土结构新增构件(当新增构件为悬挑结构构件时,其原构件混凝土强度等级不得低于C25;当新增构件为其它结构构件时,其原构件混凝土强度等级不得低于C20)和增大截面后锚固—钢筋植筋施工。交底内容:1 工程概况:略2 施工准备2.1 材料2.1.1钢筋2.1.1.1钢筋的品种、级别、规格应符合设计要求及相关标准规定,并有出厂质量证明,按规定做物理力学性能复试。当加工过程中发生脆断等特殊情况,还需做化学成分检验。2.1.1.2钢筋应平直、无损伤、表面不得有裂纹、油污、颗粒或片状老锈。2.1.1.3进口钢筋应作化学成分检验,其相对肋面积A r 符合 0.055≤A r≤0.08。2.1.2植筋胶2.1.2.1植筋胶必须采用改性环氧类和改性乙烯基酯类(包括改性氨基甲酸酯)。当植筋用的钢筋直径大于22mm 时,应采用 A 级胶,其余直径钢筋采用的植筋胶级别按设计要求选用,其性能必须符合表2.1.2.1 的规定。表 2.1.2.1 植筋用胶安全性能检验合格指标性 能 项 目性能要求A 级胶B 级胶胶体性能劈裂抗拉强度( Mpa)≥8.5 ≥7.0 抗弯强度 Mpa)≥50 ≥40 抗压强度( Mpa)≥60 约束拉拔条件下带肋钢筋与混凝土的粘结强度C30 φ 25 l=150mm ≥11.0 ≥8.5 C60 φ 25 l=125mm ≥17.0 ≥14.0 不挥发物含量(固体含量) (%)≥99 2.1.2.2 植筋胶必须通过毒性检验,对完全固化的植筋胶其检验结果应符合无毒卫生等级要求,其挥发性有机化合物含量应满足相关规范要求。2.1.2.3植筋胶应具有耐冻融性能试验合格证书,冻融环境温度为-25~35C° ,循环植筋技术交底2 次数不应少于 50 次,每一次循环时间为8h,试验结束后,试件在常温条件下测得的强度降低百分率 A 级不应大于 10%,B 级不应大于 15%。2.1.3丙酮:有产品合格证书和检验报告。2.2 机具设备2.2.1机械:钢筋探测仪器、电锤、水钻、小型气泵、砂轮锯、磨光机2.2.2工具:毛刷、钢丝刷、气管、胶枪2.3作业条件2.3.1对植筋操作的工人进行交底、培训,考试合格后方可进行操作施工。2.3.2大面积植筋前,必须先对不同品牌植筋胶和具有代表性的部位进行样板施工,抗拉拔承载力试验合格后方可进行大面积施工。2.3.3植筋部位原结构面的缺陷按相关要求进行补强或加固处理完成。2.3.4特殊部位的操作平台搭设完成,并经验收合格。2.3.5技术交底针对施...

1、当您付费下载文档后,您只拥有了使用权限,并不意味着购买了版权,文档只能用于自身使用,不得用于其他商业用途(如 [转卖]进行直接盈利或[编辑后售卖]进行间接盈利)。
2、本站所有内容均由合作方或网友上传,本站不对文档的完整性、权威性及其观点立场正确性做任何保证或承诺!文档内容仅供研究参考,付费前请自行鉴别。
3、如文档内容存在违规,或者侵犯商业秘密、侵犯著作权等,请点击“违规举报”。

碎片内容

植筋技术交底表格

确认删除?
VIP
微信客服
  • 扫码咨询
会员Q群
  • 会员专属群点击这里加入QQ群
客服邮箱
回到顶部