电脑桌面
添加小米粒文库到电脑桌面
安装后可以在桌面快捷访问

模拟电子技术基础试题及答案VIP免费

模拟电子技术基础试题及答案_第1页
1/13
模拟电子技术基础试题及答案_第2页
2/13
模拟电子技术基础试题及答案_第3页
3/13
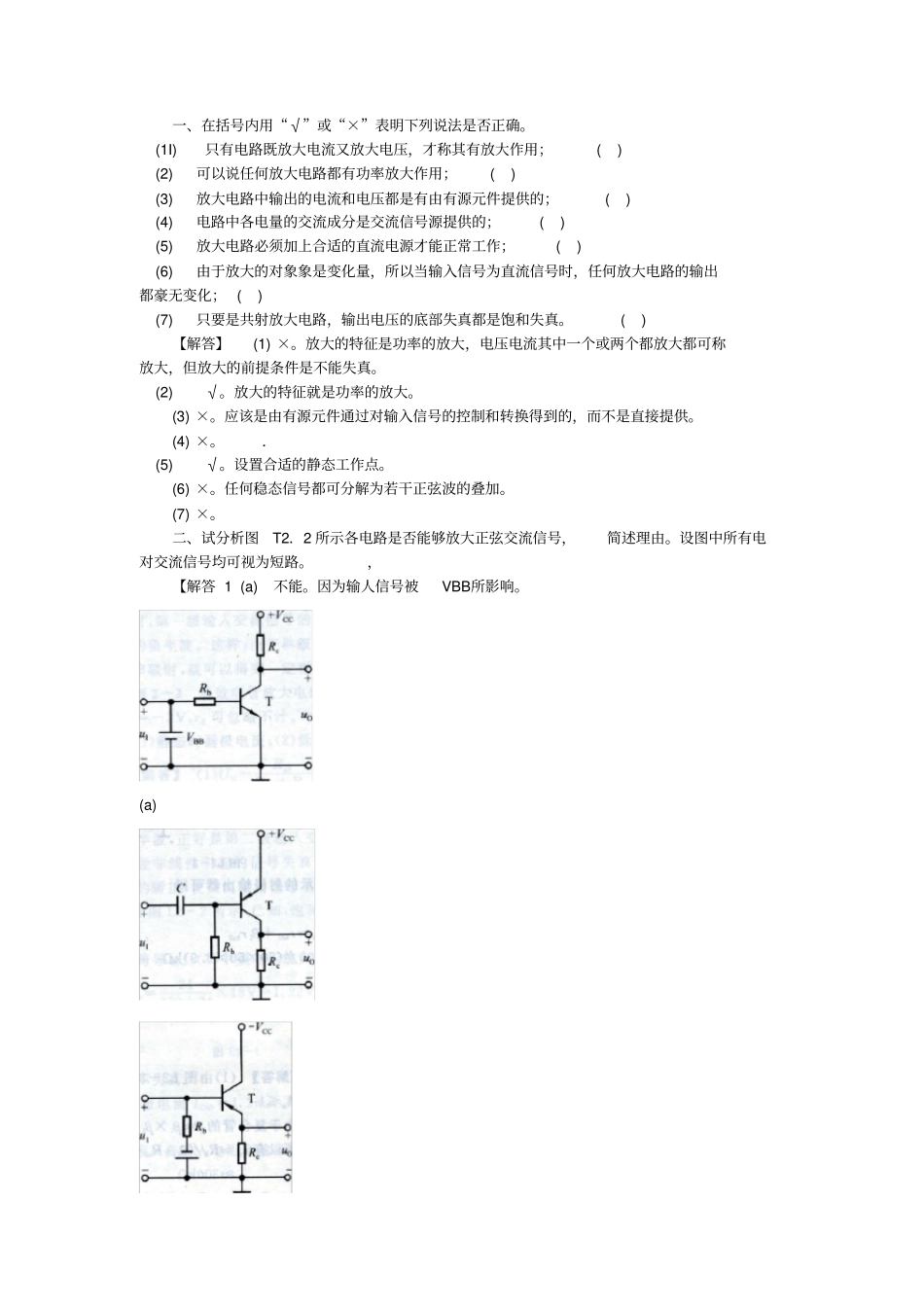
一、在括号内用“√”或“×”表明下列说法是否正确。 (1I)只有电路既放大电流又放大电压,才称其有放大作用;( ) (2)可以说任何放大电路都有功率放大作用;( ) (3)放大电路中输出的电流和电压都是有由有源元件提供的;( ) (4)电路中各电量的交流成分是交流信号源提供的;( ) (5)放大电路必须加上合适的直流电源才能正常工作;( ) (6)由于放大的对象象是变化量,所以当输入信号为直流信号时,任何放大电路的输出都豪无变化; ( ) (7)只要是共射放大电路,输出电压的底部失真都是饱和失真。( ) 【解答】(1) ×。放大的特征是功率的放大,电压电流其中一个或两个都放大都可称放大,但放大的前提条件是不能失真。 (2) √。放大的特征就是功率的放大。(3) ×。应该是由有源元件通过对输入信号的控制和转换得到的,而不是直接提供。(4) ×。. (5) √。设置合适的静态工作点。(6) ×。任何稳态信号都可分解为若干正弦波的叠加。(7) ×。二、试分析图T2.2 所示各电路是否能够放大正弦交流信号,简述理由。设图中所有电对交流信号均可视为短路。,【解答 1 (a)不能。因为输人信号被VBB所影响。(a) 例 1--3 为什么结型场效应管没有增强型的工作方式?能否用判别晶体管的简易方法来判别结型和绝缘栅型场效应管的三个电极? 【解答】所谓增强型, 即 N沟道的场效应管必须在UGs>0的情况下才可能有导电沟道,P沟道的场效应管,必须在UGs<0的情况下才有导电沟道,在这两种情况下结型场效应管都将出现栅流,它不仅使场效应管失去了高输入电阻的特点,而且会造成管子损坏。‘而对于绝缘栅型效应管,由于宦容易积累电荷形成高电压,以致造成击穿现象,所以不能用测晶体管的办法来检测。对于结型场效应管,则可以用判定晶体管基极的方法判定它的栅极,但不能用判定集电极和发射极的方法来判断源极和漏极。自测题分析与解答一、判断下列说法是否正确,用“√’’和“×’’表示判断结果填人空内。 (1)在 N型半导体中如果掺人足够量的三价元素,可将其改型为P 型半导体。 ( ) (2)因为 N型半导体的多子是自由电子,所以它带负电。( ) (3)PN结在无光照、无外加电压时,结电流为零。( ) (4)处于放大状态的晶体管,集电极电流是多子漂移运动形成的。( ) (5)结型场效应管外加的栅一源电压应使栅一源间的耗尽层承受反向电压,才能保证其GSR大的特点。 ( ) (6)若耗尽型 N沟道 MOS管的GSu大于零,则其输入电阻会明显变小。...

1、当您付费下载文档后,您只拥有了使用权限,并不意味着购买了版权,文档只能用于自身使用,不得用于其他商业用途(如 [转卖]进行直接盈利或[编辑后售卖]进行间接盈利)。
2、本站所有内容均由合作方或网友上传,本站不对文档的完整性、权威性及其观点立场正确性做任何保证或承诺!文档内容仅供研究参考,付费前请自行鉴别。
3、如文档内容存在违规,或者侵犯商业秘密、侵犯著作权等,请点击“违规举报”。

碎片内容

模拟电子技术基础试题及答案

文库当当响+ 关注
实名认证
内容提供者

该用户很懒,什么也没介绍

确认删除?
VIP
微信客服
  • 扫码咨询
会员Q群
  • 会员专属群点击这里加入QQ群
客服邮箱
回到顶部