电脑桌面
添加小米粒文库到电脑桌面
安装后可以在桌面快捷访问

Wincc笔记VIP专享VIP免费

Wincc笔记_第1页
1/10
Wincc笔记_第2页
2/10
Wincc笔记_第3页
3/10
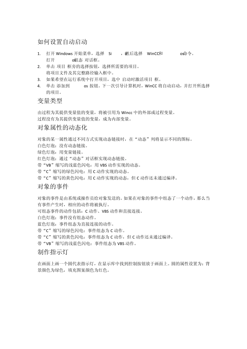
如何设置自动启动 1. 打开Window s 开始菜单,选择“Simatic”,然后选择“WinCC”和“Autostart”命令。 打开“Autostart组态”对话框。 2. 单击“项目”框旁的选择按钮,选择所需要的项目。 将项目文件及其完整路径输入框中。 3. 如果希望在运行系统中打开项目,选中“启动时激活项目”框。 4. 单击“添加到Autostart”按钮。下一次引导计算机时,WinCC 将自动启动,并打开所选择的项目。 变量类型 由过程为其提供变量值的变量,将被引用为Wincc 中的外部或过程变量。 过程没有为其提供变量值的变量,成为内部变量。 对象属性的动态化 对象的某一属性通过不同方式实现动态链接时,在“动态”列将显示不同的图标。 白色灯泡:没有动态链接。 绿色灯泡:用变量链接。 红色灯泡:通过“动态”对话框实现动态链接。 带“VB”缩写的浅蓝色闪电:用VBS 动作实现的动态。 带“C”缩写的绿色闪电:用C 动作实现的动态。 带“C”缩写的黄色闪电:用C 动作实现的动态,但 C 动作还未通过编译。 对象的事件 对象的事件是由系统或操作员给对象发送的。如果在对象的事件中组态了一个动作,那么当有事件产生时,相应的动作将被执行。 可组态事件的动作包括:C 动作、VBS 动作和直接连接。 白色灯泡:事件没有组态动作。 蓝色灯泡:事件组态为直接连接的动作。 带“C”缩写的绿色闪电:事件组态为C 动作。 带“C”缩写的黄色闪电:事件组态为C 动作,但 C 动作还未通过编译。 带“VB”缩写的浅蓝色闪电:事件组态为VBS 动作。 制作指示灯 在画面上画一个圆代表指示灯,在显示库中找到控制按钮放于画面上。圆的属性设置为:背景颜色为绿色,填充图案颜色为红色。 在背景颜色后面的白色灯泡上单击右键,选择动态对话框,按照下图进行设置。 选中按钮,打开属性对话框如下图 右键选择变量“Bu tton” 保存运行后,通过按钮的开关即可实现圆变红或者变绿。 对象移动 1 选择要动态移动的对象,在属性对话框中选中“几何”,在右边数据框中选择C 动作。 输入代码为:retu rn GetTagWord(“X”); X 为定义的变量。 保存后如下图。 2 选择要动态移动的对象,在属性对话框中选中“几何”,在右边数据框中选择变量。(比较简单) 运行后当变量 X 数值变化时,被控制的对象也做相应的位移。 清零按钮 在画面中增加一个按钮,将其“文本”属性改为清零。右键单击属性,打开属性对话框,选择“事件”选...

1、当您付费下载文档后,您只拥有了使用权限,并不意味着购买了版权,文档只能用于自身使用,不得用于其他商业用途(如 [转卖]进行直接盈利或[编辑后售卖]进行间接盈利)。
2、本站所有内容均由合作方或网友上传,本站不对文档的完整性、权威性及其观点立场正确性做任何保证或承诺!文档内容仅供研究参考,付费前请自行鉴别。
3、如文档内容存在违规,或者侵犯商业秘密、侵犯著作权等,请点击“违规举报”。

碎片内容

确认删除?
VIP
微信客服
  • 扫码咨询
会员Q群
  • 会员专属群点击这里加入QQ群
客服邮箱
回到顶部