电脑桌面
添加小米粒文库到电脑桌面
安装后可以在桌面快捷访问

ZY4、6转辙机安装参考图VIP免费

ZY4、6转辙机安装参考图_第1页
1/11
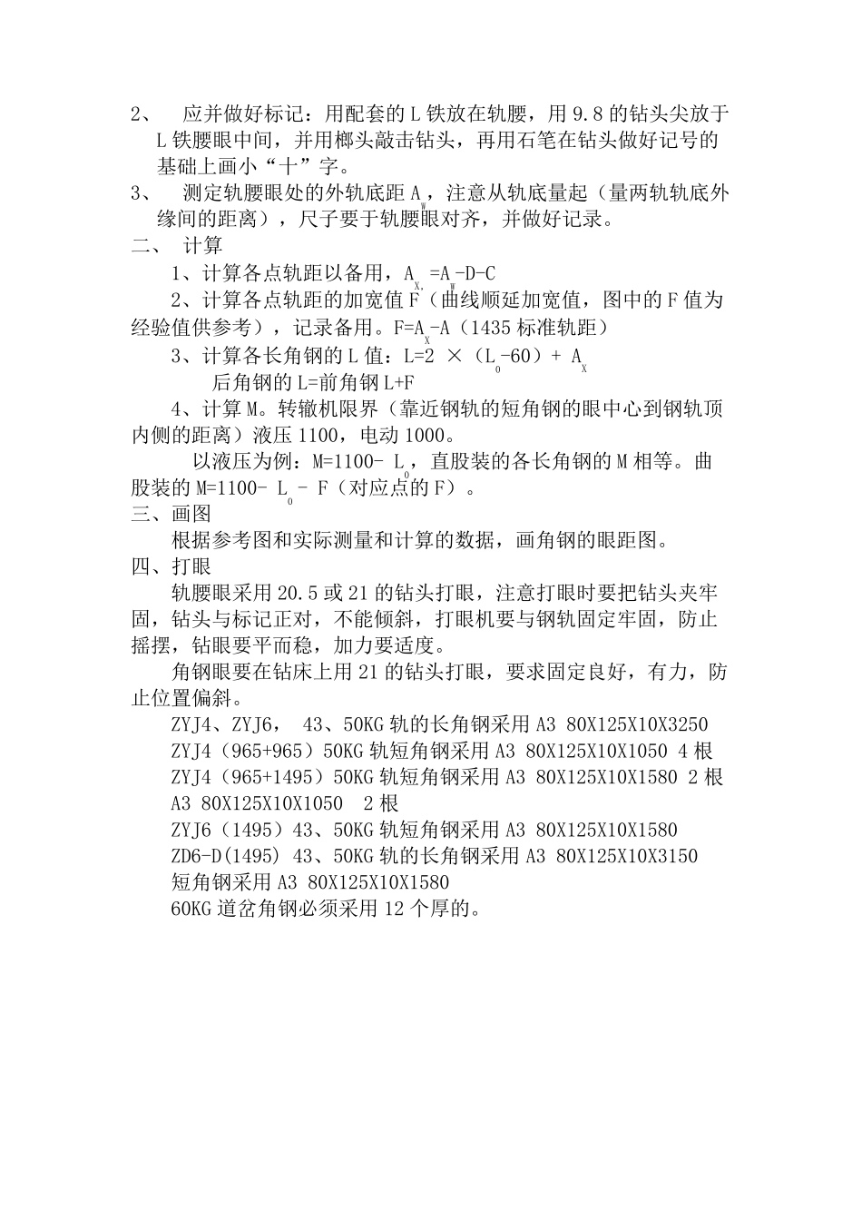
ZY4、6转辙机安装参考图_第2页
2/11
ZY4、6转辙机安装参考图_第3页
3/11
安装转辙机的测量与计算 一、 测量 基本数据:岔尖处的轨距加宽:9#岔取 15,12#岔取 10,50、60KG12#AT 92 型及 92 改型岔取 2。 L 铁第一孔中心至轨底边的距离:43KG 是 25.5; 50KG 是 27; 60KG 是 34.2; 43KG、50KG、60KG 的9#、12#岔第一方钢止尖轨尖端为 380。 1、 先测定轨腰眼的位置:根据参考图测量,多测几次取合适的值,并用方尺测量,保证两轨的眼基本垂直,以确保方正。 2、 应并做好标记:用配套的L 铁放在轨腰,用9.8 的钻头尖放于L 铁腰眼中间,并用榔头敲击钻头,再用石笔在钻头做好记号的基础上画小“十”字。 3、 测定轨腰眼处的外轨底距AW,注意从轨底量起(量两轨轨底外缘间的距离),尺子要于轨腰眼对齐,并做好记录。 二、 计算 1、计算各点轨距以备用,AX,=AW-D-C 2、计算各点轨距的加宽值F(曲线顺延加宽值,图中的F 值为经验值供参考),记录备用。F=AX-A(1435 标准轨距) 3、计算各长角钢的L 值:L=2 ×(L0-60)+ AX 后角钢的L=前角钢L+F 4、计算M。转辙机限界(靠近钢轨的短角钢的眼中心到钢轨顶内侧的距离)液压 1100,电动 1000。 以液压为例:M=1100- L0,直股装的各长角钢的M 相等。曲股装的M=1100- L0 - F(对应点的F)。 三、画图 根据参考图和实际测量和计算的数据,画角钢的眼距图。 四、打眼 轨腰眼采用20.5 或 21 的钻头打眼,注意打眼时要把钻头夹牢固,钻头与标记正对,不能倾斜,打眼机要与钢轨固定牢固,防止摇摆,钻眼要平而稳,加力要适度。 角钢眼要在钻床上用21 的钻头打眼,要求固定良好,有力,防止位置偏斜。 ZYJ4、ZYJ6, 43、50KG 轨的长角钢采用A3 80X125X10X3250 ZYJ4(965+965)50KG 轨短角钢采用A3 80X125X10X1050 4 根 ZYJ4(965+1495)50KG 轨短角钢采用A3 80X125X10X1580 2 根 A3 80X125X10X1050 2 根 ZYJ6(1495)43、50KG 轨短角钢采用A3 80X125X10X1580 ZD6-D(1495) 43、50KG 轨的长角钢采用A3 80X125X10X3150 短角钢采用A3 80X125X10X1580 60KG 道岔角钢必须采用12 个厚的。

1、当您付费下载文档后,您只拥有了使用权限,并不意味着购买了版权,文档只能用于自身使用,不得用于其他商业用途(如 [转卖]进行直接盈利或[编辑后售卖]进行间接盈利)。
2、本站所有内容均由合作方或网友上传,本站不对文档的完整性、权威性及其观点立场正确性做任何保证或承诺!文档内容仅供研究参考,付费前请自行鉴别。
3、如文档内容存在违规,或者侵犯商业秘密、侵犯著作权等,请点击“违规举报”。

碎片内容

ZY4、6转辙机安装参考图

确认删除?
VIP
微信客服
  • 扫码咨询
会员Q群
  • 会员专属群点击这里加入QQ群
客服邮箱
回到顶部