电脑桌面
添加小米粒文库到电脑桌面
安装后可以在桌面快捷访问

水利基础知识与法规试题VIP免费

水利基础知识与法规试题_第1页
1/50
水利基础知识与法规试题_第2页
2/50
水利基础知识与法规试题_第3页
3/50
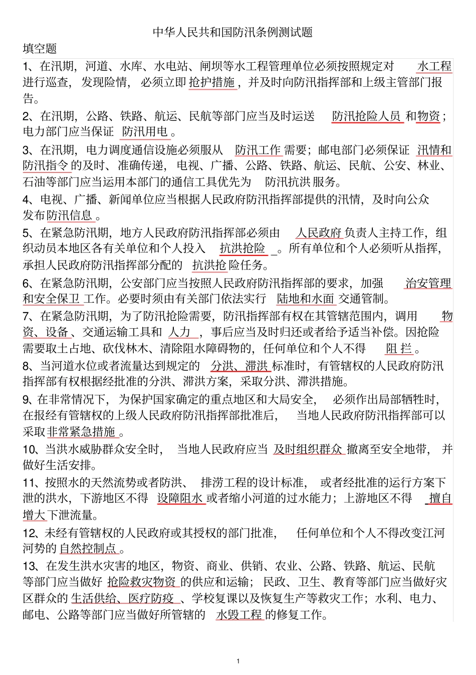
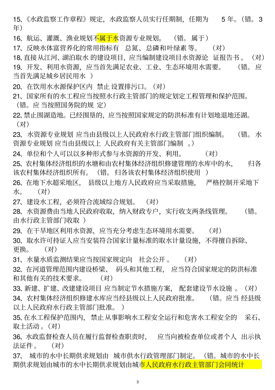
1 中华人民共和国防汛条例测试题填空题1、在汛期,河道、水库、水电站、闸坝等水工程管理单位必须按照规定对水工程进行巡查,发现险情, 必须立即 抢护措施 ,并及时向防汛指挥部和上级主管部门报告。2、在汛期,公路、铁路、航运、民航等部门应当及时运送防汛抢险人员 和物资;电力部门应当保证 防汛用电 。3、在汛期,电力调度通信设施必须服从防汛工作 需要;邮电部门必须保证 汛情和防汛指令 的及时、准确传递,电视、广播、公路、铁路、航运、民航、公安、林业、石油等部门应当运用本部门的通信工具优先为防汛抗洪 服务。4、电视、广播、新闻单位应当根据人民政府防汛指挥部提供的汛情,及时向公众发布防汛信息 。5、在紧急防汛期,地方人民政府防汛指挥部必须由人民政府 负责人主持工作,组织动员本地区各有关单位和个人投入抗洪抢险。所有单位和个人必须听从指挥,承担人民政府防汛指挥部分配的抗洪抢 险任务。6、在紧急防汛期,公安部门应当按照人民政府防汛指挥部的要求,加强治安管理和安全保卫 工作。必要时须由有关部门依法实行陆地和水面 交通管制。7、在紧急防汛期,为了防汛抢险需要,防汛指挥部有权在其管辖范围内,调用物资、设备 、交通运输工具和 人力 ,事后应当及时归还或者给予适当补偿。因抢险需要取土占地、砍伐林木、清除阻水障碍物的,任何单位和个人不得阻 拦 。8、当河道水位或者流量达到规定的分洪、滞洪 标准时,有管辖权的人民政府防汛指挥部有权根据经批准的分洪、滞洪方案,采取分洪、滞洪措施。9、在非常情况下,为保护国家确定的重点地区和大局安全, 必须作出局部牺牲时,在报经有管辖权的上级人民政府防汛指挥部批准后,当地人民政府防汛指挥部可以采取非常紧急措施 。10、当洪水威胁群众安全时, 当地人民政府应当 及时组织群众 撤离至安全地带, 并做好生活安排。11、按照水的天然流势或者防洪、 排涝工程的设计标准, 或者经批准的运行方案下泄的洪水,下游地区不得 设障阻水 或者缩小河道的过水能力;上游地区不得擅自增大下泄流量。12、未经有管辖权的人民政府或其授权的部门批准,任何单位和个人不得改变江河河势的 自然控制点 。13、在发生洪水灾害的地区,物资、商业、供销、农业、公路、铁路、航运、民航等部门应当做好 抢险救灾物资 的供应和运输; 民政、卫生、教育等部门应当做好灾区群众的 生活供给、医疗防疫 、学校复课以及恢复生产等救灾工作;水利...

1、当您付费下载文档后,您只拥有了使用权限,并不意味着购买了版权,文档只能用于自身使用,不得用于其他商业用途(如 [转卖]进行直接盈利或[编辑后售卖]进行间接盈利)。
2、本站所有内容均由合作方或网友上传,本站不对文档的完整性、权威性及其观点立场正确性做任何保证或承诺!文档内容仅供研究参考,付费前请自行鉴别。
3、如文档内容存在违规,或者侵犯商业秘密、侵犯著作权等,请点击“违规举报”。

碎片内容

水利基础知识与法规试题

您可能关注的文档

确认删除?
VIP
微信客服
  • 扫码咨询
会员Q群
  • 会员专属群点击这里加入QQ群
客服邮箱
回到顶部