电脑桌面
添加小米粒文库到电脑桌面
安装后可以在桌面快捷访问

水泥搅拌桩施工安全技术交底VIP免费

水泥搅拌桩施工安全技术交底_第1页
1/5
水泥搅拌桩施工安全技术交底_第2页
2/5
水泥搅拌桩施工安全技术交底_第3页
3/5
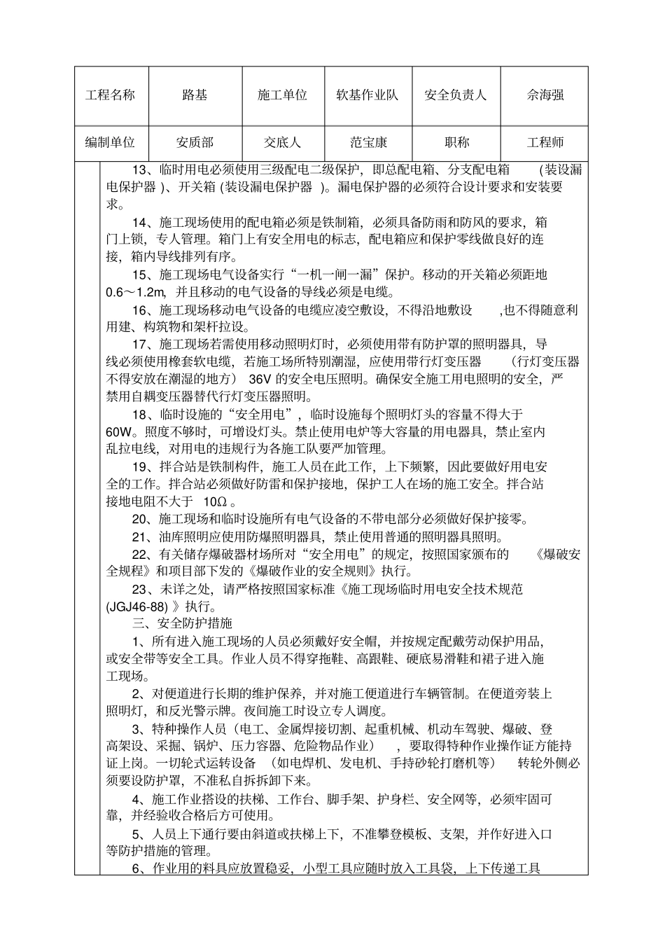
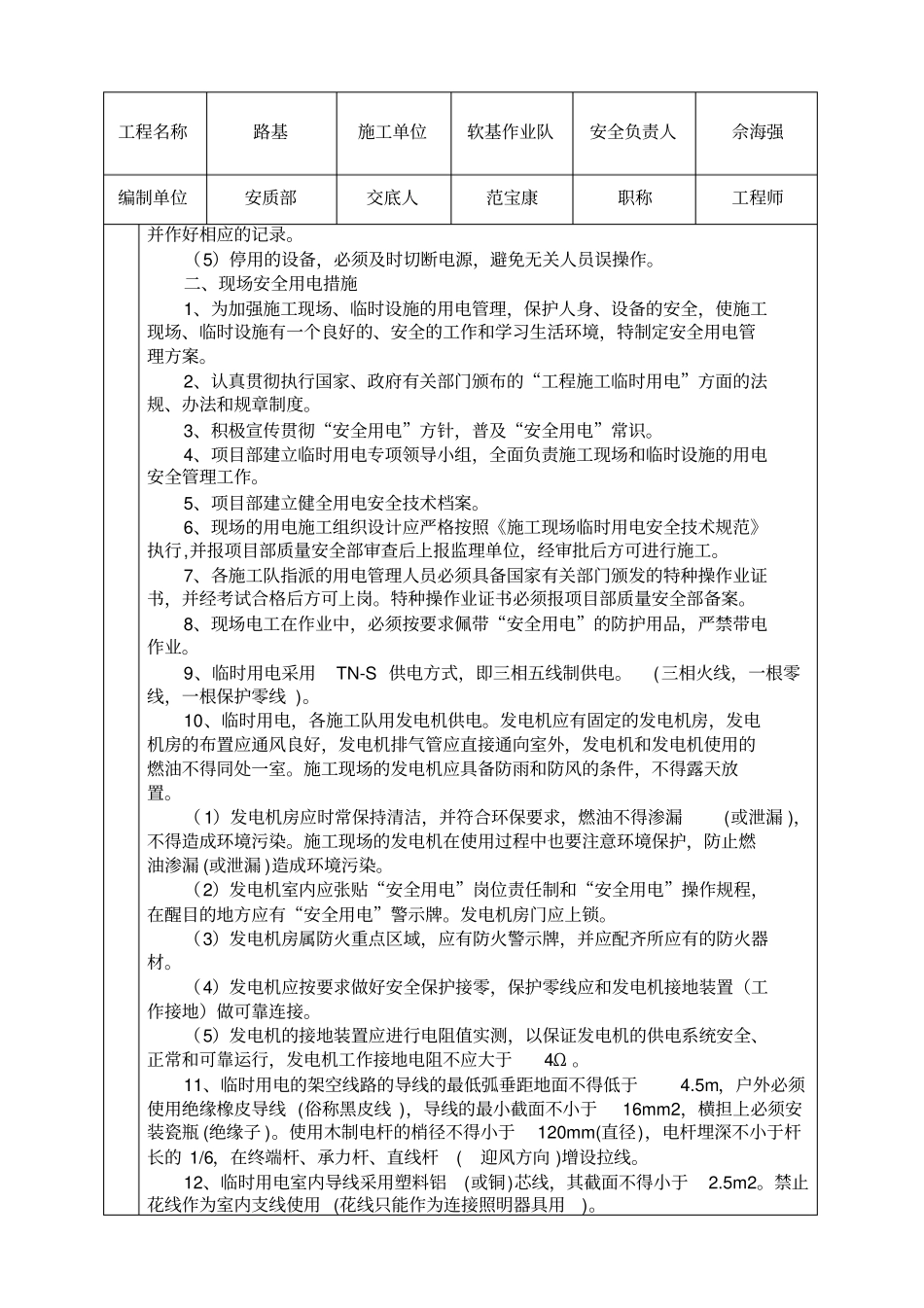
工程名称路基施工单位软基作业队安全负责人佘海强编制单位安质部交底人范宝康职称工程师安全交底书内容安全交底书内容安全交底书内容水泥搅拌桩施工安全技术交底交底内容:一、主要危险源与危害因素1、机械施工半径内人员随意走动2、桩机倾倒 ,桩机顶物体掉落3、水池没有防护或夜间照明差4、配电箱没有进行“一机、一闸、一漏、一箱”二、安全注意事项1、施工前必须首先明确地下管线位置,并且在施工时注意保护。施工过程中既有设备禁止破坏。发现有电缆、管道等设备时应及时请示上级领导,并做好防护。2、所有进场人员,必须进行严格的安全工作教育培训,经教育培训合格后方可上岗工作。3、操作人员严禁酒后操作机械、机具等设备。4、施工机械操作人员严格遵守安全规程,文明驾驶。严禁机械带病运转、超负荷作业,工作视线不清楚时不得作业。5、夜间施工,必须设照明设施并保证足够的亮度。设置照明设施时必须由专职电工操作,严禁非专业人员野蛮作业。6、要按规定设好防护,防护人员要持证上岗,配发专门的防护衣,并应佩带明显标志,并由专人不定时检查。7、施工机械进入施工现场,必须有机械合格证、年检证,机械操作者必须有操作证。8、机械设备使用前应检查各部位零配件是否齐全有效,并进行试运转,确认安全后方可使用。9、各种机械不准超载运行,运行中发现有异声或电机过热(超过电机铭牌规定温度)应停机检修、或降温,严禁在运行中检修、保养。10、打桩机挪动,须经施工负责人同意,由专人配合和指挥。11、现场临时存放的施工材料 (水泥、机具等)要做好“三防”(防雨水潮湿、防火、防盗)工作,夜间派专人巡查现场。12、用电管理和机械设备使用管理(1)现场设两名专业电工负责安装、维护和管理用电设备,严禁无关人员随意拆、改用电线路。(2)严禁使用裸线,电缆线破皮三处以上,不得投入使用。雨天电缆线破皮处必须用防水绝缘胶布处理,电缆线铺设要防砸、防碾压、防止电线冻结在冰雪之中。大风雪后,应对用电线路进行检查,防止断线造成触电事故。(3)设备每星期检修一次。设备的检查,必须在开机前由司机试开机,确认设备使用正常,才能使用,安全员每星期对现场的所有设备全面检查,发现存在的隐患,必须立即指定专人整改,安全隐患整改复检合格后,才能使用。(4)严格执行“一人一机”制度,机械保管人员要坚守岗位,看管好设备,工程名称路基施工单位软基作业队安全负责人佘海强编制单位安质部交底人范宝康职称工程师并...

1、当您付费下载文档后,您只拥有了使用权限,并不意味着购买了版权,文档只能用于自身使用,不得用于其他商业用途(如 [转卖]进行直接盈利或[编辑后售卖]进行间接盈利)。
2、本站所有内容均由合作方或网友上传,本站不对文档的完整性、权威性及其观点立场正确性做任何保证或承诺!文档内容仅供研究参考,付费前请自行鉴别。
3、如文档内容存在违规,或者侵犯商业秘密、侵犯著作权等,请点击“违规举报”。

碎片内容

水泥搅拌桩施工安全技术交底

确认删除?
VIP
微信客服
  • 扫码咨询
会员Q群
  • 会员专属群点击这里加入QQ群
客服邮箱
回到顶部