电脑桌面
添加小米粒文库到电脑桌面
安装后可以在桌面快捷访问

水电管线预埋施工方案VIP免费

水电管线预埋施工方案_第1页
1/3
水电管线预埋施工方案_第2页
2/3
水电管线预埋施工方案_第3页
3/3
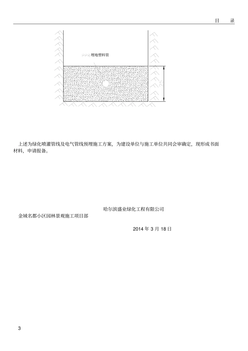
目录1绿化喷灌管线及电气管线预埋冬季施工方案金域名都小区中心景观施工,由于要求施工时间为3 月至 5 月 10 日,工期紧张,且属于冬春交替冻土施工,若按原设计方案施工,对工程成品质量影响巨大,故施工单位申请,经建设单位与施工单位共同审定,决定更改原图纸设计施工方法,采用如下绿化喷灌管线及电气管线预埋施工方案。下述方案为绿化喷灌管线详细施工方案,图示为绿化喷灌管线图,电气管线与喷灌管线施工方法近似,仅以下述方案略作微调即可。一、准备工作1、气象资料根据以往气象资料,齐齐哈尔市位处于黑龙江省中部地区,为季节性冻土,季节性冻土存在时,分为不稳定封冻期、稳定封冻期、不稳定融冻期、稳定融冻期、无冻期。3 月中旬,齐齐哈尔市正处于不稳定融冻期,地表土时融时冻,此时地底温度较低,还在继续冻结,直至6 月上旬方能完全化通。2、图纸准备凡进行冬季施工的工程项目,必须复核施工图纸,查对其是否能适应冬季施工要求,部分重大问题应通过图纸会审进行解决。3、现场准备(1)根据实物工程量提前组织有关机具、外加剂和保温材料进场。(2)搭建加热用的临时设施,对各种需加热的材料、设备要检查其安全可靠性。(3)工地临时供水管道等要做好保温防冻工作。4、安全与防火(1)冬季施工时,施工地面要采取防滑措施。(2)施工时如接触热源,要防止烫伤。(3)现场火源,要加强管理。(4)电源开关、控制箱要加锁,并设专人负责管理,防止漏电触电。二、进行施工1、按照设计图纸进行测量定位后, 采用大型号挖掘机 (250 型挖掘机)将冻土破除,破除深度为 50CM,后用小型挖掘机( 90 型挖掘机)进行沟槽开挖,利用人工进行槽底整平并用蛙式震动夯进行夯实。沟槽开挖宽度适应小型挖掘机料铲宽度40CM,故开挖宽度为60CM(平均)。沟槽开挖至设计高后一般横断面示意图如下:目录22、预埋管网铺设完毕后,需要回填,设计回填材料为原状土回填夯实,但目前自然土为冻土,冻土深度大于 1M,且挖掘之后呈大块状,若采用原设计进行回填土施工,施工成品会出现严重沉降不均现象,故需采用特殊回填方法,以水撼砂进行沟槽回填,待水撼砂稳定后上部用原状土回填夯实。水撼砂回填深度 25CM。在基坑底部铺设10CM厚度的中砂,并人工找平。采用PPR埋地塑料管进行管线铺设,接头处采用热熔焊接。埋地塑料管3、管线铺设完毕后,继续回填中砂,至覆盖管线上部10CM。人工找平后,洒水浇灌,进行撼砂处理。目录3埋地塑料管上述...

1、当您付费下载文档后,您只拥有了使用权限,并不意味着购买了版权,文档只能用于自身使用,不得用于其他商业用途(如 [转卖]进行直接盈利或[编辑后售卖]进行间接盈利)。
2、本站所有内容均由合作方或网友上传,本站不对文档的完整性、权威性及其观点立场正确性做任何保证或承诺!文档内容仅供研究参考,付费前请自行鉴别。
3、如文档内容存在违规,或者侵犯商业秘密、侵犯著作权等,请点击“违规举报”。

碎片内容

水电管线预埋施工方案

您可能关注的文档

确认删除?
VIP
微信客服
  • 扫码咨询
会员Q群
  • 会员专属群点击这里加入QQ群
客服邮箱
回到顶部