电脑桌面
添加小米粒文库到电脑桌面
安装后可以在桌面快捷访问

汽车4S店消防应急预案

汽车4S店消防应急预案_第1页
1/4
汽车4S店消防应急预案_第2页
2/4
汽车4S店消防应急预案_第3页
3/4
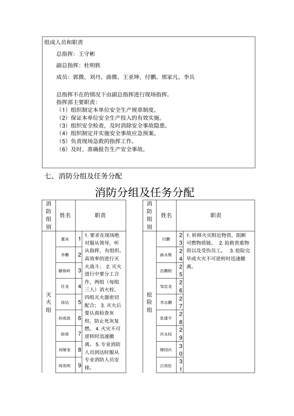
汽 车4 S店 消 防 应 急 预 案为了避免火灾事故发生造成现场混乱,贻误救灾时机, 造成重大的人员伤亡和财产损失;明确各职能部门在火灾发生时的职责和分工,结合本地实际情况特制定以下应急预案:一、火灾应急的组织架构1、为了统筹指挥,公司确定火灾总指挥,负责火灾时全盘指挥工作。总指挥在火灾发生时不在公司时由副总指挥负责全盘指挥工作;节假日期间由公司安排的值班负责人指挥工作。2、在总指挥的领导下负责现场具体的灭火抢救工作;3、总指挥、副指挥应在接到火警后的第一时间内赶到火灾现场。4、为配合火灾抢救工作,公司特成立消防义务分组,由各部门骨干组成,在总指挥的领导下进行抢救的具体工作或协助消防队参与灭火抢救工作。5、各部门或车间在火灾发生时应随时听任总指挥的调度,参与灭火抢救工作。二、火灾发生初期的应急响应工作1、在本部门(车间)发生火灾时,在岗员工应立即对初起火灾进行扑救,就近原则运用灭火器材(如灭火器、消防栓等)扑灭火源;使用灭火器要注意以下要点;先拉开保险栓,操作者站在上风位置,侧身作业,手按压柄,距火点二米位置胶管对准火源扫射。2、当发现火情时,要立即通知安全负责人。3、区域安全责任人接到火警后,立即通知全厂警戒并通知总指挥迅速调集全体人员利用身边的灭火器材赶到火灾现场参加扑救,并且做好火灾现场人员秩序维护和无关人员的疏散撤离工作。4、当火灾蔓延到非本厂力量所能控制的程度时,在岗员工应立即安排报警------119,(报警人员应向消防部门详细报告火灾的现场情况,包括火场的单位名称和具体位置、燃烧物质、人员围困情况、 联系电话和姓名等信息)。并安排人员到路口接消防车,以使消防队员把握火灾情况和尽快抵达,采取相应的灭火措施,抓住救灾时机。5、 火灾应急总指挥和现场指挥在接到火警后应在第一时间内赶赴火灾现场指挥扑救工作,切断生产区的电源,同时保证消防设施的正常运转。6、火灾警报拉响后各部门应立即切断电源,并组织本部门(或车间)人员撤离到安全区域待命。三、火灾的灭火扑救工作1、火灾应急总指挥根据现场的情况对消防突击队进行初步分工, 分别成立灭火组、抢险组、疏散组、抢救组、搜索组等各个小组,做好消防队到来之前的辅助性工作;如火灾情况的调查、人员受困情况的初步估计、各消防设备的准备就绪、救灾道路的畅通等,并随时与消防队保持联系以汇报情况。2、消防队赶到时,总指挥和付总指挥应立即向消防队详细汇报灾情...

1、当您付费下载文档后,您只拥有了使用权限,并不意味着购买了版权,文档只能用于自身使用,不得用于其他商业用途(如 [转卖]进行直接盈利或[编辑后售卖]进行间接盈利)。
2、本站所有内容均由合作方或网友上传,本站不对文档的完整性、权威性及其观点立场正确性做任何保证或承诺!文档内容仅供研究参考,付费前请自行鉴别。
3、如文档内容存在违规,或者侵犯商业秘密、侵犯著作权等,请点击“违规举报”。

碎片内容

汽车4S店消防应急预案

您可能关注的文档

确认删除?
VIP
微信客服
  • 扫码咨询
会员Q群
  • 会员专属群点击这里加入QQ群
客服邮箱
回到顶部