电脑桌面
添加小米粒文库到电脑桌面
安装后可以在桌面快捷访问

海鲜美食节促销方案新

海鲜美食节促销方案新_第1页
1/3
海鲜美食节促销方案新_第2页
2/3
海鲜美食节促销方案新_第3页
3/3
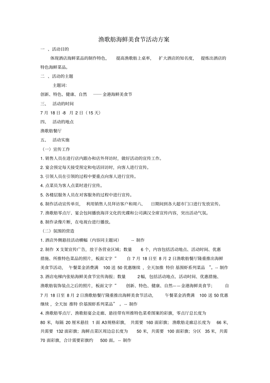
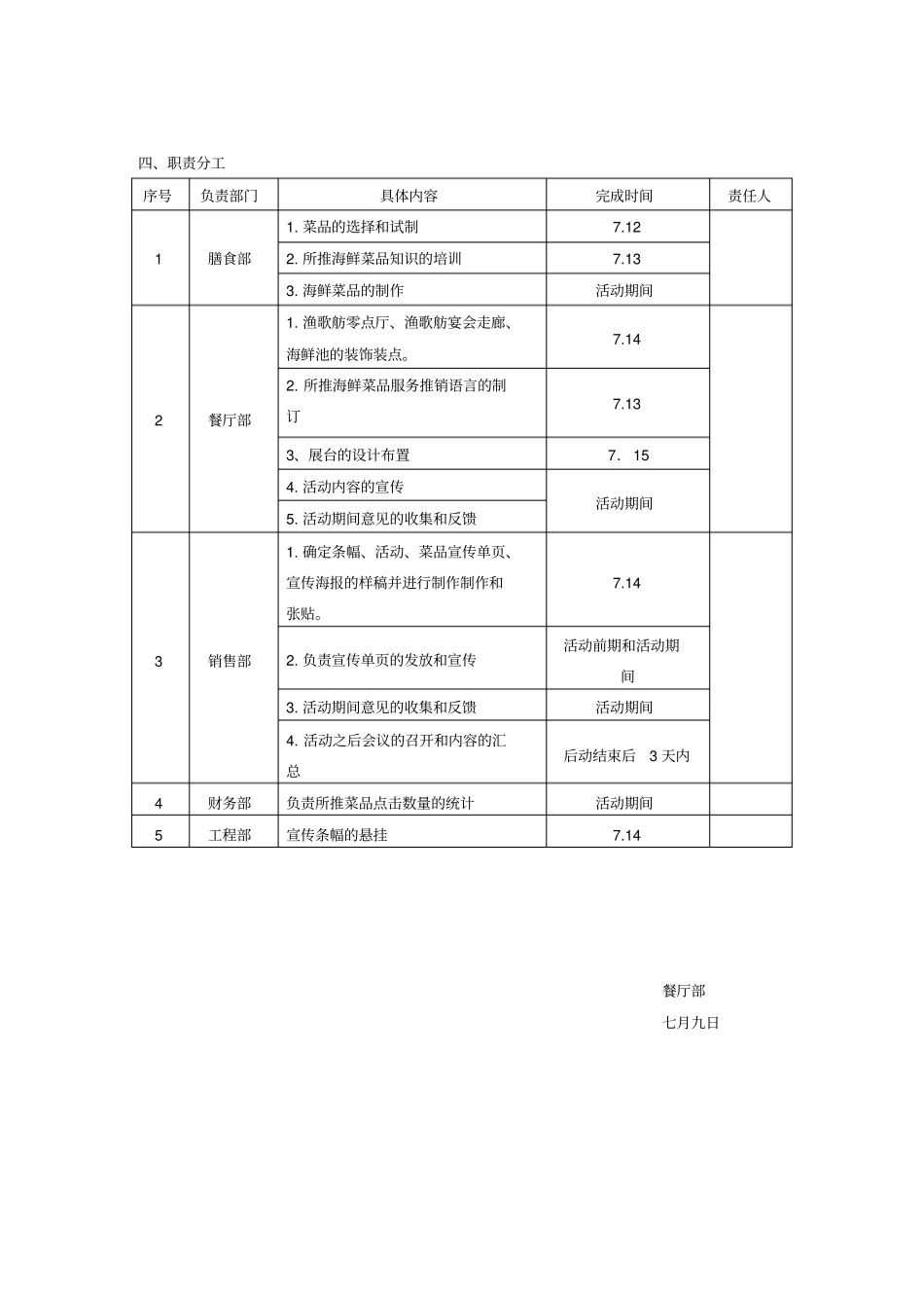
渔歌舫海鲜美食节活动方案一 、活动目的体现酒店海鲜菜品的制作特色,提高渔歌舫上桌率,扩大酒店的知名度,提炼出酒店的特色海鲜菜品。二 、活动的主题主题词:创新、特色、健康、自然―― 金港海鲜美食节三、活动的时间7 月 18 日 -8月 2 日( 15 天)四、活动的地点渔歌舫餐厅五、活动实施(一)宣传工作1. 销售人员在进行店内跟办和店外拜访时,做好活动的宣传工作。2. 宴会预定每天接受预定和电话回访时,向客人进行宣传。3. 引领人员在引领的过程中要重点向客人进行宣传。4. 点菜员为客人点菜时进行宣传。5. 各楼层服务人员在对客服务的过程中进行宣传。6. 制作活动宣传单页, 利用销售人员拜访客户和周六、日期间到各大超市门口进行发放宣传。7. 渔歌舫零点厅、宴会包间播放海洋文化的光碟和公司满汉全席宣传内容,突出活动气氛。8. 制作录像片断,在电视台进行播放。(二)氛围的营造1. 酒店外侧悬挂活动横幅(内容同主题词)-- 制作2. 制作 X 支架宣传广告,放于各营业区域;数量6 个,内容包括活动地点、活动时间、优惠措施、所推特色菜品的照片,板面文字“自 7 月 18 日至 8 月 2 日渔歌舫餐厅隆重推出海鲜美食节活动, 午餐菜金消费满100 送 50 优惠继续 ,全天加推 特价 基围虾系列菜品”。-- 制作3. 酒店电梯内张贴海鲜美食节宣传海报;数量2 幅,包括活动地点、活动时间、优惠措施、渔歌舫装饰装点之后的照片,板面文字“创新、特色、健康、自然——金港海鲜美食节;自7 月 18 日至 8 月 2 日渔歌舫餐厅隆重推出海鲜美食节活动,午餐菜金消费满100 送 50 优惠继续 ,全天加 推特 价基围虾系列菜品” 。-- 制作4. 渔歌舫零点厅、渔歌舫宴会走廊、悬挂带有所推特色菜肴图案的彩旗,零点厅总长度为80 米,每隔 20 厘米悬挂 1 面 A3规格彩旗, 共需要 160 面彩旗; 渔歌舫走廊总长度为66 米,共需要 132 面彩旗;海鲜点菜区周边总长度为50 米,共需要 100 面彩旗;分区35 米,共需70 面彩旗,合计需要彩旗约500 面。 -- 制作5. 海鲜池上方悬挂海洋生物模型(海星、海螺、各种鱼类等),共计需要30 个。 -- 购买6. 点菜区摆放美食节所推菜品的展台,上面摆放所推出的菜肴品种、贝类造型的饰品。--购买7. 渔歌舫零点厅古董展示区摆放一展台(长同古董架,宽0.9 米),选用金红色的暗莎作背景衬托夕阳的景色,外侧悬挂渔网,展台上摆放帆船、鱼...

1、当您付费下载文档后,您只拥有了使用权限,并不意味着购买了版权,文档只能用于自身使用,不得用于其他商业用途(如 [转卖]进行直接盈利或[编辑后售卖]进行间接盈利)。
2、本站所有内容均由合作方或网友上传,本站不对文档的完整性、权威性及其观点立场正确性做任何保证或承诺!文档内容仅供研究参考,付费前请自行鉴别。
3、如文档内容存在违规,或者侵犯商业秘密、侵犯著作权等,请点击“违规举报”。

碎片内容

海鲜美食节促销方案新

爱的疯狂+ 关注
实名认证
内容提供者

该用户很懒,什么也没介绍

确认删除?
VIP
微信客服
  • 扫码咨询
会员Q群
  • 会员专属群点击这里加入QQ群
客服邮箱
回到顶部