电脑桌面
添加小米粒文库到电脑桌面
安装后可以在桌面快捷访问

滚子链传动的设计计算编辑版

滚子链传动的设计计算编辑版_第1页
1/9
滚子链传动的设计计算编辑版_第2页
2/9
滚子链传动的设计计算编辑版_第3页
3/9
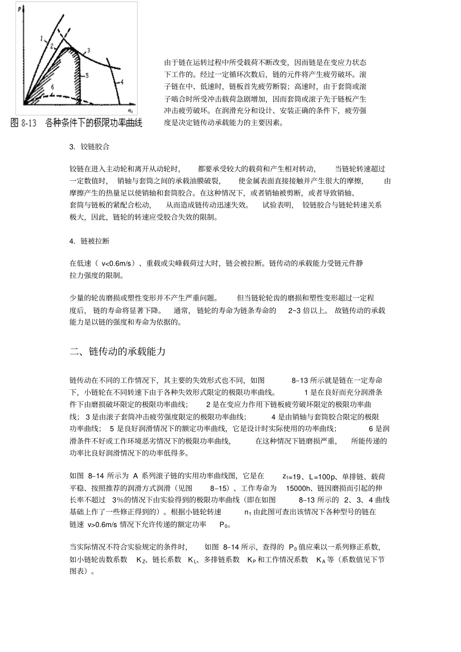
第四节滚子链传动的设计计算链是标准件, 因而链传动的设计计算主要是根据传动要求选择链的类型、决定链的型号、 合理地选择参数、链轮设计、确定润滑方式等。一、链运动的主要失效形式1.铰链磨损链节在进入和退出啮合时,相邻链节发生相对转动,因而在铰链的销轴与套筒间有相对转动动,引起磨损,使链的实际节距变长,啮合点沿链轮齿高方向外移。当达到一定程度后,就会破坏链与链轮的正确啮合,导致跳齿或脱链,使传动失效。链条磨损后节距变长的情况如图8–12a 所示。图中 Dp 为链节距的平均伸长量。铰链磨损后实际上只是外链节节距伸长了2Dp,即 p2=p+2Dp。而内链节距是不变的,即p1=p。如图 8–12b 所示,可知链轮节圆直径的增量为Dd=D p/sin(180 °/z)。由此可见, 若 Dp 一定(通常许用伸长率Dp/p≤3% ),则 Dd 随链轮齿数z 的增多而增大。因此,为了保证链的使用寿命, 不致过早产生跳齿或脱链,除应满足规定的润滑状态外,还有必要限制链轮的最大齿数。a)b) 图 8–12 链条磨损铰链磨损,过去是链传动的主要失效形式。近年来,由于链和链轮的材料、热处理工艺、防护与润滑状况都有了很大的改进,链因铰链磨损而失效的形式已经退居次要地位。只有那些不能保证所要求的润滑状态或防护装置不当的传动,磨损才会成为主要的失效原因。2.疲劳破坏由于链在运转过程中所受载荷不断改变,因而链是在变应力状态下工作的。经过一定循环次数后,链的元件将产生疲劳破坏。滚子链在中、低速时,链板首先疲劳断裂;高速时,由于套筒或滚子啮合时所受冲击载荷急剧增加,因而套筒或滚子先于链板产生冲击疲劳破坏。在润滑充分和设计、安装正确的条件下,疲劳强度是决定链传动承载能力的主要因素。3.铰链胶合铰链在进入主动轮和离开从动轮时,都要承受较大的载荷和产生相对转动,当链轮转速超过一定数值时, 销轴与套筒之间的承载油膜破裂,使金属表面直接接触并产生很大的摩擦,由摩擦产生的热量足以使销轴和套筒胶合。在这种情况下,或者销轴被剪断,或者导致销轴、套筒与链板的紧配合松动,从而造成链传动迅速失效。试验表明, 铰链胶合与链轮转速关系极大,因此,链轮的转速应受胶合失效的限制。4.链被拉断在低速( v<0.6m/s)、重载或尖峰载荷过大时,链会被拉断。链传动的承载能力受链元件静拉力强度的限制。少量的轮齿磨损或塑性变形并不产生严重问题。但当链轮轮齿的磨损和塑性变形超过一定程度后, 链的寿命将显著下降...

1、当您付费下载文档后,您只拥有了使用权限,并不意味着购买了版权,文档只能用于自身使用,不得用于其他商业用途(如 [转卖]进行直接盈利或[编辑后售卖]进行间接盈利)。
2、本站所有内容均由合作方或网友上传,本站不对文档的完整性、权威性及其观点立场正确性做任何保证或承诺!文档内容仅供研究参考,付费前请自行鉴别。
3、如文档内容存在违规,或者侵犯商业秘密、侵犯著作权等,请点击“违规举报”。

碎片内容

滚子链传动的设计计算编辑版

确认删除?
VIP
微信客服
  • 扫码咨询
会员Q群
  • 会员专属群点击这里加入QQ群
客服邮箱
回到顶部