电脑桌面
添加小米粒文库到电脑桌面
安装后可以在桌面快捷访问

装饰材料行业分析及发展机遇研究报告模板VIP专享

装饰材料行业分析及发展机遇研究报告模板_第1页
1/49
装饰材料行业分析及发展机遇研究报告模板_第2页
2/49
装饰材料行业分析及发展机遇研究报告模板_第3页
3/49
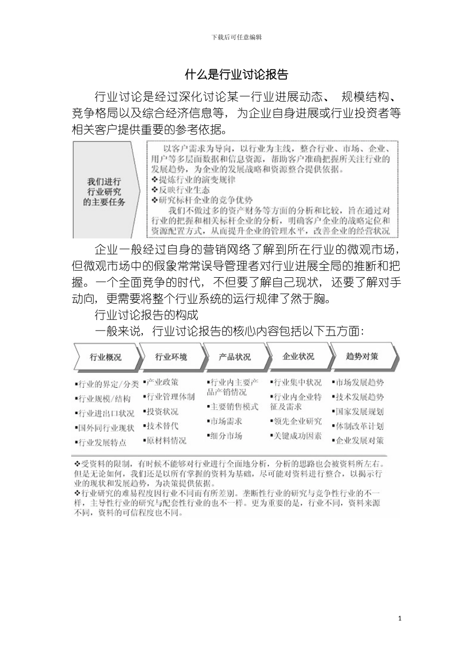
下载后可任意编辑装饰材料行业分析及进展机遇讨论报告1下载后可任意编辑 -2024 年中国封边装饰材料行业分析及进展机遇讨论报告中国产业讨论报告网1下载后可任意编辑什么是行业讨论报告行业讨论是经过深化讨论某一行业进展动态、 规模结构、 竞争格局以及综合经济信息等, 为企业自身进展或行业投资者等相关客户提供重要的参考依据。企业一般经过自身的营销网络了解到所在行业的微观市场, 但微观市场中的假象常常误导管理者对行业进展全局的推断和把握。一个全面竞争的时代, 不但要了解自己现状, 还要了解对手动向, 更需要将整个行业系统的运行规律了然于胸。行业讨论报告的构成一般来说, 行业讨论报告的核心内容包括以下五方面: 1下载后可任意编辑行业讨论的目的及主要任务行业讨论是进行资源整合的前提和基础。对企业而言, 进展战略的制定一般由三部分构成: 外部的行业讨论、 内部的企业资源评估以及基于两者之上的战略制定和设计。行业与企业之间的关系是面和点的关系, 行业的规模和进展趋势决定了企业的成长空间; 企业的进展永远必须遵循行业的经营特征和规律。行业讨论的主要任务: 解释行业本身所处的进展阶段及其在国民经济中的地位分析影响行业的各种因素以及推断对行业影响的力度预测并引导行业的未来进展趋势推断行业投资价值揭示行业投资风险为投资者提供依据2下载后可任意编辑 -2024 年中国封边装饰材料行业分析及进展机遇讨论报告【出版日期】 【交付方式】Email 电子版/特快专递【价 格】纸介版: 7000 元 电子版: 7200 元 纸介+电子: 7500 元报告摘要及目录报告目录: 第一章 封边装饰材料相关基础概述及进展环境第一节 封边装饰材料的界定及分类一、 封边装饰材料的界定二、 封边装饰材料的分类三、 封边装饰材料的特性第二节 封边装饰材料行业特点分析一、 市场特点分析二、 行业经济特性三、 行业进展周期分析四、 行业中外市场成熟度对比五、 行业及其主要子行业成熟度分析第三节 封边装饰材料行业进展环境分析(PEST)一、 封边装饰材料行业政策法规环境(politics)二、 封边装饰材料行业经济进展环境(economic)三、 封边装饰材料行业社会进展环境(society)四、 封边装饰材料行业技术进展环境(technology) 第二章 中国封边装饰材料行业上下游运行综合讨论第一节 封边装饰材料产业链内在运行分析第二节 封边装饰材料行业上游运行分析一、 封边装饰材料行业上游进展状况介绍二、 ...

1、当您付费下载文档后,您只拥有了使用权限,并不意味着购买了版权,文档只能用于自身使用,不得用于其他商业用途(如 [转卖]进行直接盈利或[编辑后售卖]进行间接盈利)。
2、本站所有内容均由合作方或网友上传,本站不对文档的完整性、权威性及其观点立场正确性做任何保证或承诺!文档内容仅供研究参考,付费前请自行鉴别。
3、如文档内容存在违规,或者侵犯商业秘密、侵犯著作权等,请点击“违规举报”。

碎片内容

装饰材料行业分析及发展机遇研究报告模板

津创媒+ 关注
实名认证
内容提供者

欢迎交流文创,小店资料希望满足您的需要。

确认删除?
VIP
微信客服
  • 扫码咨询
会员Q群
  • 会员专属群点击这里加入QQ群
客服邮箱
回到顶部