电脑桌面
添加小米粒文库到电脑桌面
安装后可以在桌面快捷访问

化工原理试题库答案(下册-总)VIP免费

化工原理试题库答案(下册-总)_第1页
1/40
化工原理试题库答案(下册-总)_第2页
2/40
化工原理试题库答案(下册-总)_第3页
3/40
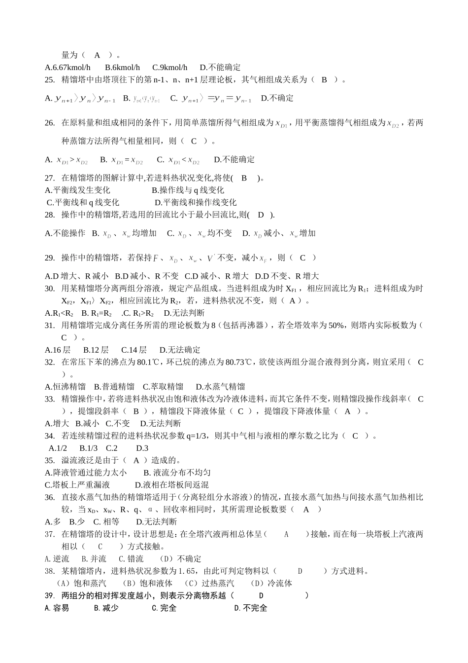
化工原理试题库(下册)第一章蒸馏一、选择题1.当二组分液体混合物的相对挥发度为___C____时,不能用普通精馏方法分离。A.3.0B.2.0C.1.0D.4.02.某精馏塔用来分离双组分液体混合物,进料量为100kmol/h,进料组成为0.6,要求塔顶产品浓度不小于0.9,以上组成均为摩尔分率,则塔顶产品最大产量为____B______。A.60.5kmol/hB.66.7Kmol/hC.90.4Kmol/hD.不能确定3.在t-x-y相图中,液相与气相之间量的关系可按____D____求出。A.拉乌尔定律B.道尔顿定律C.亨利定律D.杠杆规则4.q线方程一定通过X—y直角坐标上的点___B_____。A.(Xw,Xw)B(XF,XF)C(XD,XD)D(0,XD/(R+1))5.二元溶液的连续精馏计算中,进料热状态参数q的变化将引起(B)的变化。A.平衡线B.操作线与q线C.平衡线与操作线D.平衡线与q线6.精馏操作是用于分离(B)。A.均相气体混合物B.均相液体混合物C.互不相溶的混合物D.气—液混合物7.混合液两组分的相对挥发度愈小,则表明用蒸馏方法分离该混合液愈__B___。A容易;B困难;C完全;D不完全8.设计精馏塔时,若F、xF、xD、xW均为定值,将进料热状况从q=1变为q>1,但回流比取值相同,则所需理论塔板数将___B____,塔顶冷凝器热负荷___C___,塔釜再沸器热负荷___A___。A变大,B变小,C不变,D不一定9.连续精馏塔操作时,若减少塔釜加热蒸汽量,而保持馏出量D和进料状况(F,xF,q)不变时,则L/V___B___,L′/V′___A___,xD___B___,xW___A___。A变大,B变小,C不变,D不一定10.精馏塔操作时,若F、xF、q,加料板位置、D和R不变,而使操作压力减小,则xD___A___,xw___B___。A变大,B变小,C不变,D不一定11.操作中的精馏塔,保持F,xF,q,D不变,若采用的回流比RB.=C.

1、当您付费下载文档后,您只拥有了使用权限,并不意味着购买了版权,文档只能用于自身使用,不得用于其他商业用途(如 [转卖]进行直接盈利或[编辑后售卖]进行间接盈利)。
2、本站所有内容均由合作方或网友上传,本站不对文档的完整性、权威性及其观点立场正确性做任何保证或承诺!文档内容仅供研究参考,付费前请自行鉴别。
3、如文档内容存在违规,或者侵犯商业秘密、侵犯著作权等,请点击“违规举报”。

碎片内容

化工原理试题库答案(下册-总)

确认删除?
微信客服
  • 扫码咨询
会员Q群
  • 会员专属群点击这里加入QQ群