电脑桌面
添加小米粒文库到电脑桌面
安装后可以在桌面快捷访问

环境有害物质管理程序讲解

环境有害物质管理程序讲解_第1页
1/6
环境有害物质管理程序讲解_第2页
2/6
环境有害物质管理程序讲解_第3页
3/6
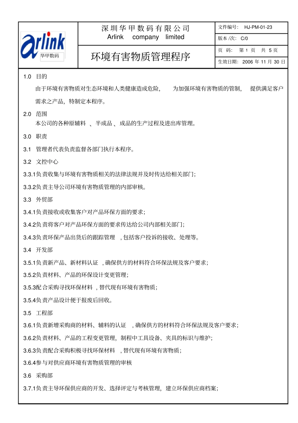
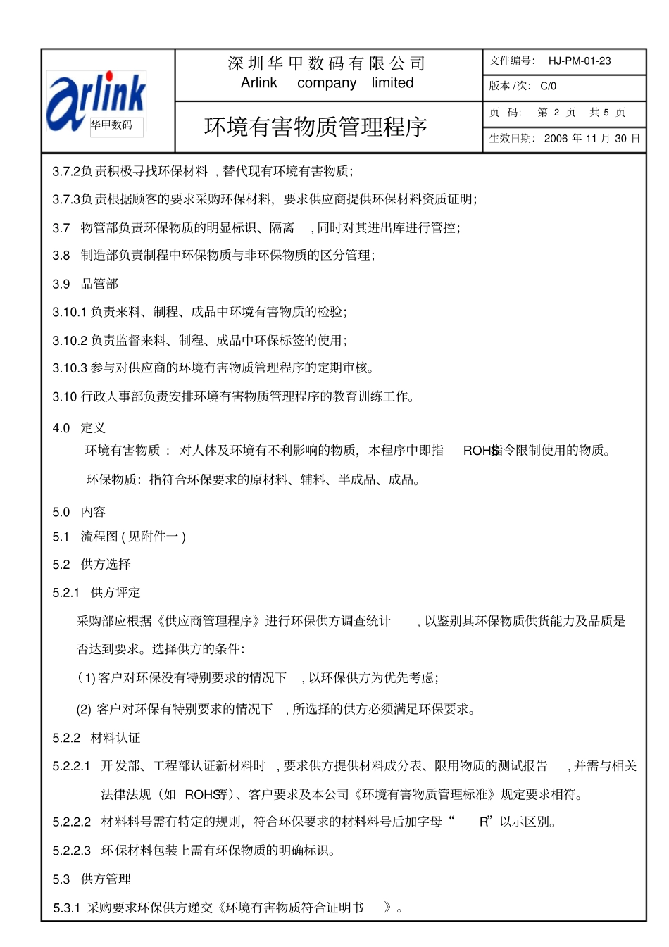
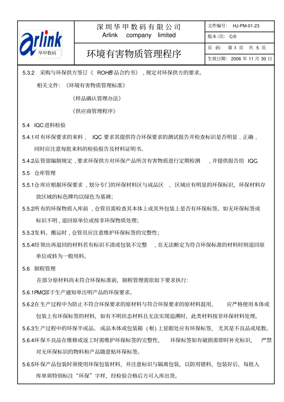
深 圳 华 甲 数 码 有 限 公 司Arlink company limited 文件编号: HJ-PM-01-23 版本 /次: C/0 环境有害物质管理程序页 码: 第 1 页共 5 页生效日期: 2006 年 11 月 30 日1.0目的由于环境有害物质对生态环境和人类健康造成危险,为加强环境有害物质的管制, 提供满足客户需求之产品,特制定本程序。2.0范围本公司的各种原辅料 、半成品 、成品的生产过程及进出库管理。3.0职责3.1管理者代表负责监督各部门执行本程序。3.2文控中心3.3.1负责收集与环境有害物质相关的法律法规并及时传达给相关部门;3.3.2负责主导公司环境有害物质管理的内部审核。3.3外贸部3.4.1负责接收或收集客户对产品环保方面的要求;3.4.2负责将客户对产品环保方面的要求传达给公司内部相关部门;3.4.3负责环保产品出货后的跟踪管理, 包括客户投诉的接收、处理等。3.4开发部3.5.1负责新产品、新材料认证 , 确保供方的材料符合环保法规及客户要求;3.5.2负责材料、产品的环保设计变更管理;3.5.3配合采购寻找环保材料 , 替代现有环境有害物质;3.5.4负责产品设计便于报废后回收。3.5工程部3.6.1负责新增采购商的材料、辅料的认证, 确保供方的材料符合环保法规及客户要求;3.6.2负责材料、产品的工程变更管理,制程中工具设备、夹具的标识与维护;3.6.3负责配合采购积极寻找环保材料, 替代现有环境有害物质;3.6.4参与对供应商环境有害物质管理的审核3.6采购部3.7.1负责主导环保供应商的开发、选择评定与考核管理,建立环保供应商档案;华甲数码深 圳 华 甲 数 码 有 限 公 司Arlink company limited 文件编号: HJ-PM-01-23 版本 /次: C/0 环境有害物质管理程序页 码:第 2 页共 5 页生效日期: 2006 年 11 月 30 日3.7.2负责积极寻找环保材料 , 替代现有环境有害物质;3.7.3负责根据顾客的要求采购环保材料,要求供应商提供环保材料资质证明;3.7物管部负责环保物质的明显标识、隔离, 同时对其进出库进行管控;3.8制造部负责制程中环保物质与非环保物质的区分管理;3.9品管部3.10.1 负责来料、制程、成品中环境有害物质的检验;3.10.2 负责监督来料、制程、成品中环保标签的使用;3.10.3 参与对供应商的环境有害物质管理程序的定期审核。3.10 行政人事部负责安排环境有害物质管理程序的教育训练工作。4.0定义环境有害物质 : 对人体及环境有不利影响的物质,本程序中即指ROHS指令限制使用的物...

1、当您付费下载文档后,您只拥有了使用权限,并不意味着购买了版权,文档只能用于自身使用,不得用于其他商业用途(如 [转卖]进行直接盈利或[编辑后售卖]进行间接盈利)。
2、本站所有内容均由合作方或网友上传,本站不对文档的完整性、权威性及其观点立场正确性做任何保证或承诺!文档内容仅供研究参考,付费前请自行鉴别。
3、如文档内容存在违规,或者侵犯商业秘密、侵犯著作权等,请点击“违规举报”。

碎片内容

环境有害物质管理程序讲解

确认删除?
VIP
微信客服
  • 扫码咨询
会员Q群
  • 会员专属群点击这里加入QQ群
客服邮箱
回到顶部