电脑桌面
添加小米粒文库到电脑桌面
安装后可以在桌面快捷访问

冀中能源股份有限公司(东庞矿)安全协议书[1](002)VIP免费

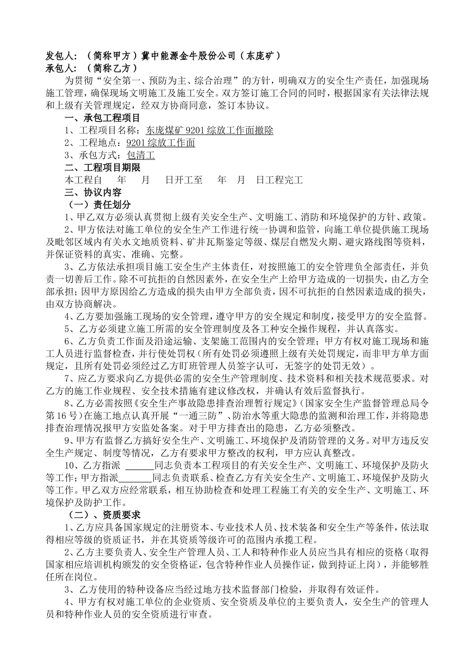
冀中能源股份有限公司(东庞矿)安全协议书[1](002)_第1页
1/4
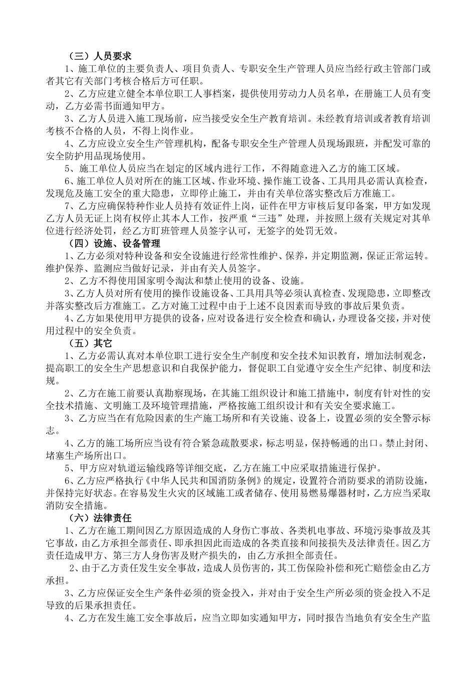
冀中能源股份有限公司(东庞矿)安全协议书[1](002)_第2页
2/4
冀中能源股份有限公司(东庞矿)安全协议书[1](002)_第3页
3/4
冀中能源金牛股份有限公司(东庞矿)外来施工单位安全管理协议工程名称:冀中能源金牛股份有限公司(东庞矿)9201撤除工程地点:9201综放工作面施工单位:工程管理单位:冀中能源金牛股份有限公司(东庞矿)、签订日期:2010年月日冀中能源金牛股份公司(东庞矿)外来施工单位安全管理协议发包人:(简称甲方)冀中能源金牛股份公司(东庞矿)承包人:(简称乙方)为贯彻“安全第一、预防为主、综合治理”的方针,明确双方的安全生产责任,加强现场施工管理,确保现场文明施工及施工安全。双方签订施工合同的同时,根据国家有关法律法规和上级有关管理规定,经双方协商同意,签订本协议。一、承包工程项目1、工程项目名称:东庞煤矿9201综放工作面撤除2、工程地点:9201综放工作面3、承包方式:包清工二、工程项目期限本工程自年月日开工至年月日工程完工三、协议内容(一)责任划分1、甲乙双方必须认真贯彻上级有关安全生产、文明施工、消防和环境保护的方针、政策。2、甲方依法对施工单位的安全生产工作进行统一协调和监管,向施工单位提供施工现场及毗邻区域内有关水文地质资料、矿井瓦斯鉴定等级、煤层自燃发火期、避灾路线图等资料,并保证资料的真实、准确、完整。3、乙方依法承担项目施工安全生产主体责任,对按照施工的安全管理负全部责任,并负责一切善后工作。除不可抗拒的自然因素外,在安全生产上给甲方造成的一切损失,由乙方全部承担;因甲方原因给乙方造成的损失由甲方全部负责,因不可抗拒的自然因素造成的损失,由双方协商解决。4、乙方要加强施工现场的安全管理,遵守甲方的安全规定和制度,接受甲方的安全监督。5、乙方必须建立施工所需的安全管理制度及各工种安全操作规程,并认真落实。6、乙方负责工作面及沿途运输、支架施工范围内的安全管理;甲方有权对施工现场和施工人员进行监督检查,并行使处罚权(所有处罚必须遵照上级有关处罚规定,而非甲方单方面规定,且所有处罚必须经过乙方盯班管理人员签字认可,无签字的处罚无效)。7、应乙方要求向乙方提供必需的安全生产管理制度、技术资料和相关技术规范要求。对乙方的施工作业规程、安全技术措施有建议修改权,并确认有效后监督执行。8、乙方必需按照《安全生产事故隐患排查治理暂行规定》(国家安全生产监督管理总局令第16号)在施工地点认真开展“一通三防”、防治水等重大隐患的监测和治理工作,并将隐患排查治理情况报甲方安监处备案。对于甲方排查出的隐患,乙方必须整改。9、甲方有监督乙方搞好安全生产、文明施工、环境保护及消防管理的义务。对甲方违反安全生产规定、制度等情况,乙方有要求甲方整改的权利,甲方应认真整改。10、乙方指派同志负责本工程项目的有关安全生产、文明施工、环境保护及防火等工作;甲方指派同志负责联系、检查乙方有关安全生产、文明施工、环境保护及防火等工作。甲乙双方应经常联系,相互协助检查和处理工程施工有关的安全生产、文明施工、环境保护及防护工作。(二)、资质要求1、乙方应具备国家规定的注册资本、专业技术人员、技术装备和安全生产等条件,依法取得相应等级的资质证书,并在其资质等级许可的范围内承揽工程。2、乙方主要负责人、安全生产管理人员、工人和特种作业人员应当具有相应的资格(取得国家相应培训机构颁发的安全资格证,包含特种作业人员操作证,做到持证上岗),并能够胜任所在岗位。3、乙方使用的特种设备应当经过地方技术监督部门检验,并取得有效证件。4、甲方有权对施工单位的企业资质、安全资质及单位的主要负责人,安全生产的管理人员和特种作业人员的安全资质进行审查。(三)人员要求1、施工单位的主要负责人、项目负责人、专职安全生产管理人员应当经行政主管部门或者其它有关部门考核合格后方可任职。2、乙方应建立健全本单位职工人事档案,提供使用劳动力人员名单,在册施工人员有变动,乙方必需书面通知甲方。3、乙方人员进入施工现场前,应当接受安全生产教育培训。未经教育培训或者教育培训考核不合格的人员,不得上岗作业。4、乙方应设立安全生产管理机构,配备专职安全生产管理人员现场跟班,并配发可靠的安全防护用品现场...

1、当您付费下载文档后,您只拥有了使用权限,并不意味着购买了版权,文档只能用于自身使用,不得用于其他商业用途(如 [转卖]进行直接盈利或[编辑后售卖]进行间接盈利)。
2、本站所有内容均由合作方或网友上传,本站不对文档的完整性、权威性及其观点立场正确性做任何保证或承诺!文档内容仅供研究参考,付费前请自行鉴别。
3、如文档内容存在违规,或者侵犯商业秘密、侵犯著作权等,请点击“违规举报”。

碎片内容

冀中能源股份有限公司(东庞矿)安全协议书[1](002)

文章天下+ 关注
实名认证
内容提供者

各种文档应有尽有

相关文档

确认删除?
VIP
微信客服
  • 扫码咨询
会员Q群
  • 会员专属群点击这里加入QQ群
客服邮箱
回到顶部