电脑桌面
添加小米粒文库到电脑桌面
安装后可以在桌面快捷访问

满堂架搭设技术交底样本

满堂架搭设技术交底样本_第1页
1/16
满堂架搭设技术交底样本_第2页
2/16
满堂架搭设技术交底样本_第3页
3/16
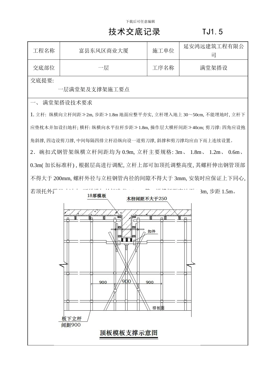
下载后可任意编辑 技术交底记录 TJ1.5工程名称富县东风区商业大厦施工单位延安鸿远建筑工程有限公司交底部位一层工序名称满堂架搭设交底提要: 一层满堂架及支撑架施工要点一、 满堂架搭设技术要求1. 立杆: 纵横向立杆间距≯2m, 步距≯1.8m 地面应整平夯实, 立杆埋入地上 30~50cm, 不能埋地时, 立杆下应垫枕木并加设扫地杆; 横杆: 纵横向水平拉杆步距≯1.8m, 操作层大横杆间距≯40cm; 剪刀撑: 四角应设抱角斜撑, 四边设剪刀撑, 中间每隔四排立杆沿纵向设一道剪刀撑, 斜撑和剪刀撑均应由下而上连续设置。2.碗扣式钢管架纵横立杆间距均为 0.9m, 立杆主要规格: 3m、 1.8m、 1.2m、 0.6m、 0.3m( 加长标准杆) , 根据层高进行调配, 立杆上部可加顶托调整高度, 其螺杆伸出钢管顶部不得大于 200mm, 螺杆外径与立柱钢管内径的间隙不得大于 3mm, 安装时应保证上下同心, 若顶托外露尺寸过大, 可增设加长标准节 0.3m。第一道横杆距离地面 0.3m, 步距 1.5m。下载后可任意编辑3.板底梁底必须布设纵横向水平拉杆, 水平拉杆与立杆交接处必须用十字扣件连接牢固。满堂架的立杆布设必须扣除梁边 200-300 后平均布置, 且间距不大于第 1 条要求, 即梁两边立杆必须对称以防偏心受力的不利影响, 然后再布置两根梁之间的立杆。4.原则上截面高度大于 500 的所有梁底中线处都要增加一排立杆顶托, 梁的截面高度 700-900, 梁底立杆间距 600-800; 梁的截面高度 500-700, 梁底立杆间距 700-900; 梁的截面高度小于 500, 梁底立杆间距 800-1000。梁的截面高度大于 900 按技术验算设置梁底立杆间距( 或参照同等设计梁截面来布置立杆间距) 。5.经验为梁截面高度 900-1200, 梁中线立杆间距为截面高度-600; 梁, 梁中线立杆间距为500-550; 梁截面高度 1500-1800, 梁中线立杆间距为 450-500; 梁截面高度 1800-2100, 梁中线立杆间距为 400-450; 梁截面高度 2100-2400, 梁中线立杆间距为 350-400。6.梁的截面高度大于 700 必须布置穿墙螺杆, 700-1000 的梁布设一道@350-400 的穿墙螺杆; 1000-1300 的梁布设两道@350-400 的穿墙螺杆; 1300-1600 的梁布设三道@350-400 的穿墙螺杆; 1600-1900 的梁布设四道@350-400 的穿墙螺杆; 1900-2200 的梁布设五道@350-400 的穿墙螺杆, 以此类推。7.水平剪刀撑布设按每隔 3.6 米布置一层, 并应连续‘井字’拉通设置, 每根水平杆连接...

1、当您付费下载文档后,您只拥有了使用权限,并不意味着购买了版权,文档只能用于自身使用,不得用于其他商业用途(如 [转卖]进行直接盈利或[编辑后售卖]进行间接盈利)。
2、本站所有内容均由合作方或网友上传,本站不对文档的完整性、权威性及其观点立场正确性做任何保证或承诺!文档内容仅供研究参考,付费前请自行鉴别。
3、如文档内容存在违规,或者侵犯商业秘密、侵犯著作权等,请点击“违规举报”。

碎片内容

满堂架搭设技术交底样本

确认删除?
VIP
微信客服
  • 扫码咨询
会员Q群
  • 会员专属群点击这里加入QQ群
客服邮箱
回到顶部