电脑桌面
添加小米粒文库到电脑桌面
安装后可以在桌面快捷访问

屏蔽泵维护检修规程

屏蔽泵维护检修规程_第1页
1/7
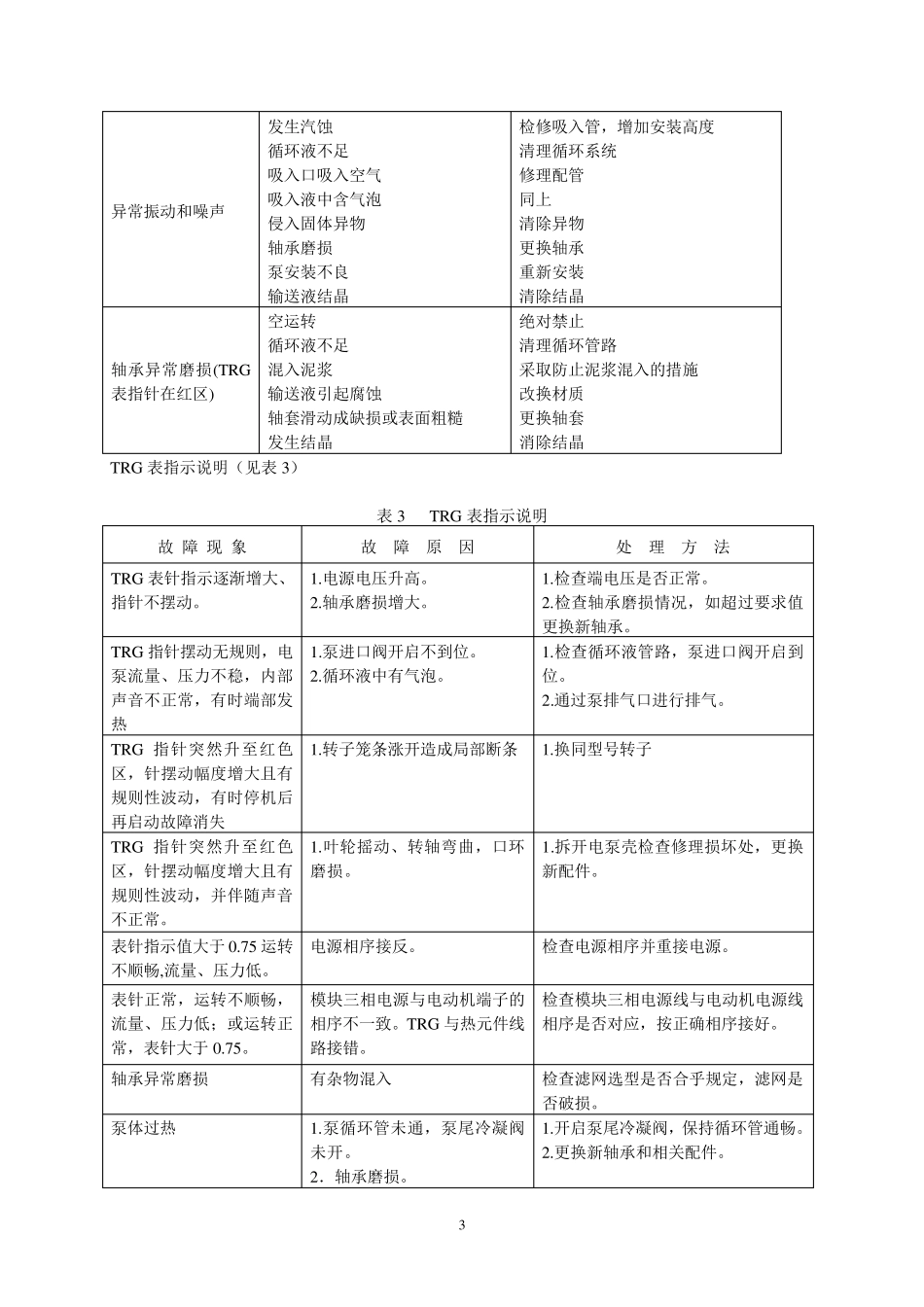
屏蔽泵维护检修规程_第2页
2/7
屏蔽泵维护检修规程_第3页
3/7
1 屏蔽泵维护检修规程 1 总则 1.1 适用范围 本规程适用于大连帝国屏蔽电泵有限公司R 型屏蔽电泵的维护及检修,其它相似类型的泵可作参考。 1.2 结构简述 屏蔽电泵主要由泵体、叶轮、转子、定子、石墨轴承、轴套、推力盘、端盖、轴承监测器、接线盒、底座等零部件组成。把泵和电机连在一起,电动机的转子和泵叶轮固定在同一根轴上,利用屏蔽套将电机的转子和定子隔开,转子在被输送的介质中运转,其动力通过定子磁场传给转子。 1.3 设备性能 主要设备性能(见表1) 表1 主要设备性能表 名 称 规 格 电机入口最高液温℃ 流量m3/h 扬 程m 功率 kw 转速rpm 额 定电流 A VDC 输送泵 R81-217H4BM-0204S1-B 100 10 30 3 2750 8 一次粗品泵 R61-216H4BM-0204S1-B 130 2 30 1.5 2820 5 2 完好标准 2.1 零部件 2.1.1 泵本体及各零部件完整齐全。 2.1.2 基础螺栓及各连接螺栓齐全、紧固。 2.1.3 安全防护装置齐全。 2.1.4 压力表、电流表、TRG 表等仪表齐全、灵敏,量程符合规定,并定期校验。 2.1.5 各部安装配合符合规定。 2.1.6 泵体及附属阀门、管件、管线油漆完整,标志明显。 2.1.7 基础及底座完整、坚固。 2.2 运行性能 2.2.1 运转正常,无异常振动、杂音等现象。 2.2.2 压力、流量平稳,各部温度正常,电流稳定。 2.2.3 循环管正常。 2.2.4 能达到铭牌出力或查定能力。 2.3 技术资料 2.3.1 有泵的总图或结构图。 2.3.2 有使用说明书、产品合格证、质量证明书。 2.3.3 操作规程、维护检修规程齐全。 2.3.4 设备档案齐全,数据准确可靠,包括: a.安装及试车验收资料; b.设备运行记录; c.历次检修及验收记录; d.设备缺陷及事故情况记录。 2.4 设备及环境 2.4.1 设备清洁,外表无尘灰、油垢。 2 2.4.2 基础及底座整洁,表面及周围无积水、废液,环境整齐、清洁。 2.4.3 进出口阀门、管口法兰、泵体等处接合面均无泄漏。 3 设备的维护 3.1 日常维护 3.1.1 严格按操作规程启动、运转与停车,并做好运行记录。 3.1.2 每班检查 TRG 表指针是否在绿色区域等指示情况。 3.1.3 经常观察泵的流量计,指示流量是否是规定值。 3.1.4 定期检查泵的循环管路有无堵塞。 3.1.5 经常观察泵的压力和电机电流是否正常和稳定,设备运转有无异常声响或振动,发现问题及时处理。 3.1.6 经常保持泵周围环境整洁,及时消除跑、冒、滴、漏,密封符合要...

1、当您付费下载文档后,您只拥有了使用权限,并不意味着购买了版权,文档只能用于自身使用,不得用于其他商业用途(如 [转卖]进行直接盈利或[编辑后售卖]进行间接盈利)。
2、本站所有内容均由合作方或网友上传,本站不对文档的完整性、权威性及其观点立场正确性做任何保证或承诺!文档内容仅供研究参考,付费前请自行鉴别。
3、如文档内容存在违规,或者侵犯商业秘密、侵犯著作权等,请点击“违规举报”。

碎片内容

屏蔽泵维护检修规程

您可能关注的文档

小辰3+ 关注
实名认证
内容提供者

出售各种资料和文档

确认删除?
VIP
微信客服
  • 扫码咨询
会员Q群
  • 会员专属群点击这里加入QQ群
客服邮箱
回到顶部