电脑桌面
添加小米粒文库到电脑桌面
安装后可以在桌面快捷访问

2024上海市租房合同范本

2024上海市租房合同范本_第1页
1/4
2024上海市租房合同范本_第2页
2/4
2024上海市租房合同范本_第3页
3/4
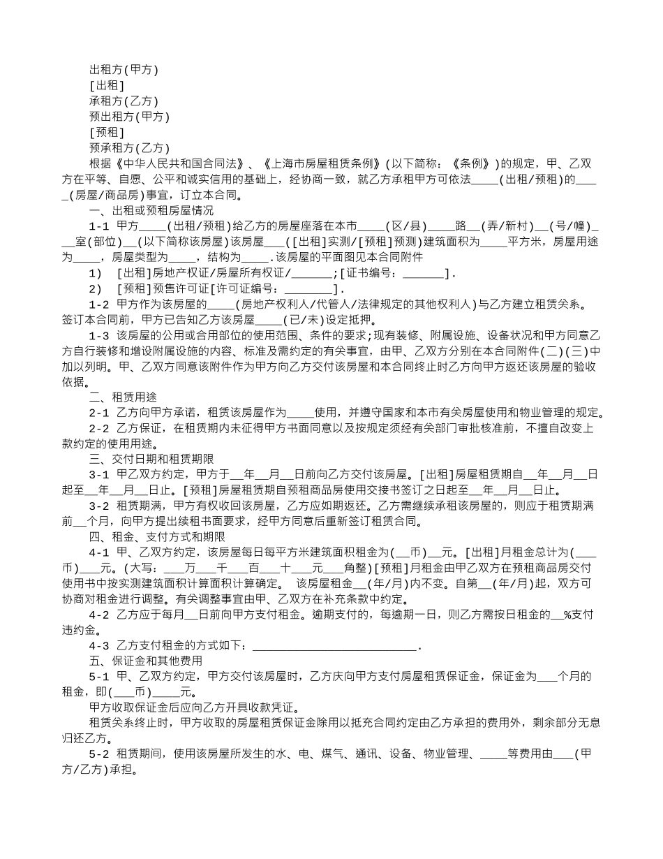
出租方(甲方)[出租]承租方(乙方)预出租方(甲方)[预租]预承租方(乙方)根据《中华人民共和国合同法》、《上海市房屋租赁条例》(以下简称:《条例》)的规定,甲、乙双方在平等、自愿、公平和诚实信用的基础上,经协商一致,就乙方承租甲方可依法____(出租/预租)的____(房屋/商品房)事宜,订立本合同。一、出租或预租房屋情况1-1 甲方____(出租/预租)给乙方的房屋座落在本市____(区/县)____路__(弄/新村)__(号/幢)___室(部位)__(以下简称该房屋)该房屋___([出租]实测/[预租]预测)建筑面积为____平方米,房屋用途为____,房屋类型为____,结构为____.该房屋的平面图见本合同附件1)[出租]房地产权证/房屋所有权证/______;[证书编号:______].2)[预租]预售许可证[许可证编号:_______].1-2 甲方作为该房屋的____(房地产权利人/代管人/法律规定的其他权利人)与乙方建立租赁关系。签订本合同前,甲方已告知乙方该房屋____(已/未)设定抵押。1-3 该房屋的公用或合用部位的使用范围、条件的要求;现有装修、附属设施、设备状况和甲方同意乙方自行装修和增设附属设施的内容、标准及需约定的有关事宜,由甲、乙双方分别在本合同附件(二)(三)中加以列明。甲、乙双方同意该附件作为甲方向乙方交付该房屋和本合同终止时乙方向甲方返还该房屋的验收依据。二、租赁用途2-1 乙方向甲方承诺,租赁该房屋作为____使用,并遵守国家和本市有关房屋使用和物业管理的规定。2-2 乙方保证,在租赁期内未征得甲方书面同意以及按规定须经有关部门审批核准前,不擅自改变上款约定的使用用途。三、交付日期和租赁期限3-1 甲乙双方约定,甲方于__年__月__日前向乙方交付该房屋。[出租]房屋租赁期自__年__月__日起至__年__月__日止。[预租]房屋租赁期自预租商品房使用交接书签订之日起至__年__月__日止。3-2 租赁期满,甲方有权收回该房屋,乙方应如期返还。乙方需继续承租该房屋的,则应于租赁期满前__个月,向甲方提出续租书面要求,经甲方同意后重新签订租赁合同。四、租金、支付方式和期限4-1 甲、乙双方约定,该房屋每日每平方米建筑面积租金为(__币)__元。[出租]月租金总计为(___币)___元。(大写:___万___千___百___十___元___角整)[预租]月租金由甲乙双方在预租商品房交付使用书中按实测建筑面积计算面积计算确定。 该房屋租金__(年/月)内不变。自第__(年/月)起,双方可协商对租金进行调整。有关调整事宜由甲、乙双方在补充条款中约定。4-2 乙方应于每月__日前向甲方...

1、当您付费下载文档后,您只拥有了使用权限,并不意味着购买了版权,文档只能用于自身使用,不得用于其他商业用途(如 [转卖]进行直接盈利或[编辑后售卖]进行间接盈利)。
2、本站所有内容均由合作方或网友上传,本站不对文档的完整性、权威性及其观点立场正确性做任何保证或承诺!文档内容仅供研究参考,付费前请自行鉴别。
3、如文档内容存在违规,或者侵犯商业秘密、侵犯著作权等,请点击“违规举报”。

碎片内容

2024上海市租房合同范本

确认删除?
VIP
微信客服
  • 扫码咨询
会员Q群
  • 会员专属群点击这里加入QQ群
客服邮箱
回到顶部