电脑桌面
添加小米粒文库到电脑桌面
安装后可以在桌面快捷访问

三一劳动合同范本

三一劳动合同范本_第1页
1/3
三一劳动合同范本_第2页
2/3
三一劳动合同范本_第3页
3/3
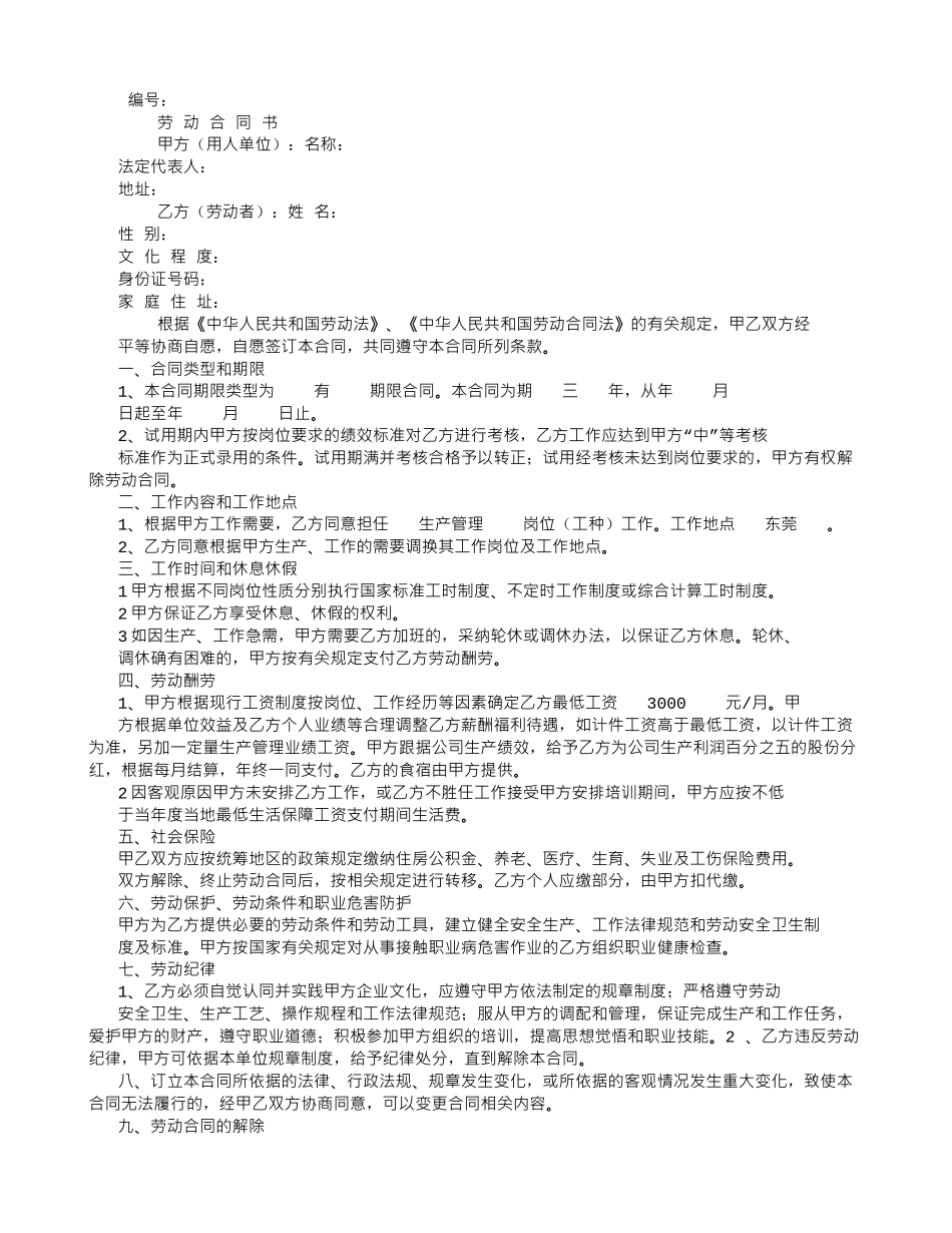
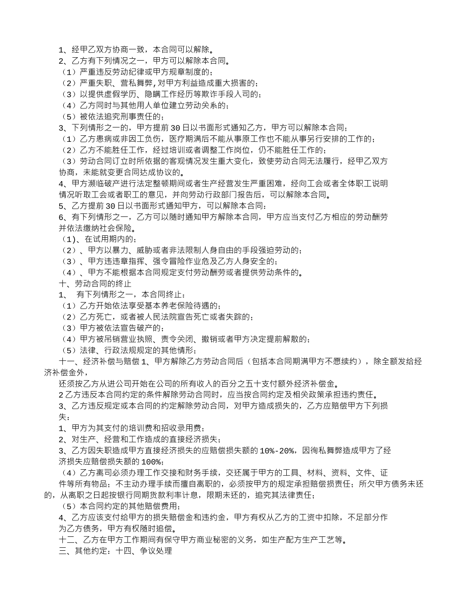
编号:劳 动 合 同 书甲方(用人单位):名称:法定代表人:地址:乙方(劳动者):姓 名:性 别:文 化 程 度:身份证号码:家 庭 住 址:根据《中华人民共和国劳动法》、《中华人民共和国劳动合同法》的有关规定,甲乙双方经平等协商自愿,自愿签订本合同,共同遵守本合同所列条款。一、合同类型和期限1、本合同期限类型为 有 期限合同。本合同为期 三 年,从年 月日起至年 月 日止。2、试用期内甲方按岗位要求的绩效标准对乙方进行考核,乙方工作应达到甲方“中”等考核标准作为正式录用的条件。试用期满并考核合格予以转正;试用经考核未达到岗位要求的,甲方有权解除劳动合同。二、工作内容和工作地点1、根据甲方工作需要,乙方同意担任 生产管理 岗位(工种)工作。工作地点 东莞 。2、乙方同意根据甲方生产、工作的需要调换其工作岗位及工作地点。三、工作时间和休息休假1 甲方根据不同岗位性质分别执行国家标准工时制度、不定时工作制度或综合计算工时制度。2 甲方保证乙方享受休息、休假的权利。3 如因生产、工作急需,甲方需要乙方加班的,采纳轮休或调休办法,以保证乙方休息。轮休、调休确有困难的,甲方按有关规定支付乙方劳动酬劳。四、劳动酬劳1、甲方根据现行工资制度按岗位、工作经历等因素确定乙方最低工资 3000 元/月。甲方根据单位效益及乙方个人业绩等合理调整乙方薪酬福利待遇,如计件工资高于最低工资,以计件工资为准,另加一定量生产管理业绩工资。甲方跟据公司生产绩效,给予乙方为公司生产利润百分之五的股份分红,根据每月结算,年终一同支付。乙方的食宿由甲方提供。2 因客观原因甲方未安排乙方工作,或乙方不胜任工作接受甲方安排培训期间,甲方应按不低于当年度当地最低生活保障工资支付期间生活费。五、社会保险甲乙双方应按统筹地区的政策规定缴纳住房公积金、养老、医疗、生育、失业及工伤保险费用。双方解除、终止劳动合同后,按相关规定进行转移。乙方个人应缴部分,由甲方扣代缴。六、劳动保护、劳动条件和职业危害防护甲方为乙方提供必要的劳动条件和劳动工具,建立健全安全生产、工作法律规范和劳动安全卫生制度及标准。甲方按国家有关规定对从事接触职业病危害作业的乙方组织职业健康检查。七、劳动纪律1、乙方必须自觉认同并实践甲方企业文化,应遵守甲方依法制定的规章制度;严格遵守劳动安全卫生、生产工艺、操作规程和工作法律规范;服从甲方的调配和管理,保证完成生产...

1、当您付费下载文档后,您只拥有了使用权限,并不意味着购买了版权,文档只能用于自身使用,不得用于其他商业用途(如 [转卖]进行直接盈利或[编辑后售卖]进行间接盈利)。
2、本站所有内容均由合作方或网友上传,本站不对文档的完整性、权威性及其观点立场正确性做任何保证或承诺!文档内容仅供研究参考,付费前请自行鉴别。
3、如文档内容存在违规,或者侵犯商业秘密、侵犯著作权等,请点击“违规举报”。

碎片内容

三一劳动合同范本

确认删除?
VIP
微信客服
  • 扫码咨询
会员Q群
  • 会员专属群点击这里加入QQ群
客服邮箱
回到顶部