电脑桌面
添加小米粒文库到电脑桌面
安装后可以在桌面快捷访问

业务员劳动合同

业务员劳动合同_第1页
1/5
业务员劳动合同_第2页
2/5
业务员劳动合同_第3页
3/5
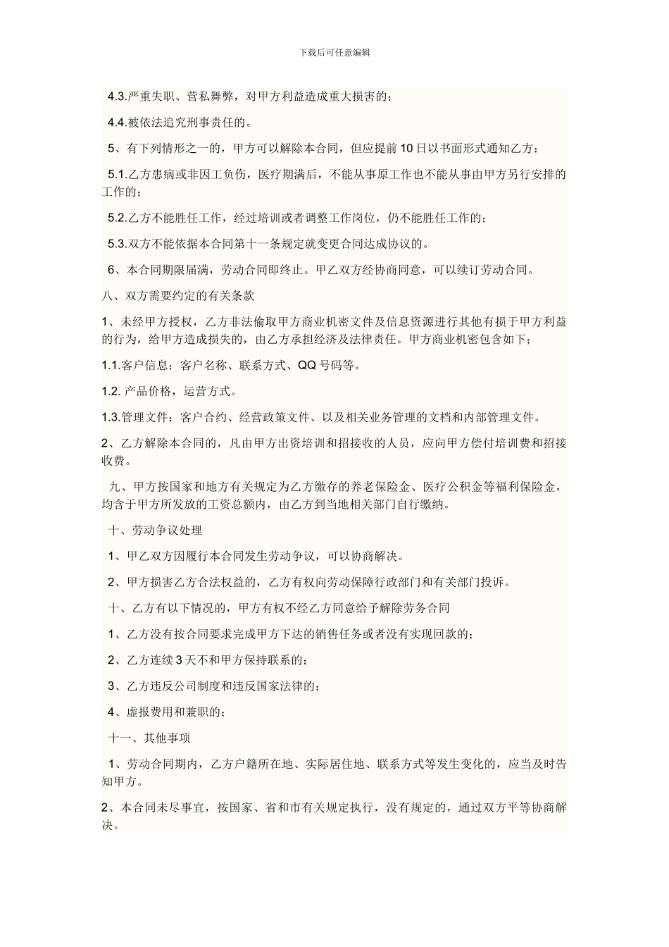
下载后可任意编辑 聘用合同 No:YZY20240215甲方: 乙方:电话: 电话:地址: 家庭住址: 身份证号: 甲乙双方根据《中华人民共和国劳动合同法》和有关法律、法规、规章规定,在遵循合法、公平、诚实信用原则的基础上,经平等自愿、协商一致签订本合同,并共同遵守本合同所列条款。 一、劳动合同期限 甲乙双方约定,甲方聘用乙方为 销售员 职务,试用期为 3 个月,试用期满后如甲乙双方继续合作,此合同作为聘用期使用合同,聘用期 3 年 2024 年 12 月 1 日至 2024年 12 月 1 日止。 二、工作内容和工作地点乙方根据甲方要求,经过协商,聘用乙方从事 营销部销售工作。主要负责 大同地区的销售 等工作。制定本区域的市场拓展计划,选择代理商和煤矿,完成公司下达的销售计划;对客户进行回款等全程式跟踪服务。 三、工作时间和休息休假 1、甲乙双方经协商确认执行下列条款,乙方在完成工作任务的前提下,自主合理安排工作时间。 四、乙方工资待遇及考核管理办法 1、参照公司《业务员薪酬考核办法》执行 2、连续三个月未完成基本销售任务量的,仅发放一千元保底工资,对长期无作为的可酌情发放生活费并且甲方可以给予调岗或辞退处理。5、 每月工资发放时间向后延迟一个月,即第二个月发放第一个月的工资。销售提成部分一个季度(三个月)发放一次。五、乙方对外活动的相关规定1、乙方对外活动,不得违反甲方的相关规定,出现打架斗殴、沾染黄、赌、毒,以及触犯国家法律的行为;2、乙方外作出出现徇私舞弊,严重损害甲方利益及声誉行为的;3、乙方因酗酒或参加与工作无关活动造成人身安全无保障行为的;下载后可任意编辑4、如乙方对外活动有上述 1、2、3 条情况的,甲方按本合同第六条的规定处理。六、乙方的离职规定1、甲方对乙方主动提出辞职的,或由甲方对乙方劝退的,按如下规定处理:1.1.乙方先应对自已尚未完成的工作,要与甲方代表交接清楚。包括:客户交接,工作 QQ号码、客户信息资料、办公用品等涉及所有属于甲方的物品。1.2.乙方主动提出辞职的须提前 30 日向甲方提交辞职申请。1.3.甲方在乙方完成(1)工作后,对其工资、提成等应得利益进行结算,并将其付给乙方。若非甲方责任甲方不对乙方做出其他任务经济补偿。2、 甲方由于乙方自身原因,而将乙方解聘或开除的,按如下规定处理:2.1.因乙方有过失的,应就过失先承担赔偿责任。2.2.乙方先应对自已尚未完成的工作,与甲方代表交接清楚。2.3....

1、当您付费下载文档后,您只拥有了使用权限,并不意味着购买了版权,文档只能用于自身使用,不得用于其他商业用途(如 [转卖]进行直接盈利或[编辑后售卖]进行间接盈利)。
2、本站所有内容均由合作方或网友上传,本站不对文档的完整性、权威性及其观点立场正确性做任何保证或承诺!文档内容仅供研究参考,付费前请自行鉴别。
3、如文档内容存在违规,或者侵犯商业秘密、侵犯著作权等,请点击“违规举报”。

碎片内容

业务员劳动合同

确认删除?
VIP
微信客服
  • 扫码咨询
会员Q群
  • 会员专属群点击这里加入QQ群
客服邮箱
回到顶部