电脑桌面
添加小米粒文库到电脑桌面
安装后可以在桌面快捷访问

代理框架协议

代理框架协议_第1页
1/5
代理框架协议_第2页
2/5
代理框架协议_第3页
3/5
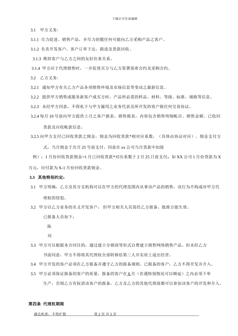
下载后可任意编辑 合同编号: 代 理 框 架 协 议甲方: 乙方: 法定代表人: 法定代表人:地址: 地址:电话: 电话:0512-55255272传真: 传真: 0512-55255121 甲乙双方经友好协商,兹就甲方代理乙方销售生产制造的 PCB 产品,在平等互利的基础上协商一致、达成共识,特签订此协议,以资信守执行。第一章 全部交易文件第一条 全部交易文件1.1 本代理协议、《合同书》及其他附件以及双方达成的其他书面协议构成本协议的全部法律文件并对双方均有约束力。1.2 在双方的合作过程中,甲方提出的任何与本协议条款有矛盾的不一致要求,必须经乙方以加盖公章的形式明确书面同意,否则不产生约束力。第二条 本框架协议2.1 本协议有效期限:2014 年 08 月 01 日至 2017 年 07 月 31 日。2.2 本协议为确立双方在有效期内,在中国境内就任何货物和服务达成的代理关系中权利及义务的基本法律文件。第三条《合同书》3.1 在甲方根据自身的代理权限开发客户,订单形式分为:①甲方和乙方 ②甲方开发的客户与乙方,订单以《合同书》的形式予以确定。 第二章 代理事项第一条 代理产品 1.1 本协议所指代理产品专指乙方生产制造的 PCB 产品 。 1.2 甲方为销售代理产品可以使用乙方的商标、公司名称、专利证书复印件或影印件,但除此之外的用途非经乙方书面同意,甲方不得使用。 1.3 甲方代理乙方产品,并不视为乙方对该产品知识产权的转让。第二条 双方义务盛达机密,不得扩散 第 1 页 共 5 页 下载后可任意编辑 3.1 甲方义务: 3.1.1 尽力促进、销售产品,并尽力招揽任何可能向乙方采购产品之客户。 3.1.2 负责开发客户,客户订单下达、跟进及货款回收。3.1.3 维持客户与乙方之间的友好往来关系。 3.1.4 甲方应于代理销售时,一并促使买方与乙方签署保密合约及采购合约。 3.2 乙方义务: 3.2.1 通知甲方有关乙方产品各项销售环境及市场信息等变动之最新信息。 3.2.2 提供甲方销售或服务新客户或买方时,产品所必需的样品、材料、等级、标准、规格等信息。 3.2.3 未经甲方同意,不得私下与甲方僱用之业务代表及所开发的客户做任何交易协议。 3.2.4 每月 10 号前向甲方提供上月之客户报表,销售报表,内容包含销售明细帐目、销售金额、已收回货款及应收帐款信息。 3.2.5 向甲方支付已回收货款之佣金,佣金为回收货款*相对应系数,(具体由协议对应)。佣金支付方式,当月佣金于次月 2...

1、当您付费下载文档后,您只拥有了使用权限,并不意味着购买了版权,文档只能用于自身使用,不得用于其他商业用途(如 [转卖]进行直接盈利或[编辑后售卖]进行间接盈利)。
2、本站所有内容均由合作方或网友上传,本站不对文档的完整性、权威性及其观点立场正确性做任何保证或承诺!文档内容仅供研究参考,付费前请自行鉴别。
3、如文档内容存在违规,或者侵犯商业秘密、侵犯著作权等,请点击“违规举报”。

碎片内容

代理框架协议

您可能关注的文档

确认删除?
VIP
微信客服
  • 扫码咨询
会员Q群
  • 会员专属群点击这里加入QQ群
客服邮箱
回到顶部