电脑桌面
添加小米粒文库到电脑桌面
安装后可以在桌面快捷访问

六年级语文下册标点符号综合VIP免费

六年级语文下册标点符号综合_第1页
1/14
六年级语文下册标点符号综合_第2页
2/14
六年级语文下册标点符号综合_第3页
3/14
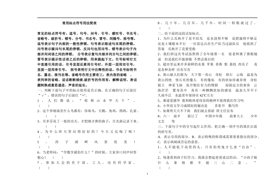
常用标点符号用法简表常见的标点符号有:逗号、句号、问号、引号、感叹号、书名号、省略号、破折号、顿号、分号、书名号、冒号、间隔号、括号等。逗号表示句子内部的一般性停顿。句号表示陈述句末尾的停顿。问号表示疑问句末尾的停顿,反问句也用问号。顿号表示句子内部并列词语之间的停顿。分号表示复句内部并列分句之间的停顿。冒号表示提示性话语之后的停顿,用来提起下文。引号标明行文中直接引用的话,引号里面还要用引号时,外面一层用双引号,里面一层用单引号。括号表明行文中注释性的话。书名号标明书名、篇名、报刊名等。省略号作用主要有三:表内容的省略、表列举的省略、说话断断续续.破折号的作用有:解释说明、表话题转换或意思递进、声音的延长。一、判断下面句子中的标点使用是否正确,在正确的句子后面打“√”,错误的句子后面打“×”。1、人们都说:“桂林山水甲天下”。()2、这个养殖场里什么鸟都有:珍珠鸟,天鹅,角鸡,鹁鸪,孔雀。()3、贝多芬花了一夜的功夫,才把刚才弹的曲子:月光曲记录下来。()4、为什么昨天答应得好好的?今天又反悔了呢?()5、西子湖畔风景优美!()6、当老师问:“学数学最怕什么?”的时候,大家异口同声回答粗心!()7、参加大会的有干部,工人,还有科学家。()8、几十年,几百年,几千年,时间一转眼就过了。()二、给下面的这段话加标点。1、为什么瓜秧开了花不结瓜是水浇得不够是肥施得不够足还是土壤根本不行一位雷达兵在生产队当过副队长他找到了答案瓜秧开了花要受粉2、我们班这次考试虽然得了全年级第一名张老师推了推眼镜说但是我们不能骄傲不然会落后的3、超市里运来许多新鲜的水果苹果香蕉梨荔枝西瓜子真是各种各样应有尽有4、黄山被人们称为天下第一奇山奇松怪石云海温泉为黄山四绝怪石有的像人有的像仙有的状如珍禽异兽奇松挺立神采飞扬张开粗壮有力的臂膀迎接远方的来客云海茫茫置身其中真有一种飘飘欲仙的感觉温泉久旱不干久雨不泛水温常年保持在42℃左右5、难道爱德华葛利格热爱母亲的精神不值得我们学习吗6、小华语文学习成绩好的秘决是多看书勤写作7、如果明天天不下雨我们就去春游班主任宣布8、六一前夕我订了中国少年报故事大王少年文艺等三、下面句子中的引号起什么作用,把正确一项序号的填在后面的括号里。A.表示引用的部分。B.表示特殊的称谓或需要着重指出的部分。C.表示讽刺或否定的意思。1、人不能低下高贵的头,只有怕死鬼才乞求“自由”。()2、每逢看到孩子们学习,我就会想起爸爸说过的话:“小孩子做什么事情都不能三心二意。”()13、这里是落叶松的海洋。看,“海”边上不是还有些白色的浪花吗?()4、老柿树像一把大伞,张在我家的门前。因此方圆二三十里的人们都把它叫做“梅家院子里的万年伞”。()四、下面句子中的破折号起什么作用,把正确一项序号的填在后面的括号里。A.解释说明。B.表话题转换或意思递进。C.声音的延长。1、有一个孩子——他是元帅的儿子。()2、四十秒钟后——大家已经觉得时间太长了,孩子的身体浮上来了。()3、我刚要倒馊饭,突然听到一阵急促的叫声:“别倒——”,我抬头一看,是春花。()4、在我的记忆中,这里的野花,总是那么灿烂,红、黄、蓝、紫,仿佛竞赛似的,一茬接一茬,终年不断——除非水渠结冰了,雪花盖满了大地。()五、指出下面句子中省略号的作用。a表内容的省略;b表列举的省略;c说话断断续续.1、老红军临终前断断续续地说:“咱俩不能……都牺牲了……你要……要走出去……”()2、青蛙是一种益虫,苍蝇、蚊子、白蛉……它都爱吃。()3、那个东西,一定没有发现我要监视它,仍旧诡秘地爬向老杈,又爬向伸出的枝丫……()4、一只青蛙突着两眼蹲在荷叶上不停地叫着:“呱呱,呱呱……”()5、当我掏钱的时候,发现没有零钱,于是对他说:“我明天再买吧……”“啊!请你现在就买吧!”男孩乞求说。()6、孩子们高兴地对他说:“再见……”()六、给下面句子分别加上不同的标点符号,使它表示几种不同的意思。1、中国女排打败了日本女排得了冠军。2、你同意他不同意。3、这苹果不大好吃。转述句练习直述句改转述...

1、当您付费下载文档后,您只拥有了使用权限,并不意味着购买了版权,文档只能用于自身使用,不得用于其他商业用途(如 [转卖]进行直接盈利或[编辑后售卖]进行间接盈利)。
2、本站所有内容均由合作方或网友上传,本站不对文档的完整性、权威性及其观点立场正确性做任何保证或承诺!文档内容仅供研究参考,付费前请自行鉴别。
3、如文档内容存在违规,或者侵犯商业秘密、侵犯著作权等,请点击“违规举报”。

碎片内容

六年级语文下册标点符号综合

文章天下+ 关注
实名认证
内容提供者

各种文档应有尽有

确认删除?
VIP
微信客服
  • 扫码咨询
会员Q群
  • 会员专属群点击这里加入QQ群
客服邮箱
回到顶部