电脑桌面
添加小米粒文库到电脑桌面
安装后可以在桌面快捷访问

合同范本查看

合同范本查看_第1页
1/10
合同范本查看_第2页
2/10
合同范本查看_第3页
3/10
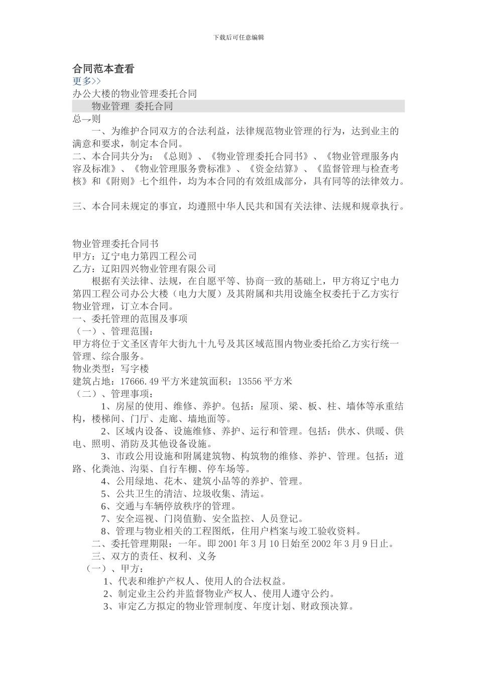
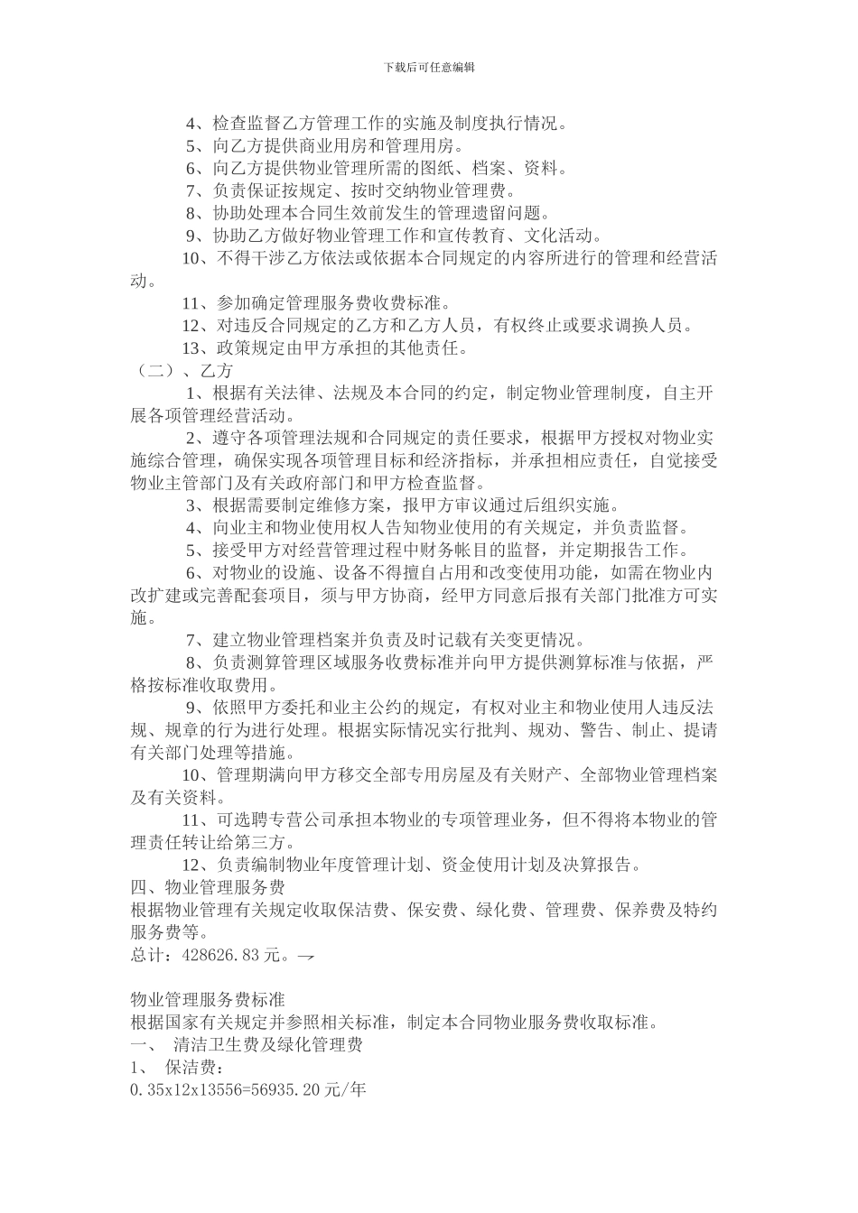
下载后可任意编辑合同范本查看更多>>办公大楼的物业管理委托合同 物业管理 委托合同总则 一、为维护合同双方的合法利益,法律规范物业管理的行为,达到业主的满意和要求,制定本合同。 二、本合同共分为:《总则》、《物业管理委托合同书》、《物业管理服务内容及标准》、《物业管理服务费标准》、《资金结算》、《监督管理与检查考核》和《附则》七个组件,均为本合同的有效组成部分,具有同等的法律效力。 三、本合同未规定的事宜,均遵照中华人民共和国有关法律、法规和规章执行。 物业管理委托合同书 甲方:辽宁电力第四工程公司 乙方:辽阳四兴物业管理有限公司 根据有关法律、法规,在自愿平等、协商一致的基础上,甲方将辽宁电力第四工程公司办公大楼(电力大厦)及其附属和共用设施全权委托于乙方实行物业管理,订立本合同。 一、委托管理的范围及事项 (一)、管理范围: 甲方将位于文圣区青年大街九十九号及其区域范围内物业委托给乙方实行统一管理、综合服务。 物业类型:写字楼 建筑占地:17666.49 平方米建筑面积:13556 平方米 (二)、管理事项: 1 、房屋的使用、维修、养护。包括:屋顶、梁、板、柱、墙体等承重结构,楼梯间、门厅、走廊、墙地面等。2 、区域内设备、设施维修、养护、运行和管理。包括:供水、供暖、供电、照明、消防及其他设备设施。 3 、市政公用设施和附属建筑物、构筑物的维修、养护、管理。包括:道路、化粪池、沟渠、自行车棚、停车场等。 4 、公用绿地、花木、建筑小品等的养护、管理。 5 、公共卫生的清洁、垃圾收集、清运。 6 、交通与车辆停放秩序的管理。 7 、安全巡视、门岗值勤、安全监控、人员登记。 8 、管理与物业相关的工程图纸,住用户档案与竣工验收资料。 二、委托管理期限:一年。即 2001 年 3 月 10 日始至 2002 年 3 月 9 日止。 三、双方的责任、权利、义务 (一)、甲方:  1、代表和维护产权人、使用人的合法权益。  2、制定业主公约并监督物业产权人、使用人遵守公约。  3、审定乙方拟定的物业管理制度、年度计划、财政预决算。 下载后可任意编辑 4、检查监督乙方管理工作的实施及制度执行情况。  5、向乙方提供商业用房和管理用房。  6、向乙方提供物业管理所需的图纸、档案、资料。  7、负责保...

1、当您付费下载文档后,您只拥有了使用权限,并不意味着购买了版权,文档只能用于自身使用,不得用于其他商业用途(如 [转卖]进行直接盈利或[编辑后售卖]进行间接盈利)。
2、本站所有内容均由合作方或网友上传,本站不对文档的完整性、权威性及其观点立场正确性做任何保证或承诺!文档内容仅供研究参考,付费前请自行鉴别。
3、如文档内容存在违规,或者侵犯商业秘密、侵犯著作权等,请点击“违规举报”。

碎片内容

合同范本查看

确认删除?
VIP
微信客服
  • 扫码咨询
会员Q群
  • 会员专属群点击这里加入QQ群
客服邮箱
回到顶部