电脑桌面
添加小米粒文库到电脑桌面
安装后可以在桌面快捷访问

xx市场园区商业调查报告VIP专享

xx市场园区商业调查报告_第1页
1/6
xx市场园区商业调查报告_第2页
2/6
xx市场园区商业调查报告_第3页
3/6
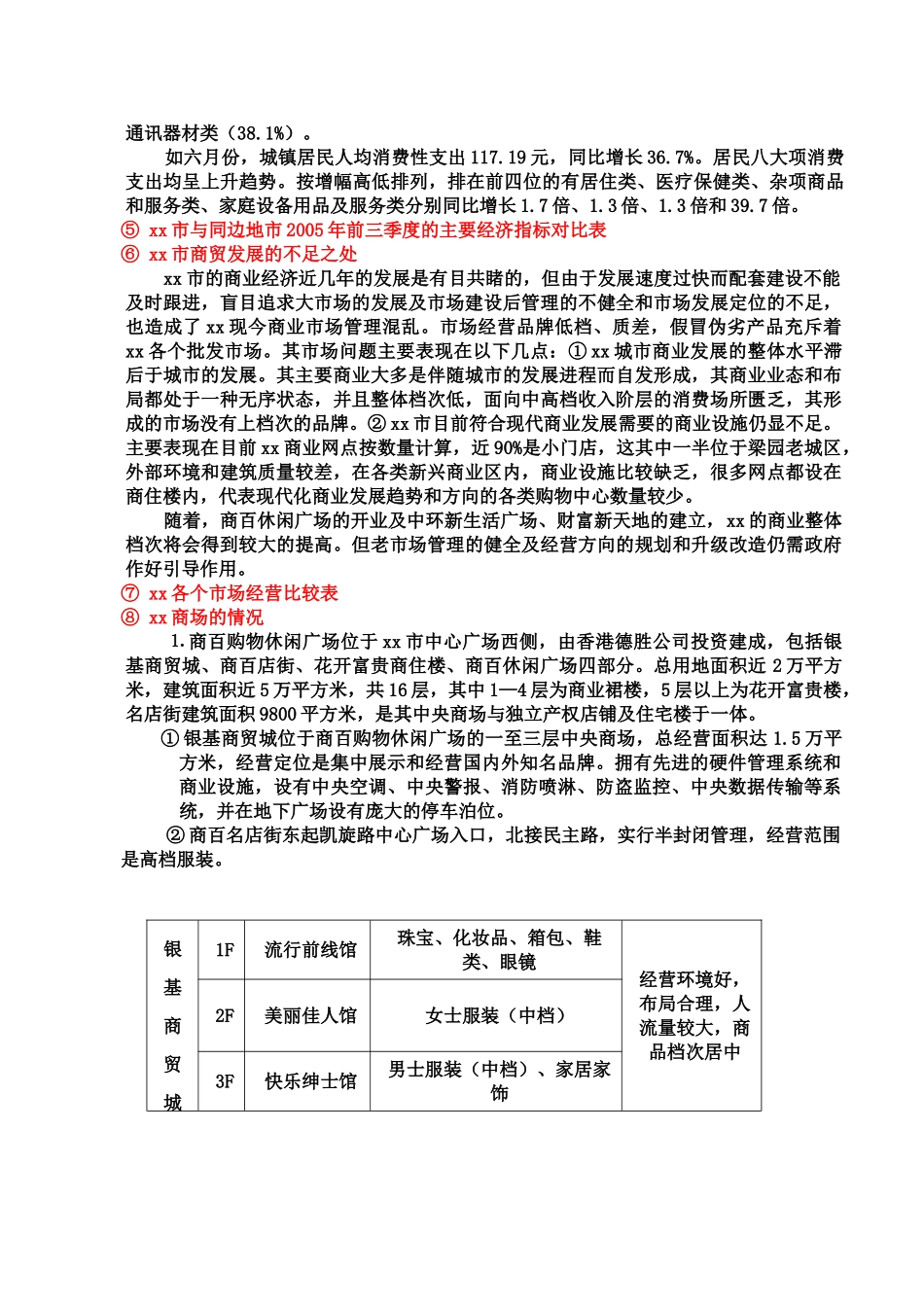
xx 市场调查报告一、xx 市商业概况二、xx 市梁园区商业概况三、xx 市城镇居民收入情况四、xx 市 2005 年城镇居民消费情况五、xx 市与周边地市 2005 年前三季度的主要经济指标对比表六、xx 市商贸发展的缺陷七、xx 各个市场经营比较表八、xx 商业商场的情况九、xx 新开发商业广场的情况十、光彩大市场情况① xx 市商业概况xx 市近年来商业贸易繁荣活跃。其主要立足于地缘商贸优势,积极实施“市场带动战略”,初步形成了大流通、大市场、大商贸的格局。梁园区内商业网点纵横交错,各类专卖店、连锁店遍布城区,以大型综合批发市场“农产品中心批发市场”“京陇商贸城”“梁园市场”“市场街服装”和现代化购物中心商百休闲广场、天宇商厦、京港百货为骨干的 5000 多个商业网点,形成豫鲁苏皖四省交界处最大的商贸中心。经营范围涵盖百货、服装、五金、家电、高新电子、农副产品、建材、汽车、钢材等领域。睢阳区依托古城优势,大力发展旅游与商业市场相结合的经济路线,其创建的归德商品大世界及古城商业街——中山街也成为一道风景线。但总体商业档次较低,仅能满足周边农村消费群体的需求。开发新区由于市政配套设施没有及时跟进,造成新区房产旺而人气不足的怪圈,其基本情况类似于南昌红谷滩新区,至使该区商业氛围由于没有人流的原因,始终停滞不前。xx 市的商业贸易主要是建立在大市场商业基础上发展起来的。其现有各类批发市场30 个,其中梁园区 18 个,睢阳区 9 个,开发区 3 个。从年交易额来看,xx 市农产品批发市场 50 亿元,梁园市场 12.5 亿元,平原路钢材市场 20 亿元,商品大世界家电批发大市场 15 亿元,市场街服装批发市场 9 亿元,八一路建材市场 8 亿元,京陇商贸城 6 亿元,自行车摩托车批发市场 4.5 亿元,摩托车配件批发市场 4.5 亿元,摩托车批发市场 3.5亿元,凯旋商城 3 亿元,白云副食品市场 1.5 亿元,睢阳区农机大市场 1.5 亿元。从市场经营范围分,市区批发市场可分为九大类。① 综合类批发市场:光彩大市场② 五金交电类:商品大世界家电批发市场③ 服装及小商品:梁园市场,京陇商贸城,市场街服装批发市场,凯旋商城,金鹰批发大市场,东风市场④ 机电类:中原车城,自行车摩托车批发市场⑤ 建筑装饰材料:八一路建材市场,中意建材市场,平原路钢材市场⑥ 食品副食类:白云副食品市场,胜利路小食品批发市场⑦ 农副产品类⑧ 农药种子类⑨ 旧货类综...

1、当您付费下载文档后,您只拥有了使用权限,并不意味着购买了版权,文档只能用于自身使用,不得用于其他商业用途(如 [转卖]进行直接盈利或[编辑后售卖]进行间接盈利)。
2、本站所有内容均由合作方或网友上传,本站不对文档的完整性、权威性及其观点立场正确性做任何保证或承诺!文档内容仅供研究参考,付费前请自行鉴别。
3、如文档内容存在违规,或者侵犯商业秘密、侵犯著作权等,请点击“违规举报”。

碎片内容

xx市场园区商业调查报告

确认删除?
VIP
微信客服
  • 扫码咨询
会员Q群
  • 会员专属群点击这里加入QQ群
客服邮箱
回到顶部