电脑桌面
添加小米粒文库到电脑桌面
安装后可以在桌面快捷访问

餐饮投资商业计划书湘菜、快餐VIP专享

餐饮投资商业计划书湘菜、快餐_第1页
1/3
餐饮投资商业计划书湘菜、快餐_第2页
2/3
餐饮投资商业计划书湘菜、快餐_第3页
3/3
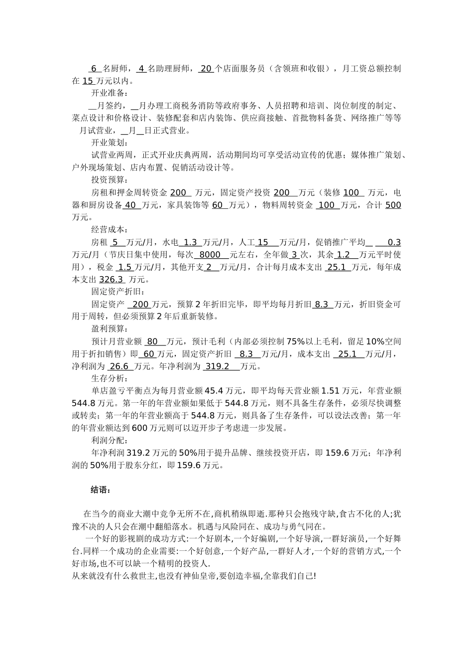
餐饮投资商业计划书——湘菜、快餐 拟定名称: LV 湘菜馆(Love、辣味,定位为包含年轻、时尚、爱情、火辣、快捷等元素的湘菜系餐厅) 选址条件: 徐泾国际会议中心,具备办公中心、商业中心、居住中心三个条件,,交通便利、视野宽阔,停车便捷。 市场调研: 经过初步的投资前期市场调查,我们定位的目标消费群以商圈周围的办公白领、商业从业人员和顾客、周围的学生群、以及周围庞大的社区居民群;我们的餐厅以年轻、时尚快捷为元素,以爱情、火辣为元素;众所周知五角场所在商圈非常发达,而我们新的商业氛围全面营造好后,短期内将成为可以与徐家汇比拟的巨大消费商圈;与餐饮行业相关的法律手续、租赁合同等也已经明确。余下的就是供应商关系的加强以及完善、详细、有计划的市场调查,特别是消费者偏好调查需要进一步的展开。 餐饮特色: 以湘菜和快餐为主,宣扬湘赣饮食文化,以"辣"为主色调进行菜色设计,将辣菜文化与时尚元素结合年轻、爱情、火辣、快捷融合推广;设计快餐套餐,积极开拓湘赣菜快餐消费市场和外送市场。 原,配料采购的有利条件: 1 原料易购:当地就近就有一个大型批发市场,就地采购.自然有人送上门. 2 配料:蔬菜,肉禽,水产海鲜类,水果等都可以在当地购到.还可以将周围地区有特色的产品加近来,丰富品种,做出特色. 3 冷菜类除自制外还有许多是其他商家送货上门的.如泡菜,卤菜等等. 公关策略 1、新服服务营销——向老客户推出专门服务针对性推出服务营销,即专门针对餐厅老客户推出的营销手段,专门为老客户准备了顾客会员制服务。只要顾客出示有效身份证,并到餐厅会员办公室存入一定的消费金额(5000 元为最低起点),便可以获得会员账户,成为餐厅的训 P 会员。在会员区,服务员配有类似于对讲机的服务器,就餐客人如果有事情的话随时可以按桌子上的按钮“呼喊”服务员,享受“无声服务”。此外,餐厅还为会员设置了专门定餐电话,并且有专人负责接听。此电话和存有会员档案的电脑相连,会员定餐电话响起时,电脑屏幕便直接显示该会员的档案内容,姓名、性别、爱好、喜欢的菜品等等一览无余,方便餐厅为顾客提供完美的服务。 2、餐厅形象营销——对餐厅形象设计和策划 我们可以在店徽的设计、餐厅主题的选择、餐厅的装饰格调、家具、布局、色彩灯饰等方面下功夫,使之起到促销的功用。每个包间都可设计成不同风格,如可营造出三十年代旧上海情调的上海餐小越南风情;...

1、当您付费下载文档后,您只拥有了使用权限,并不意味着购买了版权,文档只能用于自身使用,不得用于其他商业用途(如 [转卖]进行直接盈利或[编辑后售卖]进行间接盈利)。
2、本站所有内容均由合作方或网友上传,本站不对文档的完整性、权威性及其观点立场正确性做任何保证或承诺!文档内容仅供研究参考,付费前请自行鉴别。
3、如文档内容存在违规,或者侵犯商业秘密、侵犯著作权等,请点击“违规举报”。

碎片内容

餐饮投资商业计划书湘菜、快餐

确认删除?
VIP
微信客服
  • 扫码咨询
会员Q群
  • 会员专属群点击这里加入QQ群
客服邮箱
回到顶部