电脑桌面
添加小米粒文库到电脑桌面
安装后可以在桌面快捷访问

(岗位职责)某制造企业财务部岗位说明书

(岗位职责)某制造企业财务部岗位说明书_第1页
1/19
(岗位职责)某制造企业财务部岗位说明书_第2页
2/19
(岗位职责)某制造企业财务部岗位说明书_第3页
3/19
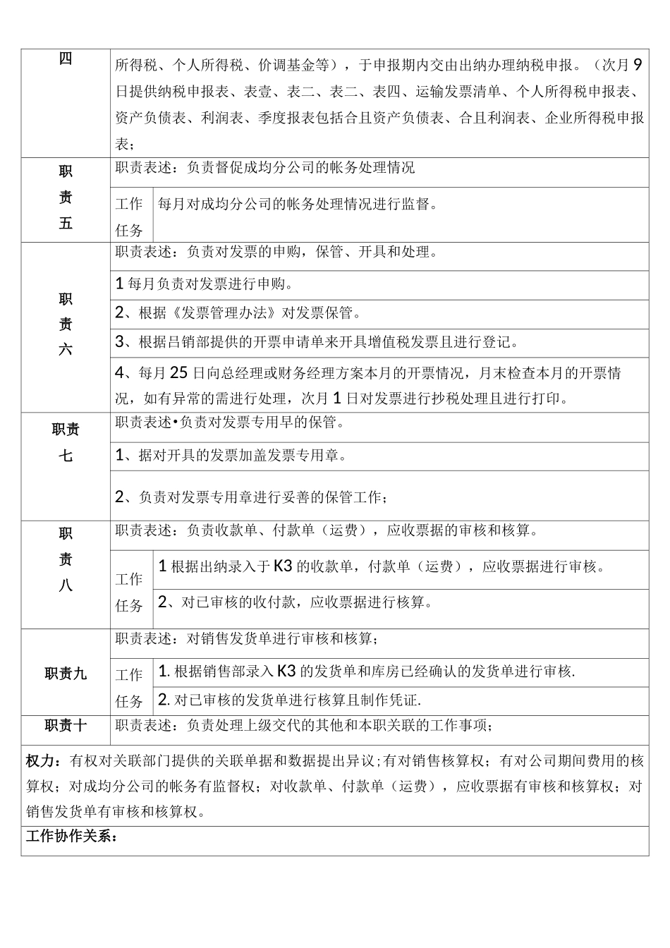
wc番瞬戶越驱®*-f叵匮凰呦勻召g出gncxx卅xxmusigl歸代隣M蠶<旅岗位说明书****岗位名称主办会计所于部门财务部i-Lja冈位疋员1直接上级财务经理直接下级工资等级所辖人员可轮换岗位关联的会计岗位可晋升岗位岗位分析日期2007 年 9 月 3日任职确认上级批准本职:具体负责销售,费用预算核算工作,对部门经理负责职责和工作任务:职责壹职责表述:负责会计报表的编制工作'任务!1、每月负责会计报表的编制、按季编制合且会计报表(成均分公司且入总公司),按照会计制度的要求进行编制,做到数据真实、计算正确、内容完整、说明清楚,报送及时;内部报表(资产负债表、利润表、现金流量表于每月 5日前)外部报表于每月 9 日前职责职责表述:负责销售核算工作任务根据会计制度负责销售核算、核实销售往来,根据销售发票等有关凭证,正确计算销售收入及劳务等其彳也各项收入,按照税法规定计算税金,核对销售往来明细帐,做到帐帐相符。职责职责表述:负责公司期间费用的核算(俩遍)工作任务次月 5 日负责公司管理费用、财务费用、销售费用的核算和分析,反馈公司各部门费用预算执行情况。负责日常期间费用会计凭证的制作。职责职责表述:负责税务资料的编制每月按时、准确计算应交各项税金,编制办理公司税务申报资料(含增值税、四所得税、个人所得税、价调基金等),于申报期内交由出纳办理纳税申报。(次月 9日提供纳税申报表、表壹、表二、表二、表四、运输发票清单、个人所得税申报表、资产负债表、利润表、季度报表包括合且资产负债表、合且利润表、企业所得税申报表;职责五职责表述:负责督促成均分公司的帐务处理情况工作任务每月对成均分公司的帐务处理情况进行监督。职责六职责表述:负责对发票的申购,保管、开具和处理。1 每月负责对发票进行申购。2、根据《发票管理办法》对发票保管。3、根据吕销部提供的开票申请单来开具增值税发票且进行登记。4、每月 25 日向总经理或财务经理方案本月的开票情况,月末检查本月的开票情况,如有异常的需进行处理,次月 1 日对发票进行抄税处理且进行打印。职责七职责表述•负责对发票专用早的保管。1、据对开具的发票加盖发票专用章。2、负责对发票专用章进行妥善的保管工作;职责八职责表述:负责收款单、付款单(运费),应收票据的审核和核算。工作任务1 根据出纳录入于 K3 的收款单,付款单(运费),应收票据进行审核。2、对已审核的收付款,应收票据进行核算。职责九职责表述:...

1、当您付费下载文档后,您只拥有了使用权限,并不意味着购买了版权,文档只能用于自身使用,不得用于其他商业用途(如 [转卖]进行直接盈利或[编辑后售卖]进行间接盈利)。
2、本站所有内容均由合作方或网友上传,本站不对文档的完整性、权威性及其观点立场正确性做任何保证或承诺!文档内容仅供研究参考,付费前请自行鉴别。
3、如文档内容存在违规,或者侵犯商业秘密、侵犯著作权等,请点击“违规举报”。

碎片内容

(岗位职责)某制造企业财务部岗位说明书

您可能关注的文档

wxg+ 关注
实名认证
内容提供者

该用户很懒,什么也没介绍

确认删除?
VIP
微信客服
  • 扫码咨询
会员Q群
  • 会员专属群点击这里加入QQ群
客服邮箱
回到顶部