电脑桌面
添加小米粒文库到电脑桌面
安装后可以在桌面快捷访问

工程监理项目内部承包协议

工程监理项目内部承包协议_第1页
1/5
工程监理项目内部承包协议_第2页
2/5
工程监理项目内部承包协议_第3页
3/5
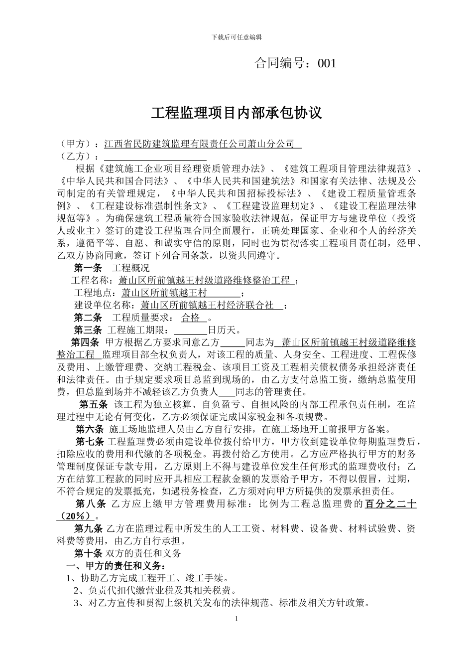
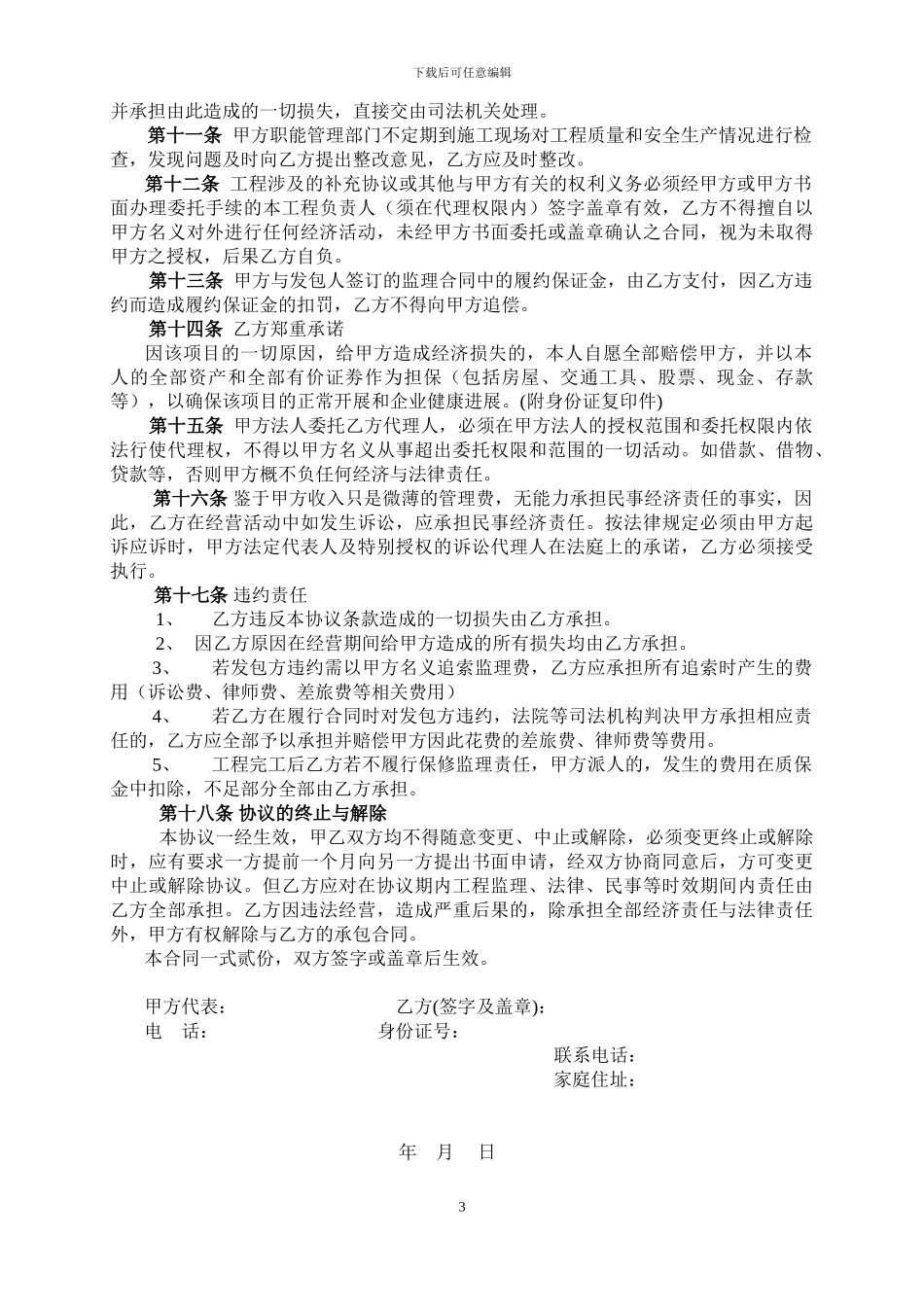
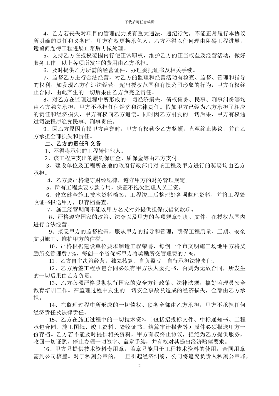
下载后可任意编辑 合同编号:001工程监理项目内部承包协议(甲方):江西省民防建筑监理有限责任公司萧山分公司 (乙方): 根据《建筑施工企业项目经理资质管理办法》、《建筑工程项目管理法律规范》、《中华人民共和国合同法》、《中华人民共和国建筑法》和国家有关法律、法规及公司制定的有关管理规定,《中华人民共和国招标投标法》、《建设工程质量管理条例》、《工程建设标准强制性条文》、《工程建设监理规定》、《建设工程监理法律规范等》。为确保建筑工程质量符合国家验收法律规范,保证甲方与建设单位(投资人或业主)签订的建设工程监理合同全面履行,正确处理国家、企业和个人的经济关系,遵循平等、自愿、和诚实守信的原则,同时也为贯彻落实工程项目责任制,经甲、乙双方协商同意,签订下列合同条款,以资共同遵守。第一条工程概况工程名称:萧山区所前镇越王村级道路维修整治工程 ;工程地点:萧山区所前镇越王村 ;建设单位名称:萧山区所前镇越王村经济联合社 ;第二条工程质量要求: 合格 。第三条 工程施工期限: 日历天。第四条 甲方根据乙方要求同意乙方 同志为 萧山区所前镇越王村级道路维修 整治工程 监理项目部全权负责人,对该工程的质量、人身安全、工程进度、工程保修及费用、上缴管理费、交纳工程税金、该项目工资及工程相关债权债务承担经济责任和法律责任。由于规定要求项目总监到现场的,由乙方支付总监工资,缴纳总监使用费,但总监到场并不减轻该乙方负责人 同志的管理责任。第五条 该工程为独立核算、自负盈亏、自担风险的内部工程承包责任制,在监理过程中无论有何变化,乙方必须保证完成国家税金和各项规费。第六条 施工场地监理人员由乙方自行安排,在施工场地开工前报甲方备案。第七条 工程监理费必须由建设单位拨付给甲方,甲方收到建设单位每期监理费后,扣除应收的费用和代缴的各项税金。再拨付给乙方使用。乙方应严格执行甲方的财务管理制度保证专款专用,乙方原则上不得与建设单位发生任何形式的监理费收付;乙方在结算工程款的同时应开具相应工程款金额的发票给予甲方,不得以假冒,过期,不符合规定的发票抵充,如遇税务检查,乙方须对向甲方所提供的发票承担责任。第八条 乙方应上缴甲方管理费用标准:比例为工程总监理费的 百分之二十( 20 %) 。第九条 乙方在监理过程中所发生的人工工资、材料费、设备费、材料试验费、资料费等费用,由乙方自行承担。第十条 双方的...

1、当您付费下载文档后,您只拥有了使用权限,并不意味着购买了版权,文档只能用于自身使用,不得用于其他商业用途(如 [转卖]进行直接盈利或[编辑后售卖]进行间接盈利)。
2、本站所有内容均由合作方或网友上传,本站不对文档的完整性、权威性及其观点立场正确性做任何保证或承诺!文档内容仅供研究参考,付费前请自行鉴别。
3、如文档内容存在违规,或者侵犯商业秘密、侵犯著作权等,请点击“违规举报”。

碎片内容

工程监理项目内部承包协议

您可能关注的文档

确认删除?
VIP
微信客服
  • 扫码咨询
会员Q群
  • 会员专属群点击这里加入QQ群
客服邮箱
回到顶部