电脑桌面
添加小米粒文库到电脑桌面
安装后可以在桌面快捷访问

内资有限公司(设执行董事—)章程范本VIP免费

内资有限公司(设执行董事—)章程范本_第1页
1/6
内资有限公司(设执行董事—)章程范本_第2页
2/6
内资有限公司(设执行董事—)章程范本_第3页
3/6
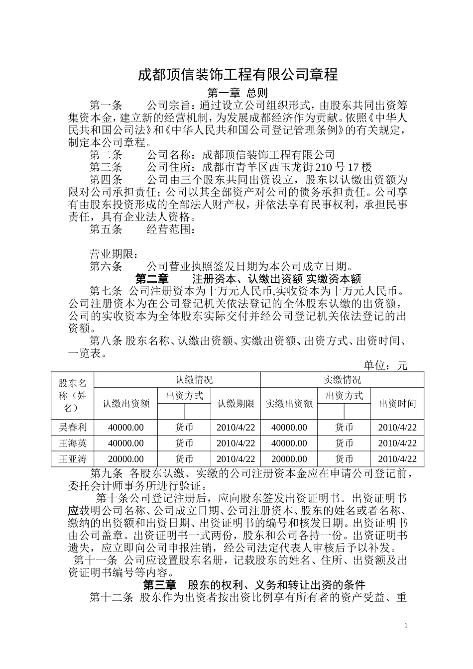
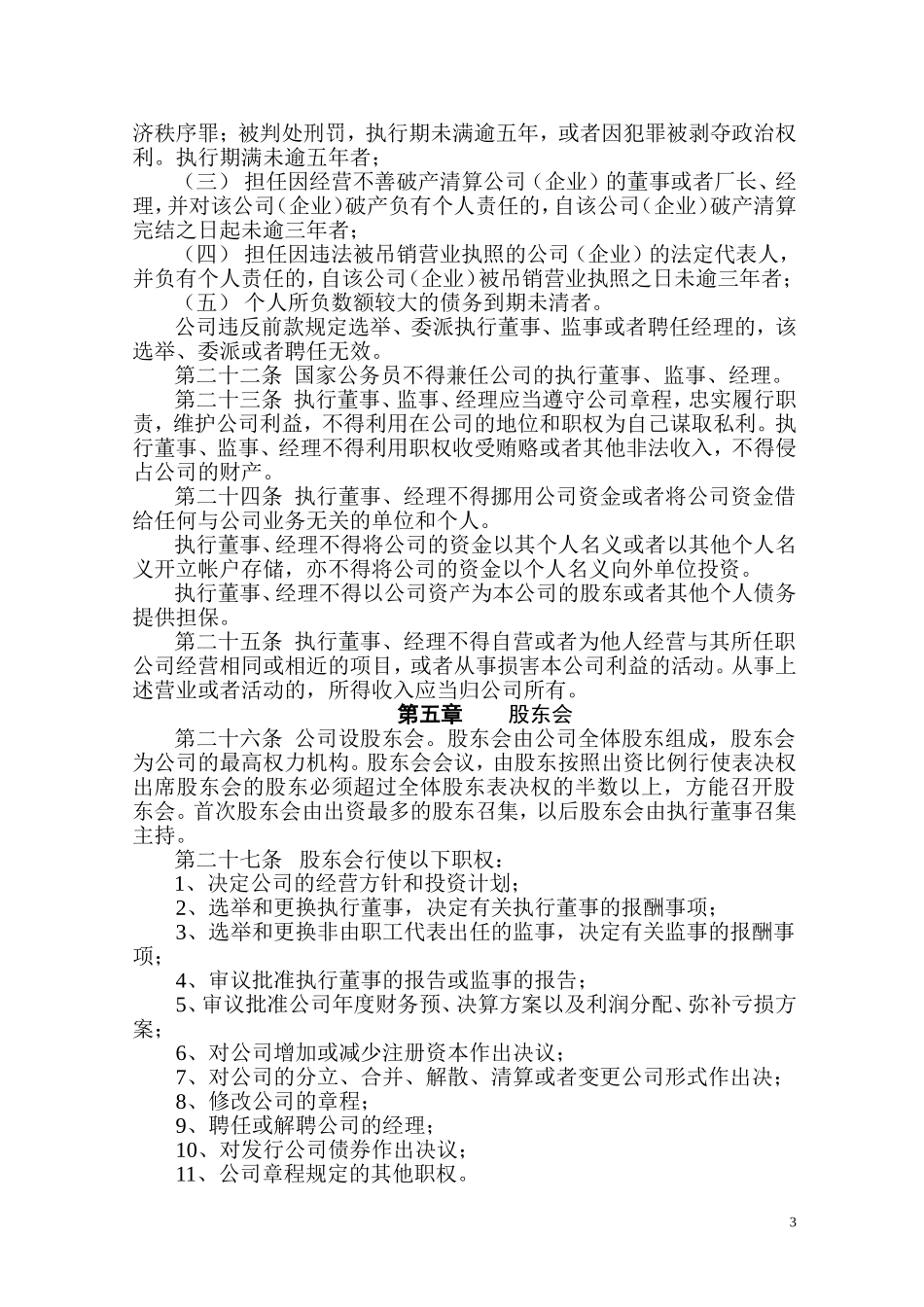
成都顶信装饰工程有限公司章程第一章总则第一条公司宗旨:通过设立公司组织形式,由股东共同出资筹集资本金,建立新的经营机制,为发展成都经济作为贡献。依照《中华人民共和国公司法》和《中华人民共和国公司登记管理条例》的有关规定,制定本公司章程。第二条公司名称:成都顶信装饰工程有限公司第三条公司住所:成都市青羊区西玉龙街210号17楼第四条公司由三个股东共同出资设立,股东以认缴出资额为限对公司承担责任;公司以其全部资产对公司的债务承担责任。公司享有由股东投资形成的全部法人财产权,并依法享有民事权利,承担民事责任,具有企业法人资格。第五条经营范围:营业期限:第六条公司营业执照签发日期为本公司成立日期。第二章注册资本、认缴出资额实缴资本额第七条公司注册资本为十万元人民币,实收资本为十万元人民币。公司注册资本为在公司登记机关依法登记的全体股东认缴的出资额,公司的实收资本为全体股东实际交付并经公司登记机关依法登记的出资额。第八条股东名称、认缴出资额、实缴出资额、出资方式、出资时间、一览表。单位:元股东名称(姓名)认缴情况实缴情况认缴出资额出资方式认缴期限实缴出资额出资方式出资时间吴春利40000.00货币2010/4/2240000.00货币2010/4/22王海英40000.00货币2010/4/2240000.00货币2010/4/22王亚涛20000.00货币2010/4/2220000.00货币2010/4/22第九条各股东认缴、实缴的公司注册资本金应在申请公司登记前,委托会计师事务所进行验证。第十条公司登记注册后,应向股东签发出资证明书。出资证明书应载明公司名称、公司成立日期、公司注册资本、股东的姓名或者名称、缴纳的出资额和出资日期、出资证明书的编号和核发日期。出资证明书由公司盖章。出资证明书一式两份,股东和公司各持一份。出资证明书遗失,应立即向公司申报注销,经公司法定代表人审核后予以补发。第十一条公司应设置股东名册,记载股东的姓名、住所、出资额及出资证明书编号等内容。第三章股东的权利、义务和转让出资的条件第十二条股东作为出资者按出资比例享有所有者的资产受益、重1大决策和选择管理者等权利,并承担相应的义务。第十三条股东的权利:一、出席股东会,并根据出资比例享有表决权;二、股东有权查阅股东会会议记录和公司财务会计报告;三、选举和被选举为公司执行董事或监事;四、股东按出资比例分取红利。公司新增资本时,股东可按出资比例优先认缴出资;五、公司新增资本金或其他股东转让股份时有优先认购权;六、公司终止后,依法分取公司剩余财产。第十四条股东的义务:一、按期足额缴纳各自所认缴的出资额;二、以认缴的出资额为限承担公司债务;三、公司办理工商登记注册后,不得抽回出资(通过法律程序批准同意者除外);四、遵守公司章程规定的各项条款。第十五条出资的转让:一、股东之间可以相互转让其全部出资或者部分出资。二、股东向股东以外的人转让其出资时,必须经其他股东过半数同意。股东应就其股权转让事项书面通知其他股东征求同意,其他股东自接到书面通知之日起满三十日未答复的,视为同意转让。其他股东半数以上不同意的,不同意转让的股东应当购买该转让的出资,如果不购买该转让的出资,视为同意转让。经股东同意转让的出资,在同等条件下其他股东对该转让的出资有优先购买权。两个以上股东主张行使优先购买权的,协商确定各自的购买比例;协商不成的,按照转让时各自的出资比例行使优先购买权。三、股东依法转让其出资后,公司应将受让人的姓名、住所以及受让的出资额记载于股东名册。第四章公司的机构及高级管理人员的资格和义务第十六条为保障公司生产经营活动的顺利、正常开展,公司设立股东会、执行董事和监事,负责全公司生产经营活动的策划和组织领导、协调、监督等工作。第十七条本公司设总经理、业务部、财务部等具体办理机构,分别负责处理公司在开展生产经营活动中的各项日常具体事务。第十八条执行董事、监事、经理应遵守公司章程、《中华人民共和国公司法》和国家其他有关法规的规定。第十九条公司研究决定有关职工工资、福利、安全生产以及劳动保护、劳动保险等涉及职工切身利益的问题,应当事先听取公...

1、当您付费下载文档后,您只拥有了使用权限,并不意味着购买了版权,文档只能用于自身使用,不得用于其他商业用途(如 [转卖]进行直接盈利或[编辑后售卖]进行间接盈利)。
2、本站所有内容均由合作方或网友上传,本站不对文档的完整性、权威性及其观点立场正确性做任何保证或承诺!文档内容仅供研究参考,付费前请自行鉴别。
3、如文档内容存在违规,或者侵犯商业秘密、侵犯著作权等,请点击“违规举报”。

碎片内容

内资有限公司(设执行董事—)章程范本

您可能关注的文档

确认删除?
VIP
微信客服
  • 扫码咨询
会员Q群
  • 会员专属群点击这里加入QQ群
客服邮箱
回到顶部