电脑桌面
添加小米粒文库到电脑桌面
安装后可以在桌面快捷访问

继电保护自动装置运行规程

继电保护自动装置运行规程_第1页
1/35
继电保护自动装置运行规程_第2页
2/35
继电保护自动装置运行规程_第3页
3/35
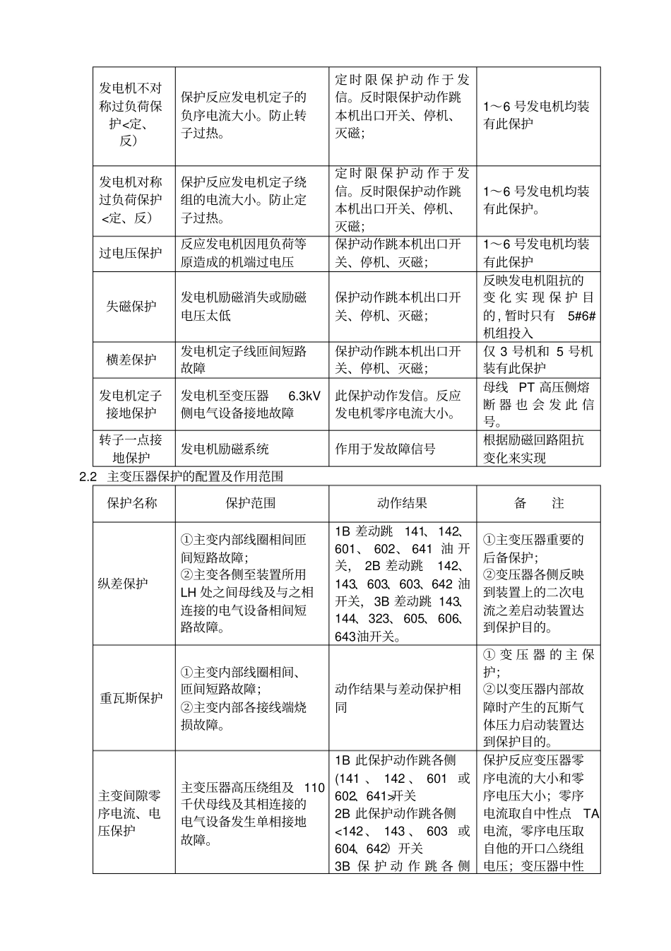
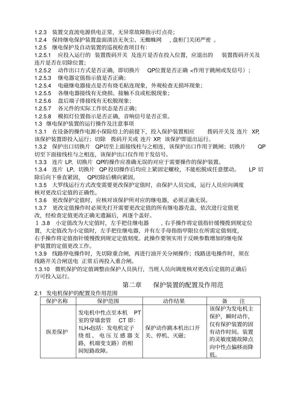
第四篇继电保护及自动装置运行规程第一章通则1.1 继电保护及自动装置的运行管理1.1.1 继电保护及自动装置是电力系统、发电厂及变电站运行工作的重要组成部分,运行人员熟悉掌握继电保护及自动装置,是胜任运行工作的必要条件,是运行工作水平的重要标志。1.1.2 运行人员应做到下列要求:1.1.2.1 能按规程对保护装置进行正常监视、投退 操作及 巡视 检查;1.1.2.2 能对继电保护、自动装置及二次回路上的作业及安全措施进行监督;1.1.2.3 能掌握或发现继电保护及自动装置二次回路的缺陷;1.1.2.4 熟悉继电保护及自动装置的基本原理及其接线;1.1.2.5 熟悉继电保护及自动装置及其二次回路;1.1.2.6 熟悉继电保护自动装置现场运行规程;1.1.2.7 掌握继电保护及自动装置的运行方式。1.1.3运行中的继电保护及自动装置的一切投入、停用、改变定值及校验等,均需管辖该设备的值班调度员批准,由现场值班人员操作,校验工作由继电保护专业人员负责。1.1.4 所有二次设备的工作 , 必须办理工作票手续,现场值班人员在取得值班调度员同意后,才允许其工作。1.1.5 危及设备安全运行的继电保护及自动装置的故障,运行人员必须立即通知继电保护专业人员及时进行处理,不得随意拖延时间。1.1.6 所有运行中的保护装置必须加以铅封,运行人员未经继电保护专业人员同意,不得擅自拆除铅封,随运行方式变化需经常调整定值者除外。1.1.7 在继电保护及自动装置及其二次回路上工作前,运行人员必须审查保护工作人员的工作票,及其安全措施,并认真按工作票与实际工作情况作好安全措施。在保护工作完毕时,运行人员应进行验收,并将工作项目、接线和定值更改情况作好记录。1.1.8 保护工作完毕的验收项目有:1.1.8.1 各部接地完好;1.1.8.2 交直流电源恢复正常,继电器及微机保护定值 恢复正确;1.1.8.3 检查接线和定值更改情况,并作好记录;1.1.8.4 有巡检 <实验)装置的,应进行一次巡检<实验)的正确性检查;1.1.8.5 动作出口方式选择是否正确;1.1.8.6 保护投入运行。1.1.9 凡调度管辖的保护装置在新投入或经过更改后,运行人员必须和值班调度员进行整定值和有关注意事项的核对,无误后方可投入运行。1.1.10 运行人员必须按规定对保护装置及二次回路进行定期巡视、检测、实验和按规定更改定值;监督交流电压回路,使保护装置在任何时候不失去电压;按保护规定的负荷电流 <或允许负荷曲线),对电气设备或线路的负荷潮流进行监视。如发现...

1、当您付费下载文档后,您只拥有了使用权限,并不意味着购买了版权,文档只能用于自身使用,不得用于其他商业用途(如 [转卖]进行直接盈利或[编辑后售卖]进行间接盈利)。
2、本站所有内容均由合作方或网友上传,本站不对文档的完整性、权威性及其观点立场正确性做任何保证或承诺!文档内容仅供研究参考,付费前请自行鉴别。
3、如文档内容存在违规,或者侵犯商业秘密、侵犯著作权等,请点击“违规举报”。

碎片内容

继电保护自动装置运行规程

确认删除?
VIP
微信客服
  • 扫码咨询
会员Q群
  • 会员专属群点击这里加入QQ群
客服邮箱
回到顶部