电脑桌面
添加小米粒文库到电脑桌面
安装后可以在桌面快捷访问

绩效管理体系构建的基本思路与方案9优质版

绩效管理体系构建的基本思路与方案9优质版_第1页
1/8
绩效管理体系构建的基本思路与方案9优质版_第2页
2/8
绩效管理体系构建的基本思路与方案9优质版_第3页
3/8
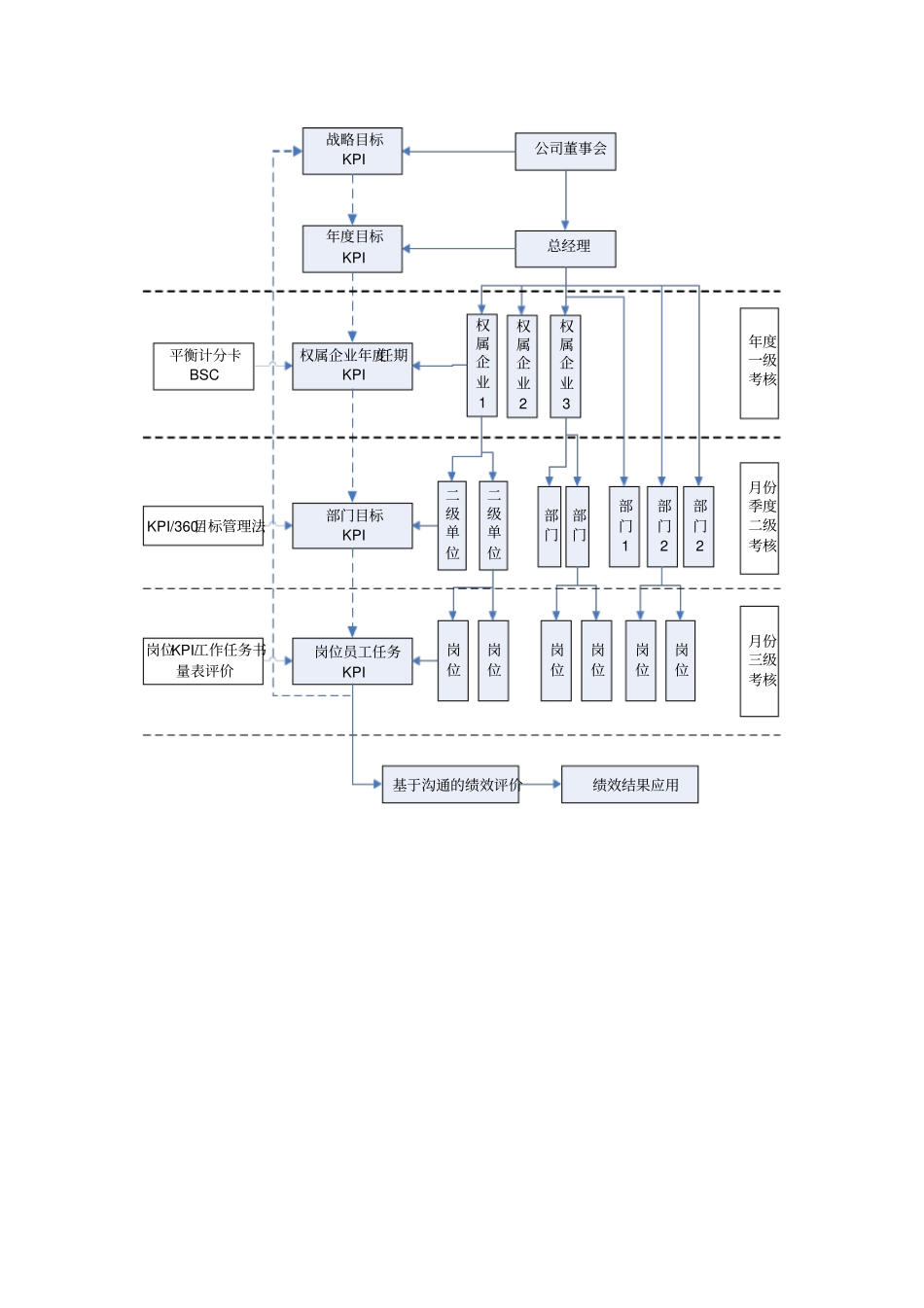
基于发展战略的绩效管理体系构建基本思路与方案为全面、系统构建集团战略管理与绩效管理体系,强化内部激励、 监督与约束机制,提高工作质量和工作效率, 保证公司战略目标与年度各项生产经营目标顺利实现, 根据集团管控体系构建与优化方案基本精神和工作进度,结合公司实际情况,制定本方案。一、工作目标结合企业现状和发展目标, 逐步建立一套科学的支持企业发展战略的绩效管理体系,围绕企业战略定位和战略目标,传递自上而下的经营压力, 使各个层级都积极行动起来, 不断提升和改善绩效, 构建企业核心竞争优势, 切实推进企业战略目标的实现。具体包括五个方面:(一)进一步明确、强化各级组织、岗位绩效管理职责、流程和责任。(二)明确各级(包括组织和岗位)绩效目标,保证内部组织、岗位员工价值取向、行动与企业战略目标相一致,提高企业核心竞争能力和整体运作能力。(三)保证各级战略目标与年度经营目标的落地实施。(四)为人力资源管理与开发等提供依据。(五)初步建立起科学、合理、客观、公正的战略管理与绩效管理体系。二、目前绩效管理工作存在的主要问题与不足(一)业绩评价的方式相对传统简单,定性成分过多(二)业绩评价的导向作用不强(三)业绩评价的方式方法不够科学(四)业绩评价指标结构需要进一步分析研究(五)业绩评价的结果与奖惩激励措施关联性不足(六)缺乏绩效管理体系的系统规划和建设三、绩效管理体系设计的基本思路与原则基于上述现状,需要从集团、内部组织(权属企业与职能部门)、岗位三个层级构建形成有机的绩效管理体系,构建绩效管理的计划、实施、评价、沟通、反馈等循环过程。(一)基本思路以战略目标为总纲,充分调动、激发权属企业、部门、岗位员工的工作积极性,最大限度地发挥其主观能动性和创造性,构建和完善集团、 职能部门及权属企业、岗位三个层面的绩效管理体系,使考核指标与公司的战略目标相一致、相匹配,逐步依托信息化管理系统,在内部建立起绩效计划、辅导、考核、沟通和反馈、考核结果应用的绩效管理系统, 从而促进公司战略目标与年度经营目标的全面完成。(二)基本原则为了更好的实现战略目标,充分体现绩效管理的客观性、激励性和导向性,更好的促进公司整体绩效提升,按照以下原则设计绩效管理体系:1、客观原则: 绩效考核更要做到“用事实说话” ,对被考核者的任何评价都应有明确的评价标准与客观事实依据,避免由于趋中倾向、印象偏差、亲近性、以...

1、当您付费下载文档后,您只拥有了使用权限,并不意味着购买了版权,文档只能用于自身使用,不得用于其他商业用途(如 [转卖]进行直接盈利或[编辑后售卖]进行间接盈利)。
2、本站所有内容均由合作方或网友上传,本站不对文档的完整性、权威性及其观点立场正确性做任何保证或承诺!文档内容仅供研究参考,付费前请自行鉴别。
3、如文档内容存在违规,或者侵犯商业秘密、侵犯著作权等,请点击“违规举报”。

碎片内容

绩效管理体系构建的基本思路与方案9优质版

您可能关注的文档

确认删除?
VIP
微信客服
  • 扫码咨询
会员Q群
  • 会员专属群点击这里加入QQ群
客服邮箱
回到顶部