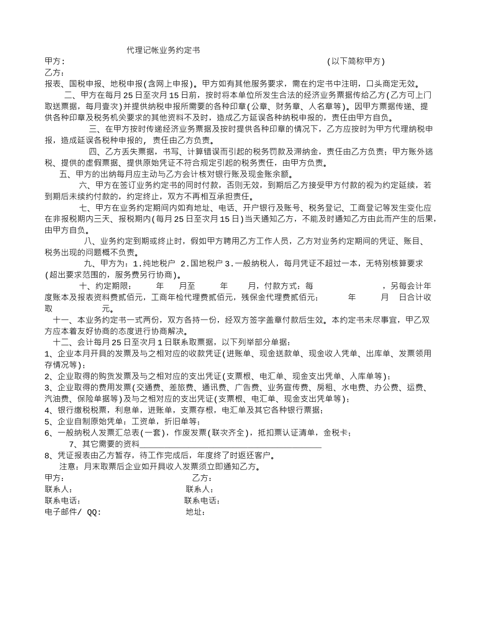
电脑桌面
添加小米粒文库到电脑桌面
安装后可以在桌面快捷访问

洗碗承包合同

洗碗承包合同_第1页
1/3
洗碗承包合同_第2页
2/3
洗碗承包合同_第3页
3/3
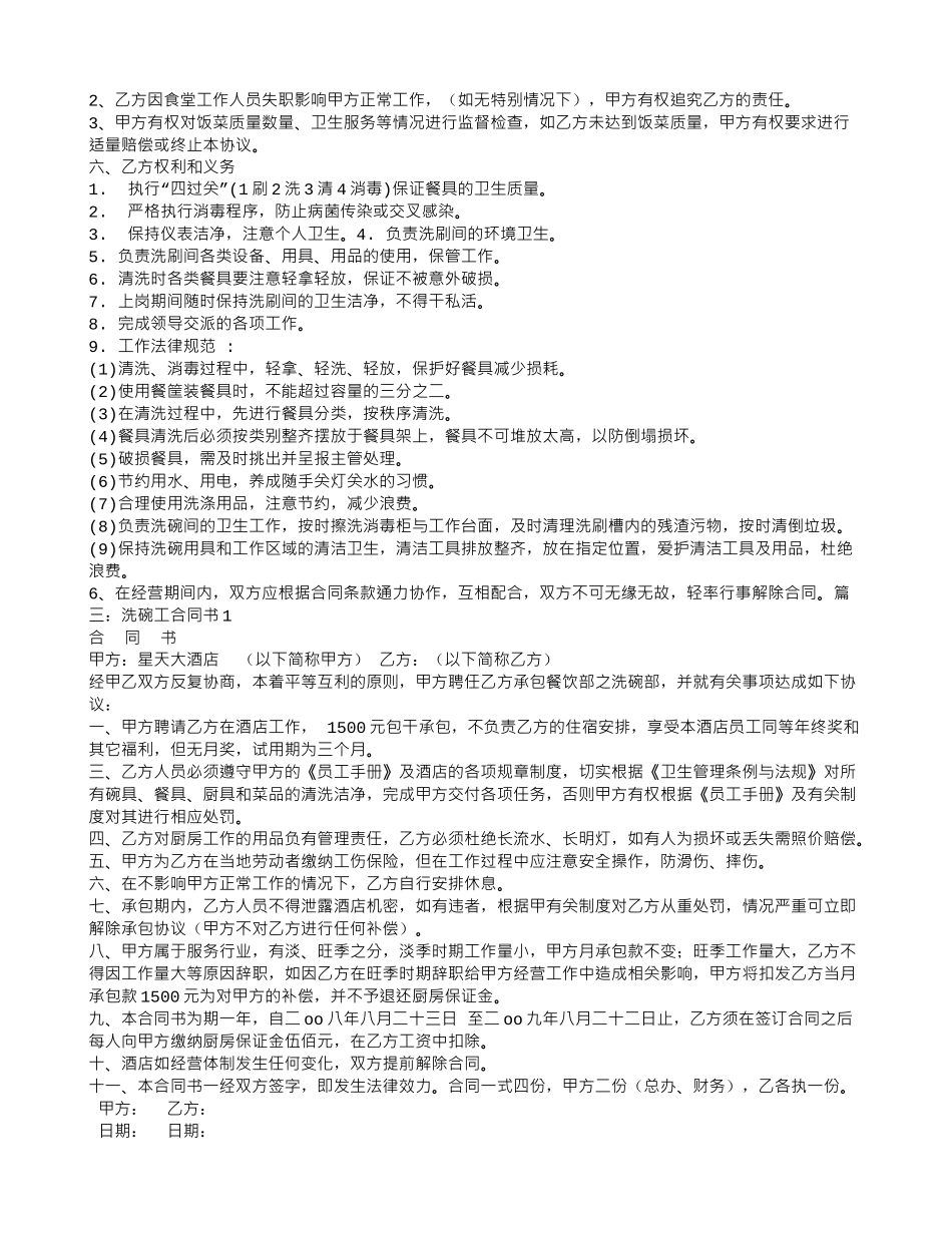
篇一:洗碗间承包责任协议书洗碗间承包责任协议书甲方:乙方:甲方为了使洗碗间责任到位,自我完善,顺利进展,现将洗碗间承包给乙方自主管理,经双方平等互利,互相进展的原则下协商后特签订以下协议:1.甲方为乙方提供可进行洗碗操作的场地,洗碗间内所以设备归甲方所有。乙方有义务保护好洗碗间内所有设备和用品,乙方对洗碗间设备用品付有管理责任,如有人为损坏或丢失需照价赔偿。2.应严格遵守洗碗消毒操作流程,进行一清,二洗,三消毒,如因洗碗消毒不法律规范所带来的一切后果由乙方自负。3. 乙方上岗人员需持健康证明方能上岗,在不影响甲方正常工作的情况下,乙方自行安排休息,但甲方需要乙方工作时,乙方必须能够及时安排人上岗工作,并做好洗碗间内的环境卫生。4. 洗碗间使用的水、电、洗涤剂费用以及洗碗作业时所需的工具(水鞋、手套、围巾、毛巾)等由甲方承担,乙方必须杜绝长流水、长明灯,并自觉降低成本。5.甲方每月支付给乙方 分三个月每月 500 元从承包费用扣减,但前提是承包时间需一年以上,如乙方在承包期内私自反悔,甲方有权将承包费用按二千五百元结算。6.甲方属于餐饮服务行业,有淡、旺季之分,淡季时期工作量小,甲方月承包款不变;旺季工作量大,乙方不得因工作量大等原因辞职,尤其在春节期间。如因乙方在旺季时期辞职给甲方经营工作造成相关影响的,甲方将扣发甲方应当月承包款 元作为补偿,并不退还保证金。78.本协议未尽事宜,甲乙双方可另行协商。9.本协议一式两份,甲乙双方各持一份。甲方负责人签字 :乙方负责人签字 : 有效证件号码 : 有效证件号码 :联系电话 :联系电话 :签订日期:签订日期:篇二:洗碗承包合同洗碗承包合同甲方根据需要将餐厅餐、用具保洁承包给乙方经营、管理,经双方友好协商特签订本协议,甲、乙双方共同遵守执行:一、合同双方:发包方:__________________(以下简称甲方)承包方:__________________(以下简称乙方)二、承包期限:从______年______月______日至______年______月______日止三、具体内容:1、甲方有职工______人,其每人每天为______餐,早餐为人民币______元,午餐为人民币______元()晚餐为人民币______元(),夜宵为人民币______元,供给乙方办理伙食。2、甲方为乙方无偿提供厨房、厨具、餐具等。4、甲方在乙方交接前进行盘点,所剩的粮油、副食品等由乙方作价接收,解除合约时甲方须按价接收乙方剩下粮油、副食品。四、甲方权利和义...

1、当您付费下载文档后,您只拥有了使用权限,并不意味着购买了版权,文档只能用于自身使用,不得用于其他商业用途(如 [转卖]进行直接盈利或[编辑后售卖]进行间接盈利)。
2、本站所有内容均由合作方或网友上传,本站不对文档的完整性、权威性及其观点立场正确性做任何保证或承诺!文档内容仅供研究参考,付费前请自行鉴别。
3、如文档内容存在违规,或者侵犯商业秘密、侵犯著作权等,请点击“违规举报”。

碎片内容

洗碗承包合同

确认删除?
VIP
微信客服
  • 扫码咨询
会员Q群
  • 会员专属群点击这里加入QQ群
客服邮箱
回到顶部