电脑桌面
添加小米粒文库到电脑桌面
安装后可以在桌面快捷访问

海南房屋买卖合同

海南房屋买卖合同_第1页
1/6
海南房屋买卖合同_第2页
2/6
海南房屋买卖合同_第3页
3/6
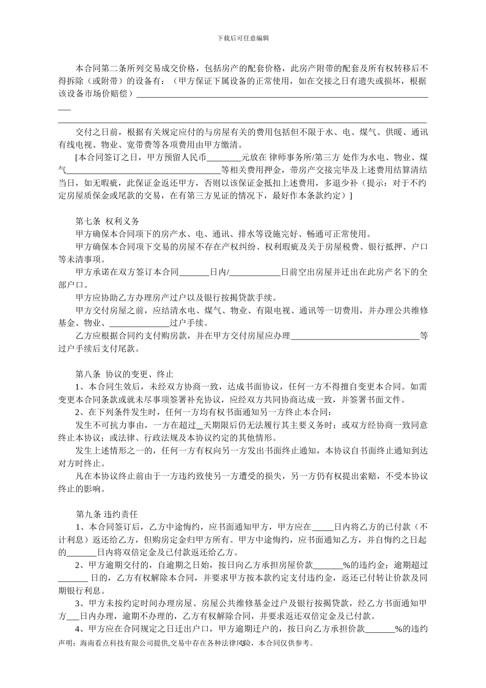
下载后可任意编辑海南房屋买卖合同(范本)合同当事人 卖方(以下简称甲方):买方(以下简称乙方):根据《中华人民共和国合同法》、《中华人民共和国城市房地产管理法》及其他有关法律、法规之规定,甲、乙双方在平等、自愿、协商一致的基础上,就乙方购买甲方出售的房产事宜,签订本合同,以资共同遵守执行。第一条 甲方同意出售甲方所有的位于______市_____区_______路______号_______号楼_________单元_______户的房产(别墅、写字楼、公寓、住宅、厂房、店面)给乙方。房屋 □建筑面积___________平方米 □使用面积 为__________平方米。房地产权证号为_____________________。甲方保证此房产一切情况介绍属实,承诺和保证此房产无任何权属或经济纠纷,权属无任何瑕疵,同户籍、相关亲属及房产共有、所有权人同意出售,其书面同意文件作为本合同附件,与本合同具有同等法律效力(附:书面同意文件)。同时物业交接前需付清甲方产生的物业管理费、水电、有线、通讯费及___________________费用。乙方对甲方所出售的房屋已充分了解,同意购买上述房屋。第二条 甲、乙双方同意上述房产的成交价格为:单价:人民币________元/平方米,总价:人民币___________元(大写:____佰____拾____万____仟____佰____拾____元整)。本合同签定之日,乙方向甲方支付人民币 __________元(大写:____佰____拾____万____仟____佰____拾____元整)作为购房 □定金 □预付款。购房 定金/首付款 将在最后一次付款时冲抵房价。鉴于__________(律师事务所或第三方)为甲、乙双方房产交易所提供的 律师见证/第三方监管业务,甲、乙双方同意向其支付______________元。该笔费用以 现金/支票 的方式于本合同签订当日由_________方支付。第三条 付款时间及方式(设立第三方监管账户的,可由甲乙双方与第三方另行签订协议,明确三方权利义务,该协议为本合同附件,与本合同具有同等法律效力)甲、乙双方同意,根据第______种方式付房款:1、甲、乙双方同意以一次性付款方式付款□甲、乙双方约定在本合同签定之日起_____日内支付首付款(不含定金/预付款)人民币___________元(大写:____佰____拾____万____仟____佰____拾____元整)给甲方,剩余房款人民币____________元(大写:____佰____拾____万____仟____佰____拾____元整)于 □房屋交付当日 □办结房屋过户手续当日 付给甲方。□甲、乙双方约定由__________(银行)设立第三方监管账户,自本合同签...

1、当您付费下载文档后,您只拥有了使用权限,并不意味着购买了版权,文档只能用于自身使用,不得用于其他商业用途(如 [转卖]进行直接盈利或[编辑后售卖]进行间接盈利)。
2、本站所有内容均由合作方或网友上传,本站不对文档的完整性、权威性及其观点立场正确性做任何保证或承诺!文档内容仅供研究参考,付费前请自行鉴别。
3、如文档内容存在违规,或者侵犯商业秘密、侵犯著作权等,请点击“违规举报”。

碎片内容

海南房屋买卖合同

确认删除?
VIP
微信客服
  • 扫码咨询
会员Q群
  • 会员专属群点击这里加入QQ群
客服邮箱
回到顶部