电脑桌面
添加小米粒文库到电脑桌面
安装后可以在桌面快捷访问

瓦片采购合同1

瓦片采购合同1_第1页
1/4
瓦片采购合同1_第2页
2/4
瓦片采购合同1_第3页
3/4
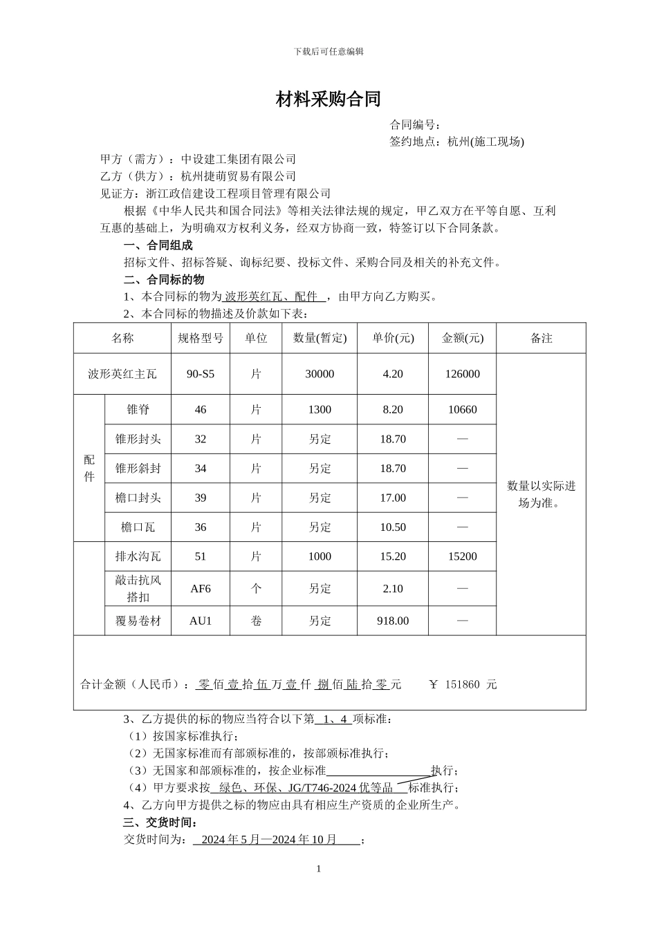
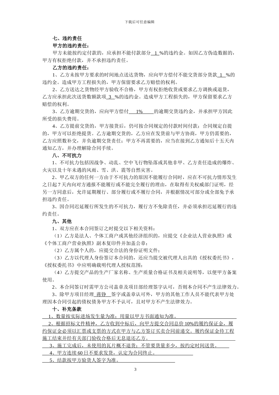
下载后可任意编辑材料采购合同合同编号:签约地点:杭州(施工现场)甲方(需方):中设建工集团有限公司乙方(供方):杭州捷萌贸易有限公司见证方:浙江政信建设工程项目管理有限公司根据《中华人民共和国合同法》等相关法律法规的规定,甲乙双方在平等自愿、互利互惠的基础上,为明确双方权利义务,经双方协商一致,特签订以下合同条款。一、合同组成招标文件、招标答疑、询标纪要、投标文件、采购合同及相关的补充文件。二、合同标的物1、本合同标的物为 波形英红瓦、配件 ,由甲方向乙方购买。2、本合同标的物描述及价款如下表:名称规格型号单位数量(暂定)单价(元)金额(元)备注波形英红主瓦90-S5片300004.20126000数量以实际进场为准。配件锥脊46片13008.2010660锥形封头32片另定18.70—锥形斜封34片另定18.70—檐口封头39片另定17.00—檐口瓦36片另定10.50—排水沟瓦51片100015.2015200敲击抗风搭扣AF6个另定2.10—覆易卷材AU1卷另定918.00—合计金额(人民币): 零 佰 壹 拾 伍 万 壹 仟 捌 佰 陆 拾 零 元 ¥ 151860 元3、乙方提供的标的物应当符合以下第 1 、 4 项标准:(1)按国家标准执行;(2)无国家标准而有部颁标准的,按部颁标准执行;(3)无国家和部颁标准的,按企业标准 执行;(4)甲方要求按 绿色、环保、 JG/T746-2024 优等品 标准执行;4、乙方向甲方提供之标的物应由具有相应生产资质的企业所生产。三、交货时间:交货时间为: 2024 年 5 月— 2024 年 10 月 ;1下载后可任意编辑或以甲方通知时间为准。四、交货及验收1、交货方法,按下列第 2 项执行。(1)乙方送货至施工场地现场或甲方指定地点,不负责卸货。(2)乙方送货至施工场地现场或甲方指定地点,并负责卸货。(3)甲方自提自运。2、到货地点 余杭区五常省地勘职工专用房项目部二标 验货人 王世财、胡仲生 。3、产品交货数量的正负尾差、合理磅差的规定及计算方法: 按实际进场数量,双方 认可数为准 。4、甲方需乙方送货应于送货前 7 日通知乙方,乙方应根据具体送货时间准备货物,保证按时到货。货到时,甲方负责提供放置货物的场地和运输货物所需通畅的道路。5、乙方送货途中由于损毁所产生的所有费用由乙方自行承担,甲方不予承担。6、乙方将标的物送至合同约定的地点后,甲方检验收货:(1)货到后,乙方提供货物清单,由约定的验货人在 24 小时 时间内组织检验。检验内容包括:标的物品牌、生产厂家...

1、当您付费下载文档后,您只拥有了使用权限,并不意味着购买了版权,文档只能用于自身使用,不得用于其他商业用途(如 [转卖]进行直接盈利或[编辑后售卖]进行间接盈利)。
2、本站所有内容均由合作方或网友上传,本站不对文档的完整性、权威性及其观点立场正确性做任何保证或承诺!文档内容仅供研究参考,付费前请自行鉴别。
3、如文档内容存在违规,或者侵犯商业秘密、侵犯著作权等,请点击“违规举报”。

碎片内容

瓦片采购合同1

确认删除?
VIP
微信客服
  • 扫码咨询
会员Q群
  • 会员专属群点击这里加入QQ群
客服邮箱
回到顶部