电脑桌面
添加小米粒文库到电脑桌面
安装后可以在桌面快捷访问

股权激励计划书

股权激励计划书_第1页
1/7
股权激励计划书_第2页
2/7
股权激励计划书_第3页
3/7
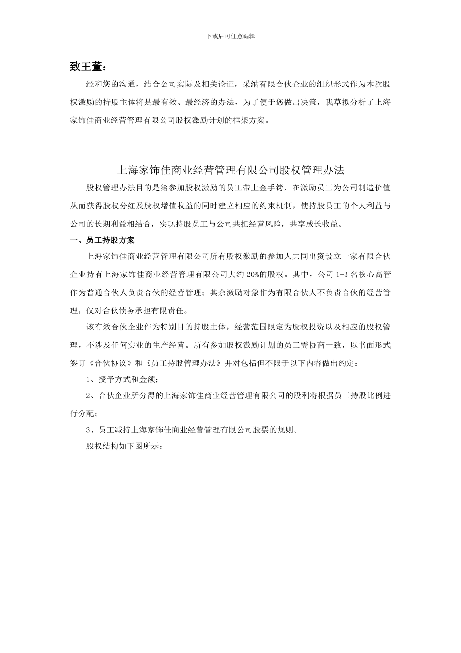
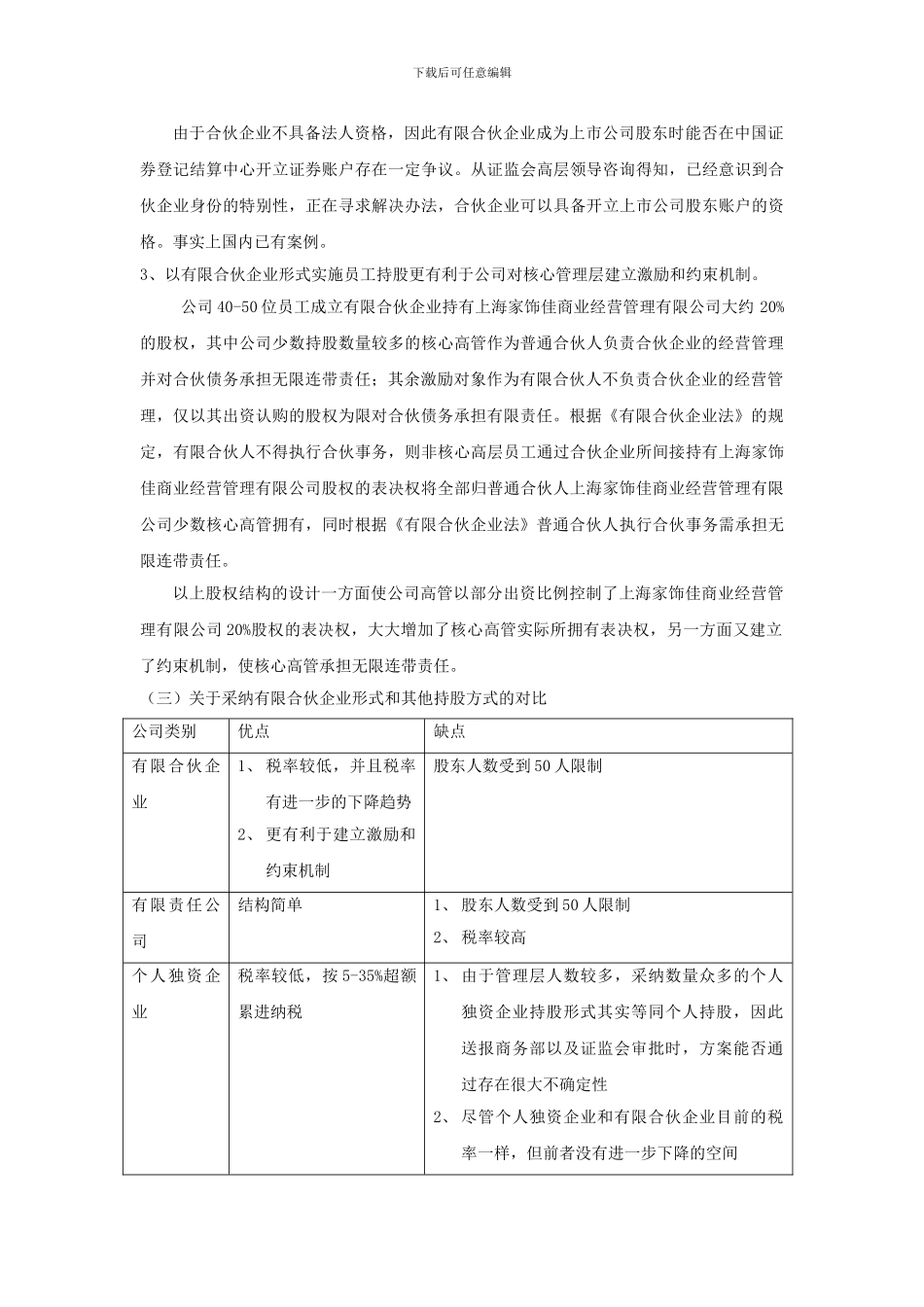
下载后可任意编辑致王董:经和您的沟通,结合公司实际及相关论证,采纳有限合伙企业的组织形式作为本次股权激励的持股主体将是最有效、最经济的办法,为了便于您做出决策,我草拟分析了上海家饰佳商业经营管理有限公司股权激励计划的框架方案。上海家饰佳商业经营管理有限公司股权管理办法股权管理办法目的是给参加股权激励的员工带上金手铐,在激励员工为公司制造价值从而获得股权分红及股权增值收益的同时建立相应的约束机制,使持股员工的个人利益与公司的长期利益相结合,实现持股员工与公司共担经营风险,共享成长收益。一、员工持股方案上海家饰佳商业经营管理有限公司所有股权激励的参加人共同出资设立一家有限合伙企业持有上海家饰佳商业经营管理有限公司大约 20%的股权。其中,公司 1-3 名核心高管作为普通合伙人负责合伙的经营管理;其余激励对象作为有限合伙人不负责合伙的经营管理,仅对合伙债务承担有限责任。该有效合伙企业作为特别目的持股主体,经营范围限定为股权投资以及相应的股权管理,不涉及任何实业的生产经营。所有参加股权激励计划的员工需协商一致,以书面形式签订《合伙协议》和《员工持股管理办法》并对包括但不限于以下内容做出约定:1、授予方式和金额;2、合伙企业所分得的上海家饰佳商业经营管理有限公司的股利将根据员工持股比例进行分配;3、员工减持上海家饰佳商业经营管理有限公司股票的规则。股权结构如下图所示:下载后可任意编辑关于有限合伙企业的说明(一)有效合伙企业的法律定义根据 2024 年 6 月 1 日正式实施的《中华人民共和国合伙企业法》,自然人、法人和其他组织可在中国境内设立有限合伙企业。有限合伙企业由普通合伙人和有限合伙人组成。普通合伙人负责合伙的经营管理,并对合伙企业债务承担无限连带责任;有限合伙人通常不负责合伙的经营管理,仅以其任缴的出资额为限对合伙企业债务承担有限责任。(二)有限合伙企业作为员工持股方式的可行性分析1、有限合伙企业只需征收股东个人所得税,无需缴纳企业所得税,可以帮助上海家饰佳商业经营管理有限公司的股权激励对象合法避税。假如采纳设立公司制企业,则股东所得税综合税负为:25%+(1—25%)*20%=40%。根据国税总局颁布的《关于合伙企业合伙人所得税问题的通知》:合伙企业以每个合伙人为纳税义务人。合伙企业合伙人是自然人的,缴纳个人所得税;合伙人是法人和其他组织的,缴纳企业所得税;合伙企业生产经营所得和其他所得实...

1、当您付费下载文档后,您只拥有了使用权限,并不意味着购买了版权,文档只能用于自身使用,不得用于其他商业用途(如 [转卖]进行直接盈利或[编辑后售卖]进行间接盈利)。
2、本站所有内容均由合作方或网友上传,本站不对文档的完整性、权威性及其观点立场正确性做任何保证或承诺!文档内容仅供研究参考,付费前请自行鉴别。
3、如文档内容存在违规,或者侵犯商业秘密、侵犯著作权等,请点击“违规举报”。

碎片内容

股权激励计划书

确认删除?
VIP
微信客服
  • 扫码咨询
会员Q群
  • 会员专属群点击这里加入QQ群
客服邮箱
回到顶部