电脑桌面
添加小米粒文库到电脑桌面
安装后可以在桌面快捷访问

销售业务员协议书

销售业务员协议书_第1页
1/3
销售业务员协议书_第2页
2/3
销售业务员协议书_第3页
3/3
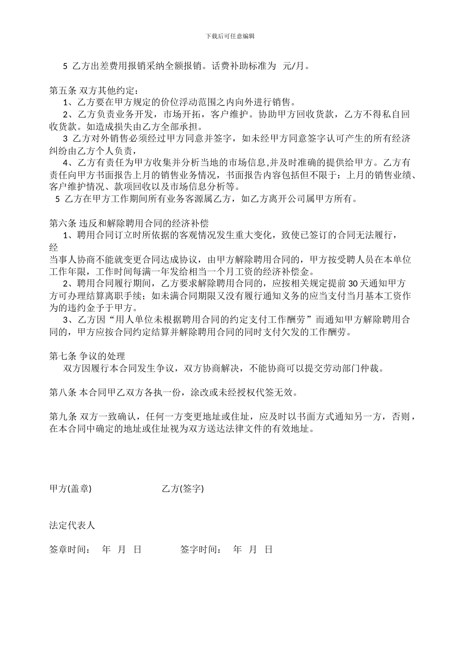
下载后可任意编辑 聘 用 协 议 甲方(用人单位):名称: 联系电话: 法定代表人(主要负责人): 地址: 乙方(销售人员):姓名: 性别 男 身份证号码 户籍所在地: 住址: 联系电话 甲乙双方为建立聘用关系,明确权利义务,依据《中华人民共和国劳动合同法》、有关法律、法规、规章,在平等自愿、协商一致的基础上,就甲方聘用乙方作为销售业务员的有关事宜,订立本合同。第一条 聘用期限经双方协商一致,本合同期限:自 年 月 日至 年 月 日止。第二条 工作内容和工作地点1、甲方安排乙方的工作地点为武汉 2、乙方担任甲方的销售部经理,主要负责全国业务的开拓、客户的维护以及销售款项的回收等。3、甲方因生产经营需要可以调整乙方的工作内容,乙方应予配合,按变更本合同办理,双方签字或盖章确认的协议书或依法变更通知书作为本合同的附件。第三条 工作时间和休息休假1、甲方不安排乙方出差的,乙方应遵守甲方正常上班制度,按时上班。2、甲、乙双方同意,根据国家的有关规定,按甲方的规章制度和工作需要,安排和确定乙方的工作时间和休息休假。第四条 劳动酬劳1、甲方按月薪制计算乙方的工资酬劳,乙方的基本工资为 元。(含社会统筹)2、乙方的月薪工资构成:月发放基本工资+业务提成(定价销售额 1%+超价格销售的价位差额的 50%)+出差费用报销+话费补助+保险(甲方负责意外损害保险,其它保险由乙方自己负责)3、乙方的基本工资为 元/月,甲方必须依法定货币形式按时足额支付乙方的基本工资,每月至少支付一次,工作满月发放。其支付周期和时间为:每月 20 号。4 乙方的业务提成每月结算,甲方根据乙方业务货款回收完结情况结算,未回收货款的不予结算,等货款回收后结算。定价销售的提成为销售额的 1%,超价格销售的提成为价位差额的 50%。下载后可任意编辑5 乙方出差费用报销采纳全额报销。话费补助标准为 元/月。第五条 双方其他约定:1、乙方要在甲方规定的价位浮动范围之内向外进行销售。2、乙方负责业务开发,市场开拓,客户维护。协助甲方回收货款,乙方不得私自回收货款。如造成损失由乙方全部承担。3 乙方对外销售必须经过甲方同意并签字,如未经甲方同意签字认可产生的所有经济纠纷由乙方个人负责,4、乙方有责任为甲方收集并分析当地的市场信息,并及时准确的提供给甲方。乙方有责任向甲方书面报告上月的销售业务情况,书面报告内容包括但不限于:上月的销售业绩、客户维护情况、款...

1、当您付费下载文档后,您只拥有了使用权限,并不意味着购买了版权,文档只能用于自身使用,不得用于其他商业用途(如 [转卖]进行直接盈利或[编辑后售卖]进行间接盈利)。
2、本站所有内容均由合作方或网友上传,本站不对文档的完整性、权威性及其观点立场正确性做任何保证或承诺!文档内容仅供研究参考,付费前请自行鉴别。
3、如文档内容存在违规,或者侵犯商业秘密、侵犯著作权等,请点击“违规举报”。

碎片内容

销售业务员协议书

确认删除?
VIP
微信客服
  • 扫码咨询
会员Q群
  • 会员专属群点击这里加入QQ群
客服邮箱
回到顶部