电脑桌面
添加小米粒文库到电脑桌面
安装后可以在桌面快捷访问

建筑深基坑工程监测要求

建筑深基坑工程监测要求_第1页
1/8
建筑深基坑工程监测要求_第2页
2/8
建筑深基坑工程监测要求_第3页
3/8
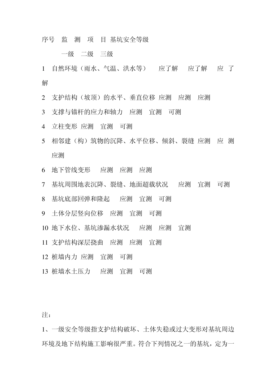
建筑深基坑工程监测要求 一、基坑设计文件中应明确基坑支护监测的要求,包括监测项目、测点布置、观测精度、观测频率和临界状态报警值等。基坑监测单位必须制定监测方案,包括监测目的、监测内容、测点布置、观测方法、监测项目报警值、监测结果处理要求和监测结果反馈制度等。监测内容和观测项目、频率、数量、方法等见附表 3 -1 、3 -2 。 二、当出现下列情况时,应加强观测,加大监测频率,并及时向建设、施工、监理、设计、质量监督等部门报告监测成果。 1 、监测项目的监测值达到报警标准; 2 、监测项目的监测值变化过大或者速率加快; 3 、出现超深开挖、超长开挖、未及时加撑等不按设计工况施工的情况; 4 、基坑及周围环境中大量积水、长时间连续降雨、市政管道出现渗漏; 5 、基坑附近地面荷载突然增大; 6 、支护结构出现开裂; 7 、邻近的建筑物或地面突然出现大量沉降、不均匀沉降或严重开裂; 8 、基坑底部、坡体或围护结构出现管涌、流沙现象。 三、当出现下列情况之一时,应及时报警;情况严重时,应立即停工,并对基坑支护结构和周围环境中的保护对象采取应急措施。 1 、出现了基坑工程设计方案、监测方案确定的报警情况,监测项目实测值达到设计监控报警值; 2、基坑支护结构或后面土体的最大位移大于附表 3-3 的规定,或其水平位移速率已连续三日大于 3m m /d; 3、基坑支护结构的支撑或锚杆体系中有个别构件出现应力剧增、压屈、断裂、松弛或拔出迹象; 4、已有建筑物的不均匀沉降已大于现行的地基基础设计规范规定的允许值,或建筑物的倾斜速率已连续三天大于 0.0001H/d; 5、已有建筑物的砌体部分出现宽度大于 3m m 的变形裂缝;或其附近地面出现 15m m 的裂缝;且上述裂缝尚可能发展; 6、基坑底部或周围土体出现可能导致剪切破坏的迹象或其他可能影响安全的征兆(流砂、管涌等)。 四、观测数据应及时整理,沉降、位移等观测项目应绘制随时间变化的关系曲线,并对变形和内力的发展趋势作出评价,根据设计和监测方案要求提交阶段性监测报告(内容包括:监测期相应的工况、监测项目、各测点的平面和立面布置图、监测成果的过程曲线、监测值的变化分析及发展预测)。 五、监测工作完成后,监测单位应提交完整的基坑工程监测报告(内容包括:工程概况、监测项目和各测点的平面和布置图、采用仪器、设备和监测方法、监测数据处理方法和监测结果过程曲线、监测结果评价)。 附表...

1、当您付费下载文档后,您只拥有了使用权限,并不意味着购买了版权,文档只能用于自身使用,不得用于其他商业用途(如 [转卖]进行直接盈利或[编辑后售卖]进行间接盈利)。
2、本站所有内容均由合作方或网友上传,本站不对文档的完整性、权威性及其观点立场正确性做任何保证或承诺!文档内容仅供研究参考,付费前请自行鉴别。
3、如文档内容存在违规,或者侵犯商业秘密、侵犯著作权等,请点击“违规举报”。

碎片内容

建筑深基坑工程监测要求

您可能关注的文档

确认删除?
VIP
微信客服
  • 扫码咨询
会员Q群
  • 会员专属群点击这里加入QQ群
客服邮箱
回到顶部