电脑桌面
添加小米粒文库到电脑桌面
安装后可以在桌面快捷访问

办公家具配置方案

办公家具配置方案_第1页
1/9
办公家具配置方案_第2页
2/9
办公家具配置方案_第3页
3/9
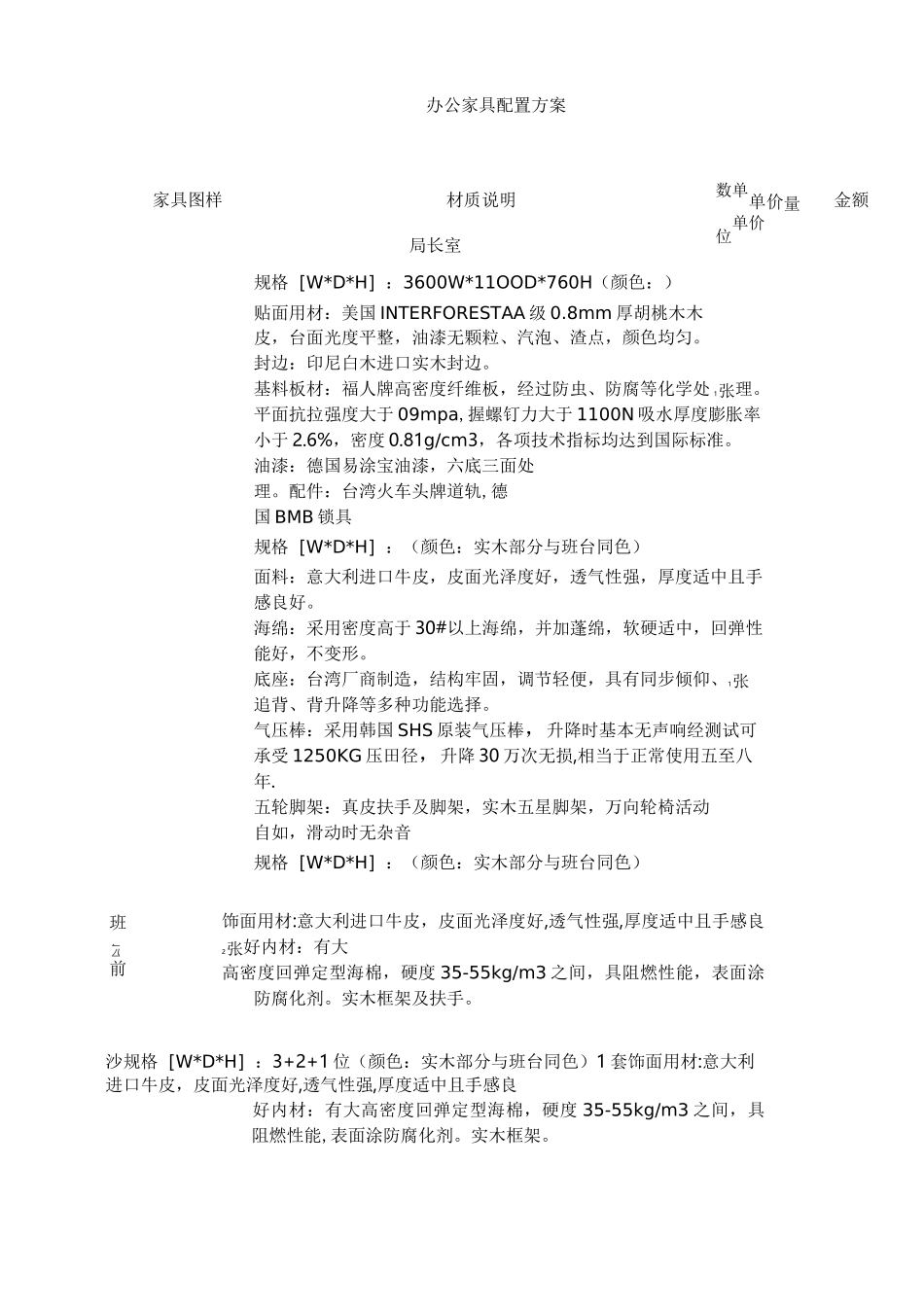
班、八前办公家具配置方案局长室规格[W*D*H]:3600W*11OOD*760H(颜色:)贴面用材:美国 INTERFORESTAA 级 0.8mm 厚胡桃木木皮,台面光度平整,油漆无颗粒、汽泡、渣点,颜色均匀。封边:印尼白木进口实木封边。基料板材:福人牌高密度纤维板,经过防虫、防腐等化学处 1张理。平面抗拉强度大于 09mpa,握螺钉力大于 1100N 吸水厚度膨胀率小于 2.6%,密度 0.81g/cm3,各项技术指标均达到国际标准。油漆:德国易涂宝油漆,六底三面处理。配件:台湾火车头牌道轨,德国 BMB 锁具规格[W*D*H]:(颜色:实木部分与班台同色)面料:意大利进口牛皮,皮面光泽度好,透气性强,厚度适中且手感良好。海绵:采用密度高于 30#以上海绵,并加蓬绵,软硬适中,回弹性能好,不变形。底座:台湾厂商制造,结构牢固,调节轻便,具有同步倾仰、1张追背、背升降等多种功能选择。气压棒:采用韩国 SHS 原装气压棒,升降时基本无声响经测试可承受 1250KG 压田径,升降 30 万次无损,相当于正常使用五至八年.五轮脚架:真皮扶手及脚架,实木五星脚架,万向轮椅活动自如,滑动时无杂音规格[W*D*H]:(颜色:实木部分与班台同色)饰面用材:意大利进口牛皮,皮面光泽度好,透气性强,厚度适中且手感良2张好内材:有大高密度回弹定型海棉,硬度 35-55kg/m3 之间,具阻燃性能,表面涂防腐化剂。实木框架及扶手。沙规格[W*D*H]:3+2+1 位(颜色:实木部分与班台同色)1 套饰面用材:意大利进口牛皮,皮面光泽度好,透气性强,厚度适中且手感良好内材:有大高密度回弹定型海棉,硬度 35-55kg/m3 之间,具阻燃性能,表面涂防腐化剂。实木框架。家具图样材质说明数单单价量位单价金额规格[W*D*H]:长茶几 1500W*700D*450H(颜色:)1 张规格[W*D*H]:方茶几(颜色:HQ-07 胡桃木酸枝色)2 张面用材:美国 INTERFORESTAA 级 0.8mm 厚胡桃木木皮,台面光度平整,油茶几茶同上图几无颗粒、汽泡、渣点,颜色均匀封边:印尼白木进口实木封边。基料板材:福人牌高密度纤维板,经过防虫、防腐等化学处理。平面抗拉强度大于09mpa,握螺钉力大于 1100N 吸水厚度膨胀率小于 2.6%,密度 0.81g/cm3,各项技术指标均达到国际标准。油漆:德国易涂宝油漆,六底三面处理。规格[W*D*H]:4500W*450D*2000H(颜色:)面用材:美国 INTERFORESTAA 级 0.8mm 厚胡桃木木皮,台面光度平整,油漆无颗粒、汽泡、渣点,颜色均匀。封边:印尼白木进口实木封边...

1、当您付费下载文档后,您只拥有了使用权限,并不意味着购买了版权,文档只能用于自身使用,不得用于其他商业用途(如 [转卖]进行直接盈利或[编辑后售卖]进行间接盈利)。
2、本站所有内容均由合作方或网友上传,本站不对文档的完整性、权威性及其观点立场正确性做任何保证或承诺!文档内容仅供研究参考,付费前请自行鉴别。
3、如文档内容存在违规,或者侵犯商业秘密、侵犯著作权等,请点击“违规举报”。

碎片内容

办公家具配置方案

您可能关注的文档

确认删除?
VIP
微信客服
  • 扫码咨询
会员Q群
  • 会员专属群点击这里加入QQ群
客服邮箱
回到顶部