电脑桌面
添加小米粒文库到电脑桌面
安装后可以在桌面快捷访问

计算机填空题

计算机填空题_第1页
1/11
计算机填空题_第2页
2/11
计算机填空题_第3页
3/11
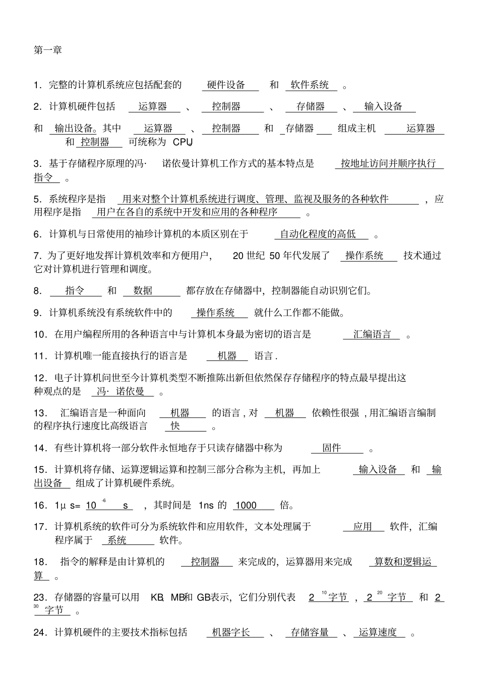
第一章1.完整的计算机系统应包括配套的硬件设备和软件系统。2.计算机硬件包括运算器、控制器、存储器、输入设备和输出设备。其中运算器、控制器和存储器组成主机运算器和 控制器可统称为 CPU。3.基于存储程序原理的冯·诺依曼计算机工作方式的基本特点是按地址访问并顺序执行指令。5.系统程序是指用来对整个计算机系统进行调度、管理、监视及服务的各种软件,应用程序是指用户在各自的系统中开发和应用的各种程序。6.计算机与日常使用的袖珍计算机的本质区别在于自动化程度的高低。7.为了更好地发挥计算机效率和方便用户,20 世纪 50 年代发展了操作系统技术通过它对计算机进行管理和调度。8.指令和数据都存放在存储器中,控制器能自动识别它们。9.计算机系统没有系统软件中的操作系统就什么工作都不能做。10.在用户编程所用的各种语言中与计算机本身最为密切的语言是汇编语言。11.计算机唯一能直接执行的语言是机器语言 . 12.电子计算机问世至今计算机类型不断推陈出新但依然保存存储程序的特点最早提出这种观点的是冯· 诺依曼。13. 汇编语言是一种面向机器的语言 , 对机器依赖性很强 , 用汇编语言编制的程序执行速度比高级语言快。14.有些计算机将一部分软件永恒地存于只读存储器中称为固件。15.计算机将存储、运算逻辑运算和控制三部分合称为主机,再加上输入设备和输出设备组成了计算机硬件系统。16.1μ s= 10-6 s,其时间是 1ns 的 1000 倍。17.计算机系统的软件可分为系统软件和应用软件,文本处理属于应用软件,汇编程序属于系统软件。18. 指令的解释是由计算机的控制器来完成的,运算器用来完成算数和逻辑运算。23.存储器的容量可以用KB、MB和 GB表示,它们分别代表 2 10 字节 , 2 20 字节和 2 30 字节。24.计算机硬件的主要技术指标包括机器字长、存储容量、 运算速度。第二章1. 1946年研制成功的第一台电子计算机称为 ENIAC 。3. 集成电路的发展,到目前为止,依次经历了小规模集成(SSI)、规模集成( MSI)、大规模集成( LSI)和 超大规模集成( VLSI) 四个阶段。5. 数控机床是计算机在过程控制方面的应用,邮局实现信件自动分拣是计算机在模式识别方面的应用。6. 人工智能研究用计算机模拟人类智力活动的有关理论与技术,模式识别研究用计算机对物体、图像、语言、文字等信息进行自动识别。7. 计算机在过程控制应用中,除计算机外, A/D 转换器是重要部件,它...

1、当您付费下载文档后,您只拥有了使用权限,并不意味着购买了版权,文档只能用于自身使用,不得用于其他商业用途(如 [转卖]进行直接盈利或[编辑后售卖]进行间接盈利)。
2、本站所有内容均由合作方或网友上传,本站不对文档的完整性、权威性及其观点立场正确性做任何保证或承诺!文档内容仅供研究参考,付费前请自行鉴别。
3、如文档内容存在违规,或者侵犯商业秘密、侵犯著作权等,请点击“违规举报”。

碎片内容

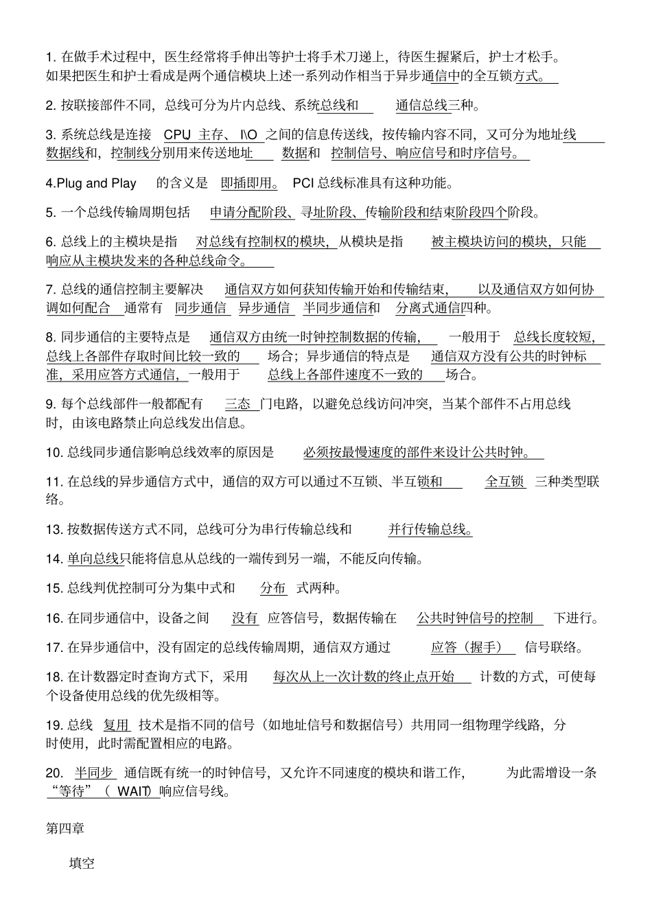
计算机填空题

确认删除?
VIP
微信客服
  • 扫码咨询
会员Q群
  • 会员专属群点击这里加入QQ群
客服邮箱
回到顶部