电脑桌面
添加小米粒文库到电脑桌面
安装后可以在桌面快捷访问

软件测试基本流程与要求VIP专享

软件测试基本流程与要求_第1页
1/9
软件测试基本流程与要求_第2页
2/9
软件测试基本流程与要求_第3页
3/9
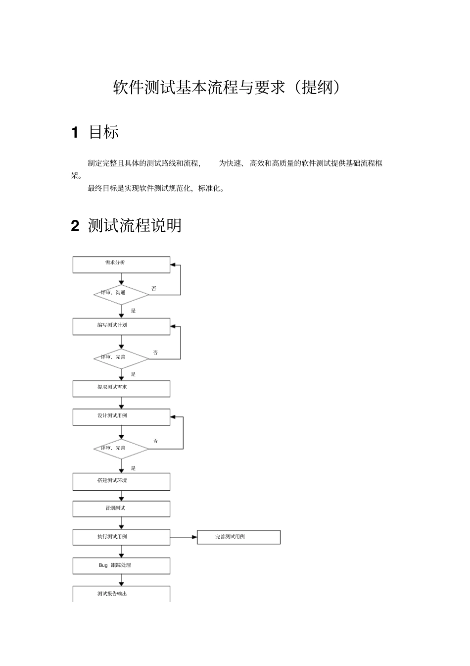
软件测试基本流程与要求(提纲)1 目标制定完整且具体的测试路线和流程,为快速、 高效和高质量的软件测试提供基础流程框架。最终目标是实现软件测试规范化,标准化。2 测试流程说明需求分析编写测试计划评审、沟通提取测试需求设计测试用例评审、完善评审、完善搭建测试环境冒烟测试执行测试用例完善测试用例Bug 跟踪处理测试报告输出否是否是否是3 测试需求分析测试需求是整个测试过程的基础;确定测试对象以及测试工作的范围和作用。用来确定整个测试工作(如安排时间表、测试设计等)并作为测试覆盖的基础。而且被确定的测试需求项必须是可核实的。即,它们必须有一个可观察、可评测的结果。 无法核实的需求不是测试需求。 所以我现在的理解是测试需求是一个比较大的概念, 它是在整个测试计划文档中体现出来的,不是类似的一个用例或者其他 . · 测试需求是制订测试计划的基本依据,确定了测试需求能够为测试计划提供客观依据;· 测试需求是设计测试用例的指导,确定了要测什么、 测哪些方面后才能有针对性的设计测试用例;· 测试需求是计算测试覆盖的分母,没有测试需求就无法有效地进行测试覆盖;3.1 测试方法与规范3.1.1测试方法随着软件技术发展, 项目类型越来越多样化。 根据项目类型应选用针对性强的测试方法, 合适的测试方法可以让我们事半功倍。以下是针对目前项目工程可以参考的测试方法:?β 测试 (beta 测试) -- 非程序员、测试人员β 测试,英文是 Beta testing。又称 Beta 测试,用户验收测试( UAT)。β 测试是软件的多个用户在一个或多个用户的实际使用环境下进行的测试。开发者通常不在测试现场,Beta 测试不能由程序员或测试员完成。当开发和测试根本完成时所做的测试,而最终的错误和问题需要在最终发行前找到。这种测试一般由最终用户或其他人员完成,不能由程序员或测试员完成。?α 测试( Alpha 测试) -- 非程序员、测试人员α 测试,英文是 Alpha testing。又称 Alpha 测试 . Alpha 测试是由一个用户在开发环境下进行的测试,也可以是公司内部的用户在模拟实际操作环境下进行的受控测试,Alpha 测试不能由该系统的程序员或测试员完成。在系统开发接近完成时对应用系统的测试; 测试后,仍然会有少量的设计变更。这种测试一般由最终用户或其他人员来完成,不能由程序员或测试员完成。?兼容性测试 -- 测试人员兼容性测试是指测试软件是否可以成功移植到指定的硬...

1、当您付费下载文档后,您只拥有了使用权限,并不意味着购买了版权,文档只能用于自身使用,不得用于其他商业用途(如 [转卖]进行直接盈利或[编辑后售卖]进行间接盈利)。
2、本站所有内容均由合作方或网友上传,本站不对文档的完整性、权威性及其观点立场正确性做任何保证或承诺!文档内容仅供研究参考,付费前请自行鉴别。
3、如文档内容存在违规,或者侵犯商业秘密、侵犯著作权等,请点击“违规举报”。

碎片内容

软件测试基本流程与要求

确认删除?
VIP
微信客服
  • 扫码咨询
会员Q群
  • 会员专属群点击这里加入QQ群
客服邮箱
回到顶部