电脑桌面
添加小米粒文库到电脑桌面
安装后可以在桌面快捷访问

项目部安全教育试卷及答案

项目部安全教育试卷及答案_第1页
1/35
项目部安全教育试卷及答案_第2页
2/35
项目部安全教育试卷及答案_第3页
3/35
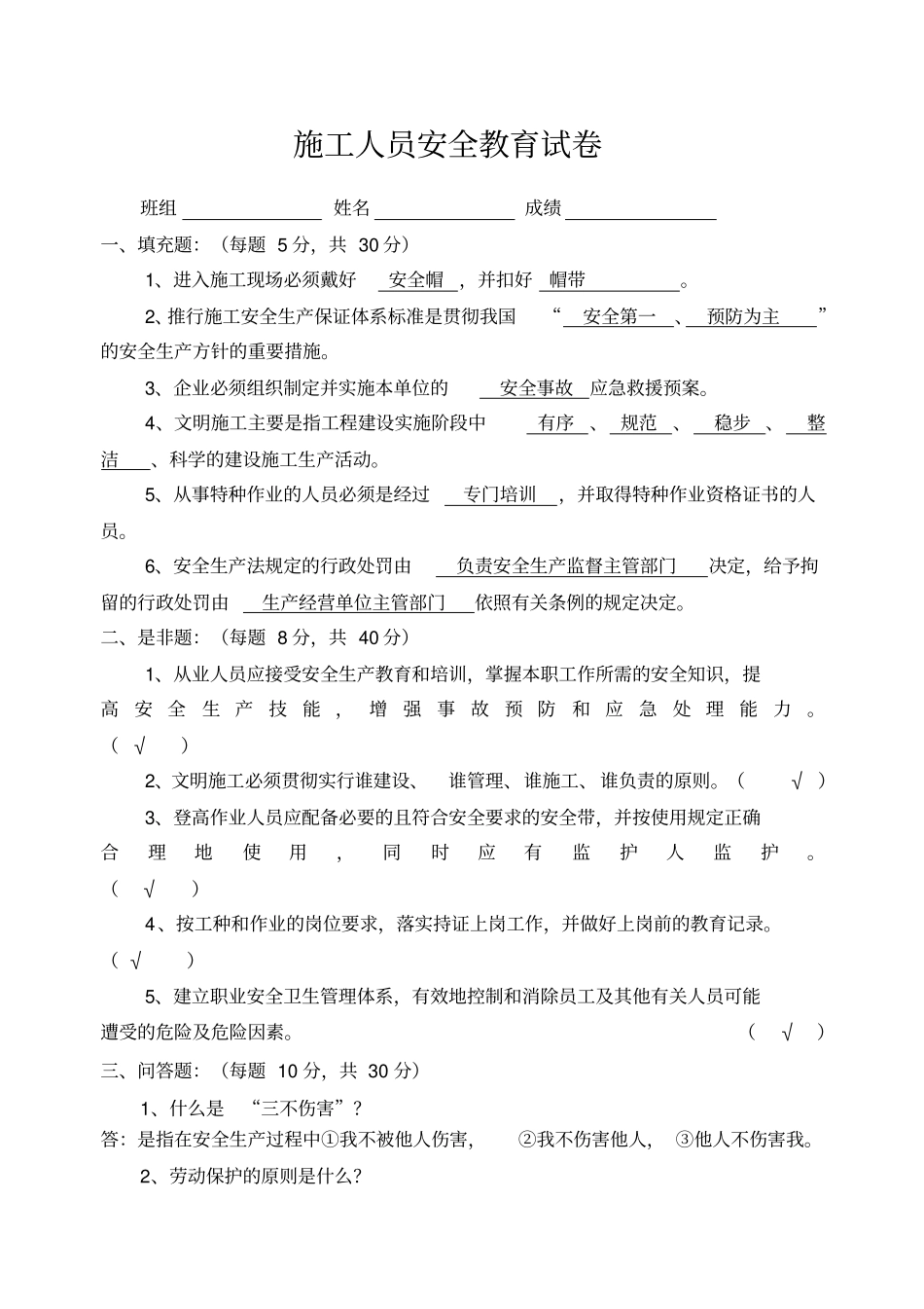
施工人员安全教育试卷班组姓名成绩一、填充题:(每题 5 分,共 30 分)1、进入施工现场必须戴好安全帽,并扣好帽带。2、推行施工安全生产保证体系标准是贯彻我国“安全第一、 预防为主”的安全生产方针的重要措施。3、企业必须组织制定并实施本单位的安全事故应急救援预案。4、文明施工主要是指工程建设实施阶段中有序、 规范、稳步 、整洁、科学的建设施工生产活动。5、从事特种作业的人员必须是经过专门培训,并取得特种作业资格证书的人员。6、安全生产法规定的行政处罚由负责安全生产监督主管部门决定,给予拘留的行政处罚由生产经营单位主管部门依照有关条例的规定决定。二、是非题:(每题 8 分,共 40 分)1、从业人员应接受安全生产教育和培训,掌握本职工作所需的安全知识,提高安 全生 产技能 ,增强事故预 防和 应急处 理能力。( √)2、文明施工必须贯彻实行谁建设、谁管理、谁施工、 谁负责的原则。(√ )3、登高作业人员应配备必要的且符合安全要求的安全带,并按使用规定正确合理地使用,同时应有监护人监护。(√)4、按工种和作业的岗位要求,落实持证上岗工作,并做好上岗前的教育记录。( √)5、建立职业安全卫生管理体系,有效地控制和消除员工及其他有关人员可能遭受的危险及危险因素。(√)三、问答题:(每题 10 分,共 30 分)1、什么是“三不伤害”?答:是指在安全生产过程中①我不被他人伤害,②我不伤害他人, ③他人不伤害我。2、劳动保护的原则是什么?答:“安全第一、预防为主” 、“管生产必须管安全” 、安全只有否决权。3、《中华人民共和国安全生产法》自何时起生效?答:《中华人民共和国安全生产法》自2002 年 11 月 1 日起生效。施工人员安全教育试卷班组姓名成绩一、填充题:(每题 5 分,共 30 分)1、进入施工现场必须戴好,并扣好。2、推行施工安全生产保证体系标准是贯彻我国“、”的安全生产方针的重要措施。3、企业必须组织制定并实施本单位的应急救援预案。4、文明施工主要是指工程建设实施阶段中、、、、科学的建设施工生产活动。5、从事特种作业的人员必须是经过,并取得特种作业资格证书的人员。6、安全生产法规定的行政处罚由决定,给予拘留的行政处罚由依照有关条例的规定决定。二、是非题:(每题 8 分,共 40 分)1、从业人员应接受安全生产教育和培训,掌握本职工作所需的安全知识,提高安 全生 产技能 ,增强事故预 防和 应急处 理...

1、当您付费下载文档后,您只拥有了使用权限,并不意味着购买了版权,文档只能用于自身使用,不得用于其他商业用途(如 [转卖]进行直接盈利或[编辑后售卖]进行间接盈利)。
2、本站所有内容均由合作方或网友上传,本站不对文档的完整性、权威性及其观点立场正确性做任何保证或承诺!文档内容仅供研究参考,付费前请自行鉴别。
3、如文档内容存在违规,或者侵犯商业秘密、侵犯著作权等,请点击“违规举报”。

碎片内容

项目部安全教育试卷及答案

您可能关注的文档

确认删除?
VIP
微信客服
  • 扫码咨询
会员Q群
  • 会员专属群点击这里加入QQ群
客服邮箱
回到顶部