电脑桌面
添加小米粒文库到电脑桌面
安装后可以在桌面快捷访问

药学专业培养方案

药学专业培养方案_第1页
1/13
药学专业培养方案_第2页
2/13
药学专业培养方案_第3页
3/13
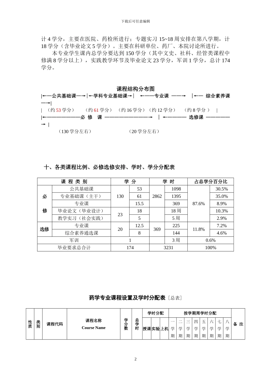
下载后可任意编辑药学专业培育方案一、专业简介培育适应我国现代化建设,基础扎实、知识面宽、适应性强、有创新精神,德、智、体全面进展的高等药学人才。通过培育使学生系统地掌握药学专业的基本理论、基本知识和基本技能,具有从事药学工作与科学讨论的能力。能在药物讨论与开发、生产、检验、流通、使用和管理等领域从事药物设计、合成、药理实验与评价、药物制剂与剂型设计和制备、药物分析检验、质量鉴定、药房调制剂以及临床合理用药等方面工作的科学技术人才。二、培育目标和要求1、努力学习马列主义、毛泽东思想和邓小平理论,树立辨证唯物主义和历史唯物主义观点,坚持党的四项基本原则,具有坚定正确的政治方向,爱祖国、爱人民,遵纪守法;努力掌握现代科学文化知识和专业技能;具有良好的职业道德和敬业精神。2、掌握药剂学、药理学、药物化学和药物分析等学科的基本理论和基本知识;掌握药物制备、质量控制、药效学和药物安全性评价等基本方法和技术;具有药物制剂的初步设计能力、选择药物分析方法的能力、新药药理实验与评价的能力和参加临床合理用药的能力;熟悉药事管理的法规、政策与药品营销的基本知识;了解现代药学的进展动态;掌握文献检索、资料查询的基本方法;具有一定的科学讨论和实际工作能力。通过全国大学外语四级考试。3、使学生养成积极参加体育锻炼和健康的文化活动的良好习惯,达到国家规定的大学生体育合格标准,身心健康。三、修业年限四年。四、专业类别及授予学位按计划要求完成学业者授予理学学士学位。五、本专业主干(核心)课程有机化学、分析化学、物理化学、生物化学与分子生物学、药理学、天然药物化学、药物化学、药物分析、药剂学、药事管理学。 六、专业主要方向及特色主要培育从事新药讨论和开发、药品质量控制、医药营销、药物制剂生产与管理等方面工作的高级药学技术人才。 本专业毕业生主要从事下列工作:有关院校药学教育工作,医药科研单位新药讨论开发工作;各级医院临床药理、合理用药、药品调剂、制剂、药品检验及药品管理工作,各级药品检验所药品监督检验管理工作,各医药公司药品营销工作,制药工业企业技术管理和新产品开发讨论、新药注册等工作。七、主要专业实验药理学、药物化学、天然药物化学、药物分析、药剂学八、教学进程、学时、学分总体安排见附表。九、其他教学环节专业实践一周安排在第五学期,计 1 学分,实践内容主要是药用植物学野外实习。毕业实习分为生产实习和...

1、当您付费下载文档后,您只拥有了使用权限,并不意味着购买了版权,文档只能用于自身使用,不得用于其他商业用途(如 [转卖]进行直接盈利或[编辑后售卖]进行间接盈利)。
2、本站所有内容均由合作方或网友上传,本站不对文档的完整性、权威性及其观点立场正确性做任何保证或承诺!文档内容仅供研究参考,付费前请自行鉴别。
3、如文档内容存在违规,或者侵犯商业秘密、侵犯著作权等,请点击“违规举报”。

碎片内容

药学专业培养方案

您可能关注的文档

确认删除?
VIP
微信客服
  • 扫码咨询
会员Q群
  • 会员专属群点击这里加入QQ群
客服邮箱
回到顶部