电脑桌面
添加小米粒文库到电脑桌面
安装后可以在桌面快捷访问

化学试剂管理制度模板

化学试剂管理制度模板_第1页
1/6
化学试剂管理制度模板_第2页
2/6
化学试剂管理制度模板_第3页
3/6
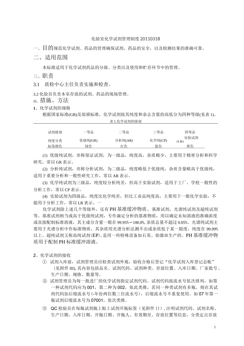
1化验室化学试剂管理制度 20110318一、目的规范化学试剂、药品的管理确保试剂、药品的安全,以及检测结果的准确可靠。二、适用范围本标准适用于化学试剂药品的分级、分类以及使用和贮存环节中的管理。三、职责3.1质检中心主任负责实施和检查。3.2 化验员负责本室存放的试剂、药品的现场管理。四、措施、方法1、化学试剂的规格根据国家标准(GB)及部颁标准,化学试剂按其纯度和杂志含量的高低分为四种等级(见表 1)。表 1.化学试剂的级别试剂级别一等品二等品三等品四等品纯度分类优级纯(GR)分析纯(AR)化学纯(CP)实验试剂(LR)标签颜色绿色红色蓝色黄色(1) 优级纯试剂,亦称保证试剂,为一级品,纯度高,杂质极少,主要用于精密分析和科学研究,常以 GR 表示。(2) 分析纯试剂,亦称分析试剂,为二级品,纯度略低于优级纯,杂质含量略高于优级纯,适用于重要分析和一般性研究工作,常以 AR 表示。(3) 化学纯试剂为三级品,纯度较分析纯差,但高于实验试剂,适用于工厂、学校一般性的分析工作,常以 CP 表示。(4) 实验试剂为四级品,纯度比化学纯差,但比工业品纯度高,主要用于一般化学实验,不能用于分析工作,常以 LR 表示。一化学试剂除上述几个等级外,还有 PH 基准缓冲物质、基准试剂、光谱纯试剂及超纯试剂等。基准试剂相当或高于优级纯试剂,专作滴定分析的基准物质,用以确定未知溶液的准确浓度或直接配制标准溶液,其主成分含量一般在 99.95%〜100.0%,杂质总量不超过 0.05%。光谱纯试剂主要用于光谱分析中作标准物质,其杂质用光谱分析法测不出或杂质低于某一限度,纯度在 99.99%以上。超纯试剂又称高纯试剂(EP),是用一些特殊设备如石英、铂器皿生产的。PH 基准缓冲物质用于配制 PH 标准缓冲溶液。2、化学试剂的接收① 试剂入库前,试剂管理员应检查试剂外观,验收合格后登记“化学试剂入库登记总帐”(见附件 III),其内容包括品名、试剂代码、试剂种类、存放位置、入库日期、厂家批号、生产日期、规格、数量等。② 试剂管理员为每一批进厂的化学试剂指定试剂代码。试剂代码按流水号依次排列,如第一种试剂代码应为 001,第二种为 002,依此类推,若同一种类试剂有多瓶,则在其试剂代码加后缀流水号(-年份两位数三位流水号),后缀流水号不重复使用。如 07 年第一瓶试剂后缀流水号为 07001,依次类推。③QC 检验员在每瓶试剂瓶上贴上试剂开瓶标签(见附件 II),注明试剂代码、试剂名称、生产日期、入库日期、...

1、当您付费下载文档后,您只拥有了使用权限,并不意味着购买了版权,文档只能用于自身使用,不得用于其他商业用途(如 [转卖]进行直接盈利或[编辑后售卖]进行间接盈利)。
2、本站所有内容均由合作方或网友上传,本站不对文档的完整性、权威性及其观点立场正确性做任何保证或承诺!文档内容仅供研究参考,付费前请自行鉴别。
3、如文档内容存在违规,或者侵犯商业秘密、侵犯著作权等,请点击“违规举报”。

碎片内容

化学试剂管理制度模板

确认删除?
VIP
微信客服
  • 扫码咨询
会员Q群
  • 会员专属群点击这里加入QQ群
客服邮箱
回到顶部