电脑桌面
添加小米粒文库到电脑桌面
安装后可以在桌面快捷访问

2018年专业技术人员内生动力与职业水平题库及答案

2018年专业技术人员内生动力与职业水平题库及答案_第1页
1/13
2018年专业技术人员内生动力与职业水平题库及答案_第2页
2/13
2018年专业技术人员内生动力与职业水平题库及答案_第3页
3/13
河北省 2017 年度专业技术人员公需科目继续教育培训计划《专业技术人员内生动力与职业水平》题库及答案第一部分 判断题1. 心理学认为,内驱力是在需求的基础上产生的一种内部唤醒状态或紧张状态,是一种内部刺激,与内稳态及需求有密切关系。(对)2. 内驱力不仅仅是生理需求产生的紧张状态,也是心理上的。(对)3. 内驱力具有内隐性和持久性。(对)4. 需求是内驱力的基础,需求是直接推动个体活动以达到一定目的的内在动力和直接原因。需求一定会成为行为的动机,以驱使机体行动。(错)5. 驱使有机体产生一定行为的外部因素称为诱因。凡是个体趋向或接受它而得到满足时,这种诱因称为正诱因;凡是个体因逃离或躲避它而得到满足时,这种诱因称为负诱因。(对)6. 动机由内驱力和诱因两个基本因素构成。内驱力存在于机体内部,诱因存在于机体的外部。引起动机的内在条件是内驱力,引起动机的外在条件是诱因。(对)7. 赫茨伯格的双因素理论又叫激励保健理论。该理论认为引起人们工作动机的因素主要有两个:一是激励因素,二是保健因素。只有激励因素才能够给人们带来满意感,而保健因素只能消除人们的不满,但不会带来满意感。(对)8. 内源性动机是内部需求产生的驱动力的驱使下所产生的,或者是由活动本身产生的快乐和满足所引起的,指人个体认为这种行为是有价值的,做出某种行为是为了获得行为带来的成就感,它不需求外在条件的参与。(对)9. 根据动机在活动中所起的作用不同,可将动机分为主导性动机与辅助性动机。主导性动机是指在活动中所起作用较为强烈、稳定、处于支配地位的动机。主导性动机是不断变化与发展的。事实表明,只有主导性动机与辅助性动机的关系较为一致时,活动动力会加强;彼此冲突,活动动力会减弱。(对)10. 一般认为专业技术人员是指受过高等教育和特殊教育,掌握某一特殊领域的专业知识和技术,并以其掌握的专业知识和技术从事社会生产和社会生活某一领域的专业领域的专业技术工作或职业;依照法律或合同、协议享有特定权益和承担相应的义务,获得相应权利和相应利益的人。(错)11. 专业技术人员的内生动力是专业技术人员力求认识世界,渴望获取知识和不断探求真理的主观的意向,以及勇于实践,实现自我发展的精神追求。(对)12. 唯物辩证法认为事物的内因是事物自身运动的源泉和动力,是事物发展的根本原因,在这里,内生动力就是内因,是决定性因素。(对)13. 职业活动是人们社会生活中最基...

1、当您付费下载文档后,您只拥有了使用权限,并不意味着购买了版权,文档只能用于自身使用,不得用于其他商业用途(如 [转卖]进行直接盈利或[编辑后售卖]进行间接盈利)。
2、本站所有内容均由合作方或网友上传,本站不对文档的完整性、权威性及其观点立场正确性做任何保证或承诺!文档内容仅供研究参考,付费前请自行鉴别。
3、如文档内容存在违规,或者侵犯商业秘密、侵犯著作权等,请点击“违规举报”。

碎片内容

2018年专业技术人员内生动力与职业水平题库及答案

您可能关注的文档

确认删除?
VIP
微信客服
  • 扫码咨询
会员Q群
  • 会员专属群点击这里加入QQ群
客服邮箱
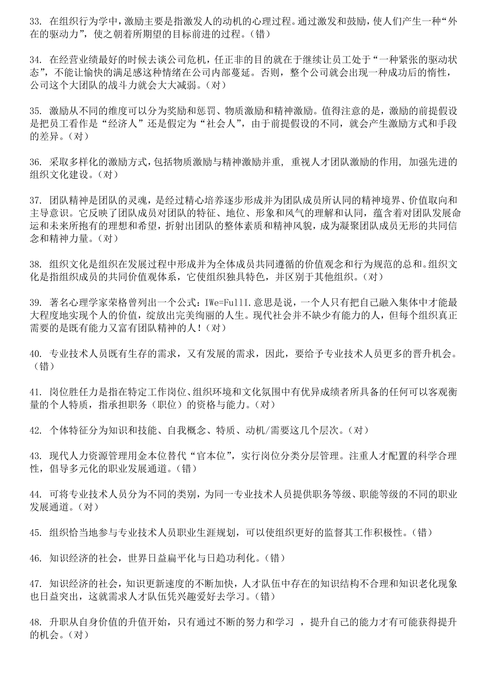
回到顶部