电脑桌面
添加小米粒文库到电脑桌面
安装后可以在桌面快捷访问

2024年三级心理咨询师全部知识点汇总VIP免费

2024年三级心理咨询师全部知识点汇总_第1页
1/87
2024年三级心理咨询师全部知识点汇总_第2页
2/87
2024年三级心理咨询师全部知识点汇总_第3页
3/87
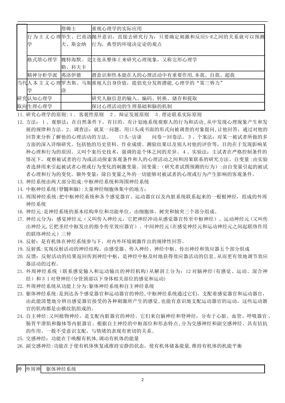
1第一章基础心理学1.心理学的定义:是研究心理现象发生、发展和活动规律的科学。2.基础心理学是以正常成人的心里现象为研究对象,总结心理活动最普遍、最一般规律的心理学的基础学科。3.基础心理学内容分为四个方面:认知;情绪、情感和意志;需要和动机;能力和人格4.从心理现象发生、发展的角度分为:动物心理学和比较心理学;从人类个体心理的发生和发展的角度分为:发展心理学(儿童发展心理学、老年心理学)等;从研究社会对心理发展的制约和影响分为:社会心理学;从研究心理现象的神经机制分为:生理心理学;把心理学研究的成果运用于解决人类实践活动中的问题,以服务于提高人们的工作水平,改善人们的生活质量分为应用心理学的多个分支:临床心理学、教育心理学、人力资源管理、工程心理学、环境心理学、体育运动心理学、司法心理学、航空航天心理学、文艺心理学、心理测验学等分类概念认知感觉直接作用于感觉器官的客观事物个别属性在人脑中的反映知觉直接作用于感觉器官的客观物体整体属性在人脑中的反映记忆过去经验在人脑中的反映心表象感知过的形象在头脑中再现的过程及形象理思维人脑对客观事物本质和事物之间内在联系的认识心过程言语人运用语言交际的过程理想象对已有表象进行加工并创造新形象的过程现情绪情感对客观外界事物的态度的体验象意志有意识地确立目的,并通过克服困难和挫折,实现预定目的的心理过程动力需要有机体对内外环境条件的欲求的不平衡状态心动机激发并维持个体朝着目标活动的内部动力理适宜性能力顺利有效地完成某种活动所必须具备的心理条件特性人格气质在强度、速度、稳定性和灵活性方面动力的特征性格对现实的稳定态度和习惯化的行为方式5.心理现象分为心理过程和心理特征。心理过程包括认识、情绪和情感、意志活动,因为它们都是以过程的形式存在的,它们都要经历发生、发展和结束的不同阶段。6.每个人的心理过程都会表现出他个人的特点,构成了他独特的心理面貌。组成一个人心理面貌的就是他的心理特征。需要和动机反映了他心理活动的动力,能力说明了他对某种活动的适宜性,气质和性格表现了他的人格特征。个体的心理特征表现为他的需要和动机、能力和人格7.动物心理发展经历了感觉(无脊椎动物)、知觉(脊椎动物)、思维萌芽(灵长类动物)三个阶段和思维阶段(意识阶段—人类)演变阶段名称感觉阶段知觉阶段思维萌芽阶段思维阶段(意识阶段)具体生物名称无脊椎动物脊椎动物灵长类动物人类8.心理现象既是脑的机能,又受社会的制约,是自然和社会相结合的产物,心理学是自然科学和社会科学相结合的中间科学或边缘科学9.科学心理学的建立:德国心理学家冯特于1879年在莱比锡大学建立世界上第一个心理学实验室,这被看作是科学心理学诞生的标志。10.学派纷争阶段名称代表人物基本观点学派构造心理学冯特、铁钦纳科学心理学诞生标志:冯特于1879年建立第一个心理学实验室;采用实验内省的方法,分析意识的内容,并找出意识的组成部分纷争机能主义心理学杜威、安吉尔、是在达尔文进化论的影响下和詹姆士实用主义思想的推动下建立起来的,反对把意识分解为感觉、情感等元素主张意识是一个整体;强调心理的适应功能;2詹姆士重视心理学的实际应用行为主义心理学华生、巴甫洛夫、斯金纳抛开意识,直接去研究行为,只要确定刺激和反应S-R之间的关系就可以预测行为,典型的环境决定论的观点格式塔心理学魏特海默、克勒、科夫卡主张从整体上来研究心理现象,又称完形心理学精神分析学派弗洛伊德潜意识和性本能在人的心理活动中有重要作用,本我、自我、超我当代人本主义心理学罗杰斯、马斯洛重视人自身价值,提倡充分发挥潜能,心理学的“笫三势力”研究认知心理学研究人脑信息的输入、编码、转换、储存和提取取向生理心理学探讨心理活动的生理基础和脑的机制11.研究心理学的原则:1.客观性原则2.辩证发展原则3.理论联系实际原则12.方法:1、观察法:在自然条件下,有目的、有计划地系统观察人的行为和活动,从中发现心理现象产生和发展的规律和方法。2、调查法:就某一问题,用口头或书面的形式向被调查的对象提问,让他回答,通过对他的回答来分析了解他的心理活动的方...

1、当您付费下载文档后,您只拥有了使用权限,并不意味着购买了版权,文档只能用于自身使用,不得用于其他商业用途(如 [转卖]进行直接盈利或[编辑后售卖]进行间接盈利)。
2、本站所有内容均由合作方或网友上传,本站不对文档的完整性、权威性及其观点立场正确性做任何保证或承诺!文档内容仅供研究参考,付费前请自行鉴别。
3、如文档内容存在违规,或者侵犯商业秘密、侵犯著作权等,请点击“违规举报”。

碎片内容

2024年三级心理咨询师全部知识点汇总

您可能关注的文档

确认删除?
VIP
微信客服
  • 扫码咨询
会员Q群
  • 会员专属群点击这里加入QQ群
客服邮箱
回到顶部