电脑桌面
添加小米粒文库到电脑桌面
安装后可以在桌面快捷访问

仓库管理及岗位职责

仓库管理及岗位职责_第1页
1/7
仓库管理及岗位职责_第2页
2/7
仓库管理及岗位职责_第3页
3/7
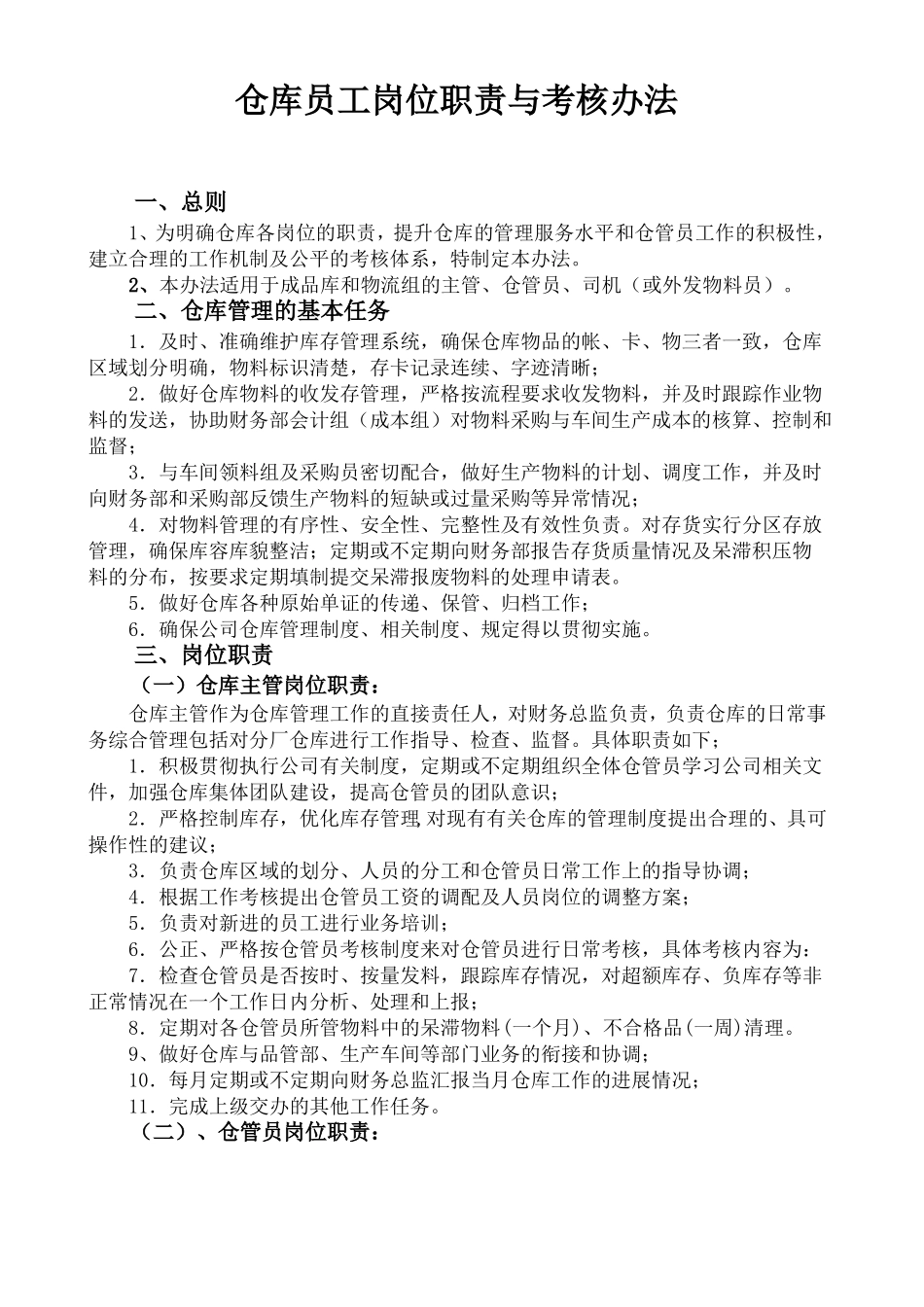
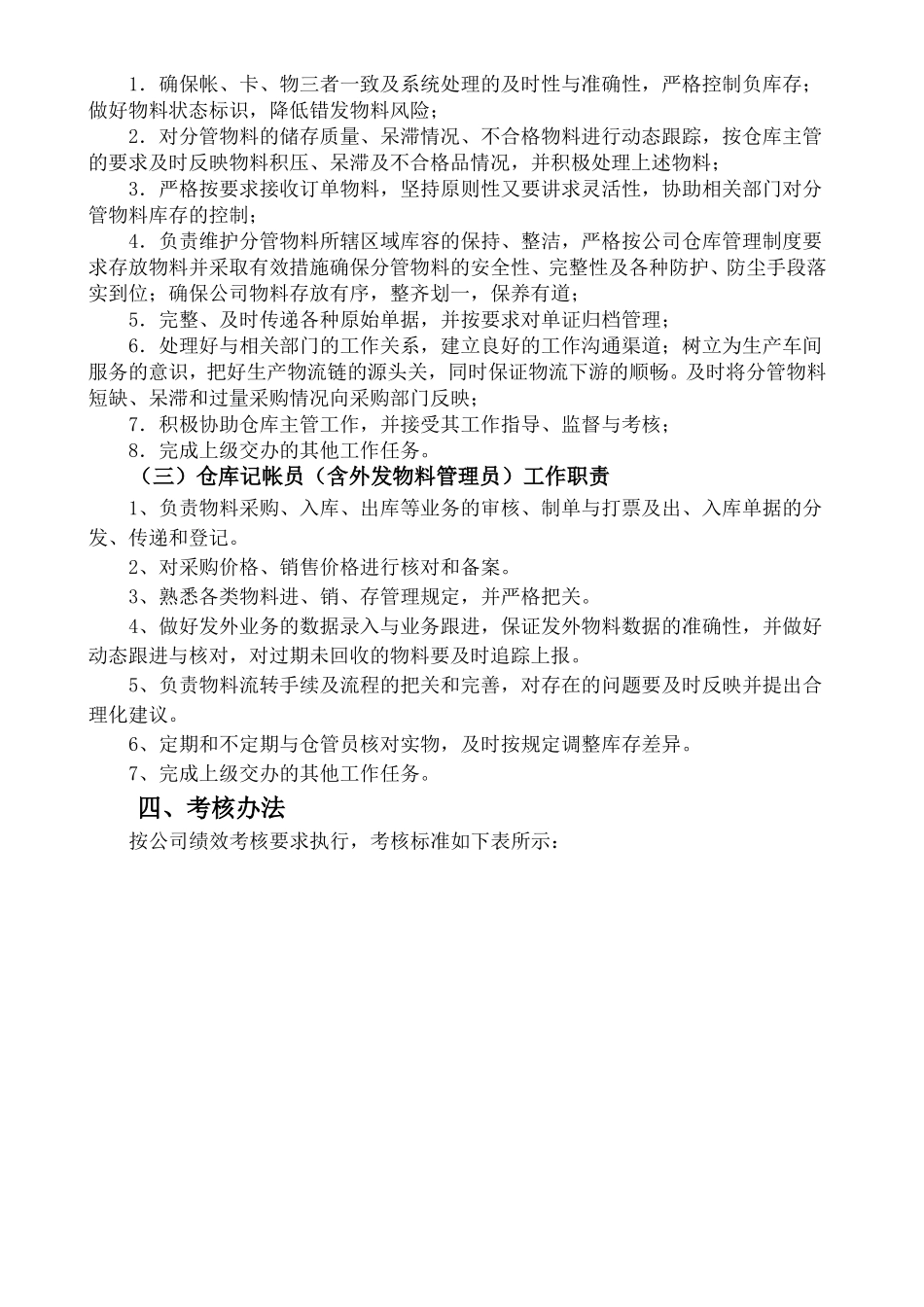
仓库员工岗位职责与考核办法一、总则1、为明确仓库各岗位的职责,提升仓库的管理服务水平和仓管员工作的积极性,建立合理的工作机制及公平的考核体系,特制定本办法。2、本办法适用于成品库和物流组的主管、仓管员、司机(或外发物料员)。二、仓库管理的基本任务1.及时、准确维护库存管理系统,确保仓库物品的帐、卡、物三者一致,仓库区域划分明确,物料标识清楚,存卡记录连续、字迹清晰;2.做好仓库物料的收发存管理,严格按流程要求收发物料,并及时跟踪作业物料的发送,协助财务部会计组(成本组)对物料采购与车间生产成本的核算、控制和监督;3.与车间领料组及采购员密切配合,做好生产物料的计划、调度工作,并及时向财务部和采购部反馈生产物料的短缺或过量采购等异常情况;4.对物料管理的有序性、安全性、完整性及有效性负责。对存货实行分区存放管理,确保库容库貌整洁;定期或不定期向财务部报告存货质量情况及呆滞积压物料的分布,按要求定期填制提交呆滞报废物料的处理申请表。5.做好仓库各种原始单证的传递、保管、归档工作;6.确保公司仓库管理制度、相关制度、规定得以贯彻实施。三、岗位职责(一)仓库主管岗位职责:仓库主管作为仓库管理工作的直接责任人,对财务总监负责,负责仓库的日常事务综合管理包括对分厂仓库进行工作指导、检查、监督。具体职责如下;1.积极贯彻执行公司有关制度,定期或不定期组织全体仓管员学习公司相关文件,加强仓库集体团队建设,提高仓管员的团队意识;2.严格控制库存,优化库存管理,对现有有关仓库的管理制度提出合理的、具可操作性的建议;3.负责仓库区域的划分、人员的分工和仓管员日常工作上的指导协调;4.根据工作考核提出仓管员工资的调配及人员岗位的调整方案;5.负责对新进的员工进行业务培训;6.公正、严格按仓管员考核制度来对仓管员进行日常考核,具体考核内容为:7.检查仓管员是否按时、按量发料,跟踪库存情况,对超额库存、负库存等非正常情况在一个工作日内分析、处理和上报;8.定期对各仓管员所管物料中的呆滞物料(一个月)、不合格品(一周)清理。9、做好仓库与品管部、生产车间等部门业务的衔接和协调;10.每月定期或不定期向财务总监汇报当月仓库工作的进展情况;11.完成上级交办的其他工作任务。(二)、仓管员岗位职责:1.确保帐、卡、物三者一致及系统处理的及时性与准确性,严格控制负库存;做好物料状态标识,降低错发物料风险;2.对分管物料的储存质...

1、当您付费下载文档后,您只拥有了使用权限,并不意味着购买了版权,文档只能用于自身使用,不得用于其他商业用途(如 [转卖]进行直接盈利或[编辑后售卖]进行间接盈利)。
2、本站所有内容均由合作方或网友上传,本站不对文档的完整性、权威性及其观点立场正确性做任何保证或承诺!文档内容仅供研究参考,付费前请自行鉴别。
3、如文档内容存在违规,或者侵犯商业秘密、侵犯著作权等,请点击“违规举报”。

碎片内容

仓库管理及岗位职责

确认删除?
VIP
微信客服
  • 扫码咨询
会员Q群
  • 会员专属群点击这里加入QQ群
客服邮箱
回到顶部