电脑桌面
添加小米粒文库到电脑桌面
安装后可以在桌面快捷访问

安全基础管理安全风险隐患排查清单

安全基础管理安全风险隐患排查清单_第1页
1/7
安全基础管理安全风险隐患排查清单_第2页
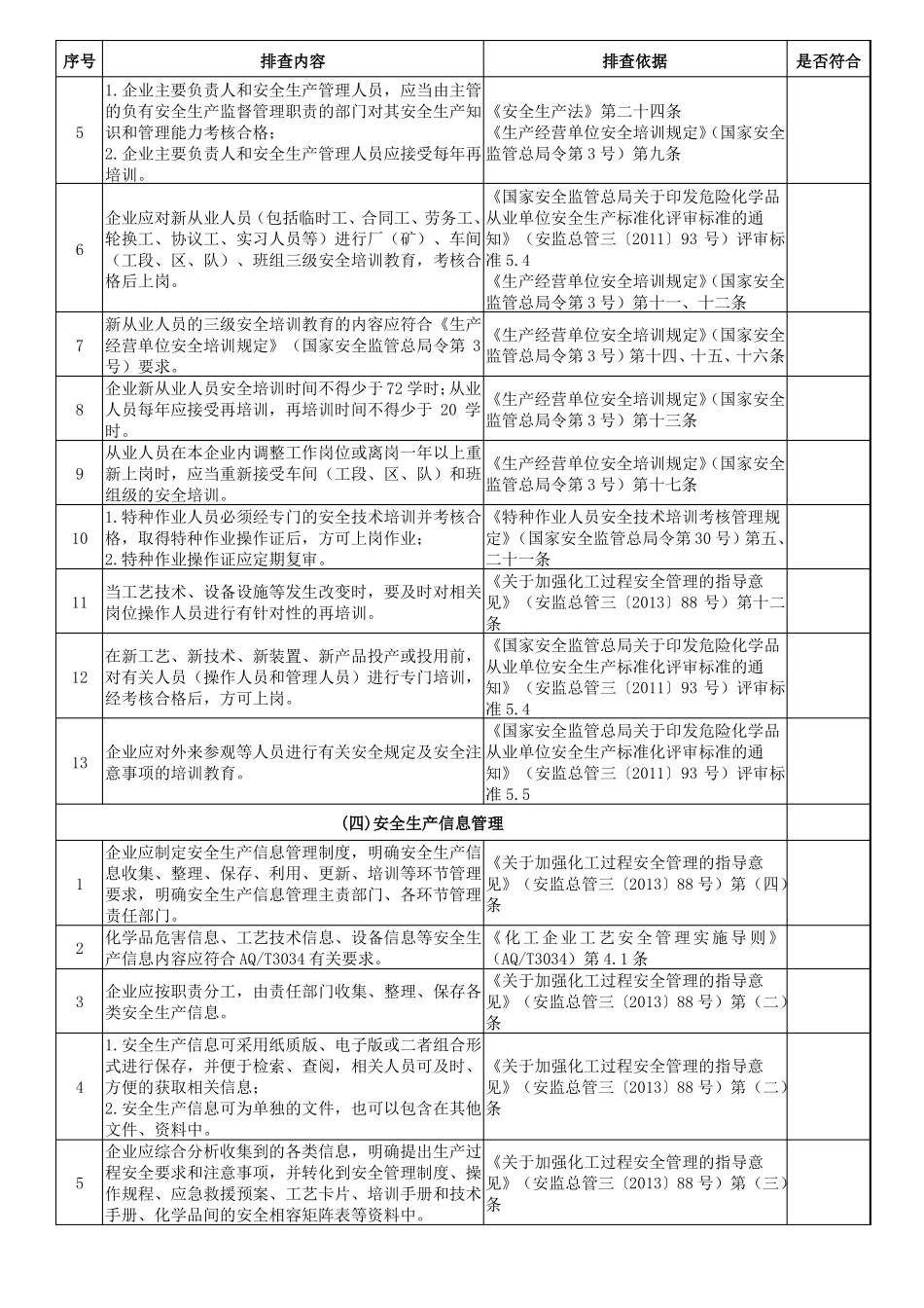
2/7
安全基础管理安全风险隐患排查清单_第3页
3/7
1 安全基础管理安全风险隐患排查清单序号排查内容(一)安全领导力1.主要负责人应组织制定符合本企业实际的安全生产方针和年度安全生产目标;《国家安全监管总局关于印发危险化学品2.安全生产目标应满足:从业单位安全生产标准化评审标准的通(1)形成文件,并得到所有从业人员的贯彻和实施;知》(安监总管三〔2011〕93 号)中评审(2)符合或严于相关法律法规的要求;标准 2.1(3)根据安全生产目标制定量化的安全生产工作指标。1.应将年度安全生产目标分解到各级组织(包括各个管理部门、车间、班组),逐级签订安全生产目标责 《国家安全监管总局关于印发危险化学品任书;从业单位安全生产标准化评审标准的通2.企业及各个管理部门、车间应制定切实可行的年度 知》(安监总管三〔2011〕93 号)中评审安全生产工作计划;标准 2.13.应定期考核安全生产目标完成情况。企业应建立安全风险研判与承诺公告制度,以董事长 《应急管理部关于全面实施危险化学品企或总经理等主要负责人的名义每天签署安全承诺并向 业安全风险研判与承诺公告制度的通知》社会公告。(应急〔2018〕74 号)企业主要负责人应严格履行其法定的安全生产职责:1.建立、健全本单位安全生产责任制;2.组织制定本单位安全生产规章制度和操作规程;3.组织制定并实施本单位安全生产教育和培训计划;4.保证本单位安全生产投入的有效实施;《安全生产法》第十八条5.督促、检查本单位的安全生产工作,及时消除生产安全事故隐患;6.组织制定并实施本单位的生产安全事故应急救援预案;7.及时、如实报告生产安全事故。《国家安全监管总局关于印发危险化学品企业负责人应每季度至少参加 1 次班组安全活动,车 从业单位安全生产标准化评审标准的通间负责人及其管理人员每月至少参加 2 次班组安全活 知》(安监总管三〔2011〕93 号)中评审动,并在班组安全活动记录上签字。标准 5.6企业应制定领导干部带班制度并严格落实,主要负责 《国家安全监管总局工业和信息化部关人应参加领导干部带班,副总工程师以上领导干部要 于危险化学品企业贯彻落实 <国务院关于轮流带班;生产车间也要建立由管理人员参加的车间 进一步加强企业安全生产工作的通知 >的值班制度。实施意见》(安监总管三〔2010〕186 号)《国家安全监管总局关于印发危险化学品从业单位安全生产标准化评审标准的通企业厂级、车间级负责人应参与风险辨识评价工作。 知》(安监总管三〔2011〕93 号)中评审标...

1、当您付费下载文档后,您只拥有了使用权限,并不意味着购买了版权,文档只能用于自身使用,不得用于其他商业用途(如 [转卖]进行直接盈利或[编辑后售卖]进行间接盈利)。
2、本站所有内容均由合作方或网友上传,本站不对文档的完整性、权威性及其观点立场正确性做任何保证或承诺!文档内容仅供研究参考,付费前请自行鉴别。
3、如文档内容存在违规,或者侵犯商业秘密、侵犯著作权等,请点击“违规举报”。

碎片内容

安全基础管理安全风险隐患排查清单

您可能关注的文档

确认删除?
VIP
微信客服
  • 扫码咨询
会员Q群
  • 会员专属群点击这里加入QQ群
客服邮箱
回到顶部