电脑桌面
添加小米粒文库到电脑桌面
安装后可以在桌面快捷访问

计算机教学大纲

计算机教学大纲_第1页
1/11
计算机教学大纲_第2页
2/11
计算机教学大纲_第3页
3/11
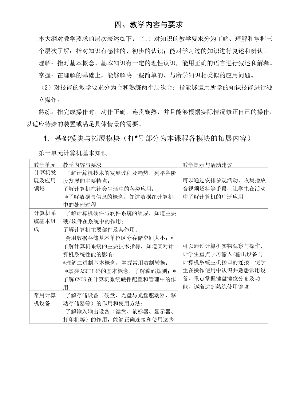
中等职业学校计算机应用基础教学大纲(初稿)一、课程的性质和任务计算机应用基础课程是中等职业学校学生必修的一门公共基础课。本课程的任务是:通过本课程的学习,使学生学到必备的计算机应用基础知识,掌握必备的计算机操作技能,培养学生应用计算机解决工作与生活中实际问题的能力。使学生初步具有利用计算机进行学习的能力,为学习其他课程服务,奠定终身学习的基础。提升学生的信息素养,使学生了解信息社会道德准则及信息安全的重要性,遵守相关法律法规,培养学生成为信息社会的合格公民。二、课程教学目标1.在初中信息技术课程学习的基础上,使学生进一步了解计算机基本工作原理,能应用 Internet 获取信息,能使用计算机处理信息,提高学生的计算机基本操作、网络应用、办公应用、多媒体技术应用等职业相关能力,初步具有利用计算机解决学习、工作、生活中常见问题的能力。2.使学生能够根据职业需求运用计算机,体验应用计算机技术获取信息、处理信息、分析信息、发布信息的过程;逐步养成在学习、工作、生活中利用计算机解决问题的习惯,并能遵守社会公共道德规范和法律法规,自觉抵制不良信息。3.使学生树立科学态度及知识产权意识,自觉依法进行信息技术活动。让学生进一步体验计算机文化内涵,为今后的职业活动、继续学习和终身发展奠定信息技术应用基础。三、教学内容结构本课程的教学内容由基础模块、职业模块、拓展模块三个部分构成。(1) 基础模块是各专业必修的基础性内容和应该达到的基本要求,为 96〜108 学时。(2) 职业模块是为适应相关专业学生学习需要的限定选修内容,为 32〜36 学时。本模块是学生完成基础模块内容学习后,为激发专业学习兴趣,提高计算机实践应用能力而设置的计算机综合应用能力的训练。教学中应根据学生的职业方向,选择该模块中的相关内容(3〜5 个模块)进行学习,为专业课学习打下基础。3)拓展模块(打*内容)是为满足学生个性发展和拓展学习而推荐的选修内容,不做学时安排,可根据学生的能力和兴趣爱好安排。四、教学内容与要求本大纲对教学要求的层次表述如下:(1)对知识的教学要求分为了解、理解和掌握三个层次了解:指对知识有感性的、初步的认识;能对学习过的知识进行复述和辨认。理解:指对基本概念、基本知识有一定的理性认识,能用正确的语言进行叙述和解释。掌握:在理解的基础上,能够解决一些简单的、与所学知识相类似的应用问题。(2)对技能的教学要求分为会和熟练两个层...

1、当您付费下载文档后,您只拥有了使用权限,并不意味着购买了版权,文档只能用于自身使用,不得用于其他商业用途(如 [转卖]进行直接盈利或[编辑后售卖]进行间接盈利)。
2、本站所有内容均由合作方或网友上传,本站不对文档的完整性、权威性及其观点立场正确性做任何保证或承诺!文档内容仅供研究参考,付费前请自行鉴别。
3、如文档内容存在违规,或者侵犯商业秘密、侵犯著作权等,请点击“违规举报”。

碎片内容

计算机教学大纲

您可能关注的文档

确认删除?
VIP
微信客服
  • 扫码咨询
会员Q群
  • 会员专属群点击这里加入QQ群
客服邮箱
回到顶部